前情回顾 ·

交易标的的评估或估值情况:
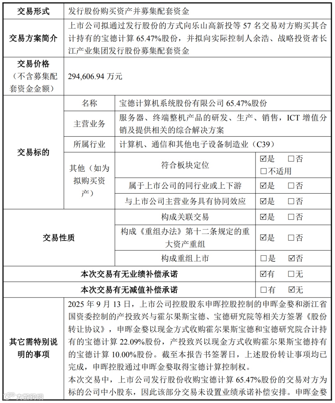
本次重组的支付方式:
发行情况:
募集配套资金安排:募资 26.8 亿
本次交易前,慧博云通总股本 404,000,000 股。
本次交易拟向交易对方发行股份购买资产新增股份 145,989,534 股,募集配套资金新增股份不超过 132,804,756 股。
本次交易前后(考虑募集配套资金),慧博云通股权结构及 5% 以上股东持股情况如下表所示:
慧博云通财务数据
2022 年至 2025 年(1 月至 9 月),慧博云通营收分别为 11.84 亿、13.29 亿、17.43 亿、16.21 亿;净利润分别为 9134 万、9391 万、7041 万、7409 万。
交易标的
2025 年 9 月 13 日,申晖金婺、产投致兴与霍尔果斯宝德、宝德研究院、宝德计算、李瑞杰、张云霞、宝德控股签署《股份转让协议》,约定霍尔果斯宝德向申晖金婺转让 14,420.0091 万股,交易价款为 97,140.7799 万元,宝德研究院向申晖金婺转让 334.4511 万股,交易价款为 2,253.0388 万元;霍尔果斯宝德向产投致兴转让 6,680.0000 万股,交易价款为 4.5 亿元。《14.4 亿、卖掉 32% 股份:宝德易主》
2025 年10 月,上述交易已完成对价款支付及股份交割。
本次股份转让完成后,宝德计算的股权结构如下:
截至本报告书签署日,宝德计算的控制权关系图如下所示:
截至本报告书签署日,申晖金婺持有宝德计算 14,754.46 万股股份,持股比例为 22.09%,系宝德计算的控股股东,实际控制人为余浩。
本次交易完成后,慧博云通将持有宝德计算 65.47% 股份,且可通过股东会及董事会控制宝德计算,本次交易的标的资产为标的公司控股权。
值得提的是,经交易各方协商一致,原交易对方宝创共赢、亘泰投资退出本次交易,不再以其合计持有的宝德计算 2.44% 股份(对应宝德计算 16,327,765 股股份)继续参与本次交易。
交易方案调整情况:
宝德计算 2023 年至 2025 年 1 月 至 4 月,营收分别为 91.7 亿、97.79 亿、21.15 亿;净利润分别为 2.3 亿、1.81 亿、-2926 万。
利润表主要科目构成情况如下:
营收构成:
主营业务收入按产品构成分析:
毛利和毛利率情况如下:
营业收入按地区构成:
营业收入分季度构成如下:
宝德计算利润表主要科目构成情况如下:
报告期内,标的公司根据销售模式分类的销售金额及占比情况如下:
标的公司主要产品为服务器,生产活动主要通过自主生产的形式开展。报告期内,标的公司的主要产品服务器的产能及产量情况如下:
报告期内,标的公司主要产品包含信创服务器和 X86 领域服务器,其销量、销售收入及平均销售单价情况如下:
前五大客户:
应收账款前五名情况如下:
前五大供应商:
预付款项前五名情况如下:
营业收入与成本情况:
主要境外销售为 ICT 增值分销,境内外收入比例如下:
贸易政策影响:
2023 年至 2024 年,美国商务部更新出口管制规则,限制英伟达H100、A100、H20 等芯片对华出口。
2024 年 12 月,美国发布新版禁令,新增24 种半导体制造设备和 3 种软件工具出口限制,禁止 AI 芯片所需的高带宽存储器(HBM)向中国出口。
2025 年 5 月 13 日,美国商务部 BIS 宣布启动撤销拜登政府制定的“人工智能扩散出口管制框架”临时规则,并于同日发布三份文件,以加强对海外 AI 芯片的出口管制。
2025 年 10 月,美国国会参议院通过了《保证美国国家人工智能访问与创新法案》(GAIN AI Act)的两党立法修正案,要求先进 AI 芯片制造商(如英伟达和 AMD)在向中国等“受关注国家”出口其先进芯片之前,必须优先满足美国国内客户的采购需求。
宝德计算的 ICT 增值分销业务存在境外采购和销售情形。
近期美国实施的芯片出口管制政策,一定程度影响了标的公司的境外采购活动。为应对贸易摩擦风险,一方面,标的公司推动供应链多元化与国产替代进程,持续建设境内外多元化原材料采购渠道,减少对单一供应商、单一原产国的依赖;另一方面,随着国产自主化程度进一步提升,标的公司不断深入与国内原材料厂商合作,加速核心原材料国产替代进程,提升自主可控能力。
核心技术人员:
2023 年末、2024 年末、2025 年 4 月末,标的公司研发人员人数分别为283人、230 人和 223 人,占员工总数的比例分别为 17.91%、16.91%和16.95%。
2023 年至 2025 年 1 月至 4 月:
销售费用 2.24 亿、2.07 亿、5698 万;
管理费用 1.26 亿、1.27 亿、3237 万;
研发费用 1.42 亿、1.21 亿、3263 万。
销售费用:
管理费用:
研发费用:
云头条声明:如以上内容有误或侵犯到你公司、机构、单位或个人权益,请联系我们说明理由,我们会配合,无条件删除处理。






