为贯彻《中华人民共和国环境保护法》《中华人民共和国大气污染防治法》,防治大气污染,改善生态环境质量,现批准《铅、锌工业大气污染物排放标准》等两项标准为国家大气污染物排放标准,并由生态环境部与市场监管总局联合发布。
标准的名称、编号如下:
一、《铅、锌工业大气污染物排放标准》(GB25466.1-2025);
二、《耐火材料工业大气污染物排放标准》(GB46790-2025)。
依据有关法律规定,以上标准具有强制执行效力。
新建企业自2026年1月1日起,现有企业自2027年7月1日起实施以上标准。自以上标准实施之日起,铅、锌工业大气污染物排放控制不再执行《铅、锌工业污染物排放标准》( GB25466-2010 )及其修改单中的相关规定,耐火材料工业大气污染物排放控制不再执行《大气污染物综合排放标准》( GB16297-1996 )、《工业炉窑大气污染物排放标准》( GB9078-1996 )中的相关规定。
//////////
《铅、锌工业大气污染物排放标准》(GB25466.1-2025)规定了铅、锌工业大气污染物排放控制要求、监测和监督管理要求。
铅、锌工业企业或生产设施排放水污染物、恶臭污染物、噪声适用相应的国家污染物排放标准,产生固体废物的鉴别、处理和处置适用相应的国家固体废物污染控制标准。
该标准首次发布于2010年,2013年第一次修订,本次对《铅、锌工业污染物排放标准》(GB25466—2010)中大气污染物排放相关规定进行了修订。
修订的主要内容如下:
——收严了大气污染物有组织排放控制要求;
——增加了大气污染物无组织排放控制要求;
——完善了大气污染物监测要求;
——明确了达标判定相关要求。
//////////
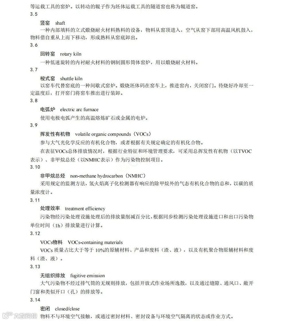
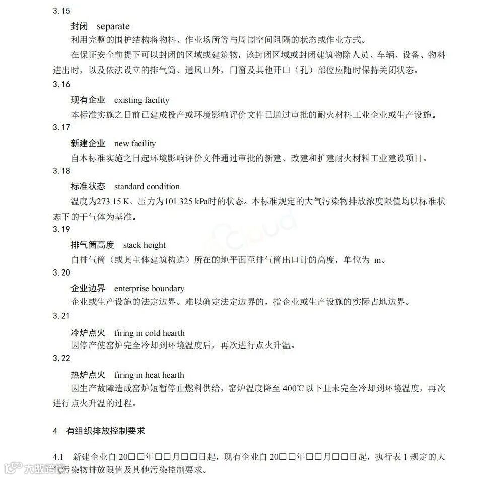
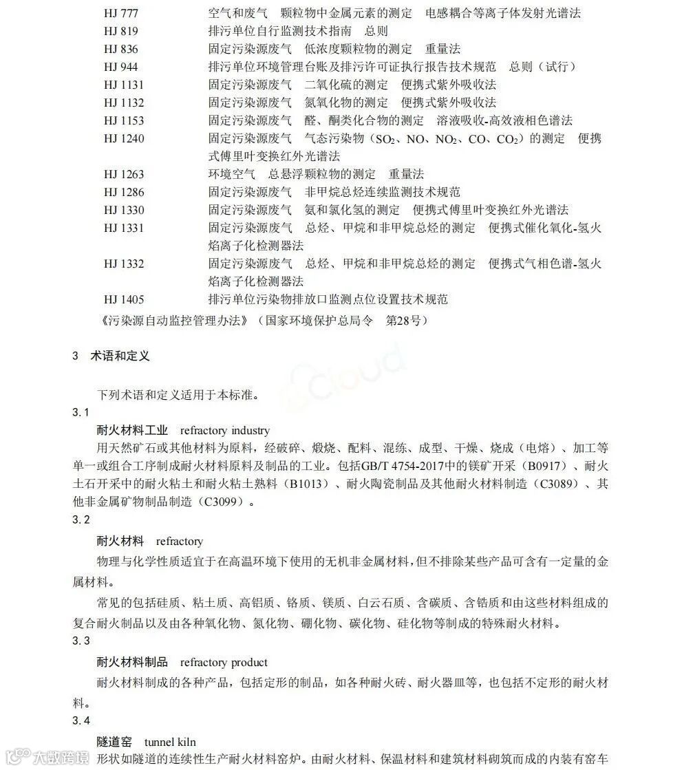
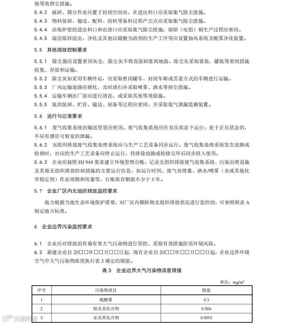
《耐火材料工业大气污染物排放标准》(GB46790-2025)规定了耐火材料工业大气污染物排放控制要求、监测和监督管理要求。
耐火材料工业企业或生产设施排放水污染物、恶臭污染物、噪声适用相应的国家污染物排放标准,产生固体废物的鉴别、处理和处置适用相应的国家固体废物污染控制标准。
该标准为首次发布。是耐火材料工业大气污染物排放控制的基本要求。省级人民政府对本标准未作规定的项目,可以制定地方污染物排放标准;对本标准已作规定的项目,可以制定严于本标准的地方污染物排放标准。标准附录 A 和附录 B 为资料性附录。
同期活动持续更新中
观众预登记火热开启
免责声明:本号对转载、分享、陈述、观点、图片保持中立,目的仅在于传递更多信息,并不意味着赞同其观点或证实其内容的真实性。转载的稿件版权归原作者和机构所有,如有侵犯版权,请联系我们删除。
关注我们



