外贸人出海美国的必备手册
美国拥有3.4亿人口和8.6万美元的人均GDP,社会零售总额超7万亿美元,是全球最具潜力的消费市场之一。中国对美出口以电话机、数据处理设备等电子产品为主,自美进口则集中在石油气、大豆等大宗商品。
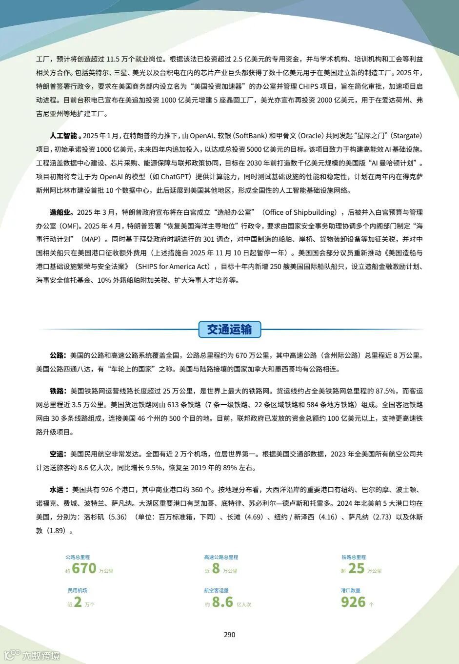
特朗普政府政策聚焦化石能源、半导体、人工智能及造船业等领域,释放明确产业扶持信号,为相关企业带来投资与合作新机遇。
实操层面,报告涵盖税费查询、技术标准、全年重点行业展会、主流电商平台及关键商协会联系方式,提供全面实用的市场开拓工具支持。
本内容基于官方公开信息整理,仅供外贸从业者参考学习。数据、图文仅供参考,不构成决策建议。平台不对用户依据本文产生的任何损失承担法律责任。图片及视频素材若涉及版权问题,请及时联系处理。最终解释权归中国跨交会组委会所有。


