点击蓝字·关注我们

一、AEO企业可以享受的便利
1
海关提供的便利措施
优先办理海关手续;减少监管频次;降低企业通关成本;缩短办理时间;优化服务。
2
各部门联合激励措施
根据《关于对海关高级认证企业实施守信联合激励的合作备忘录》(发改财金〔2016〕2190号),AEO企业可以享受49项激励措施。
3
AEO互认便利措施
中国AEO企业的出口货物在互认国家(地区)海关通关时,可享受减少单证审核、降低查验比例、优先查验等便利措施。
北海东红制革有限公司行政总经理雷乐表示:“凭借AEO企业的优势,我们公司出口牛皮得以优先办理审单、放行等手续,单笔货物节约时间5—7天,减轻了我们的资金负担。”
桂林南药股份有限公司关务负责人凌映虹表示:“公司出口的货物在法国、新西兰、澳大利亚等互认国家享受了通关便利;作为经核准出口商,公司在RCEP项下可自行出具原产地证书,安排出货更加灵活;商务、金融等部门对AEO企业也有专项支持,AEO身份确实为我司减了负。”
二、海关认证基本流程
海关积极培育诚信守法优质企业成为海关高级认证企业(AEO),按以下程序开展认证:
1
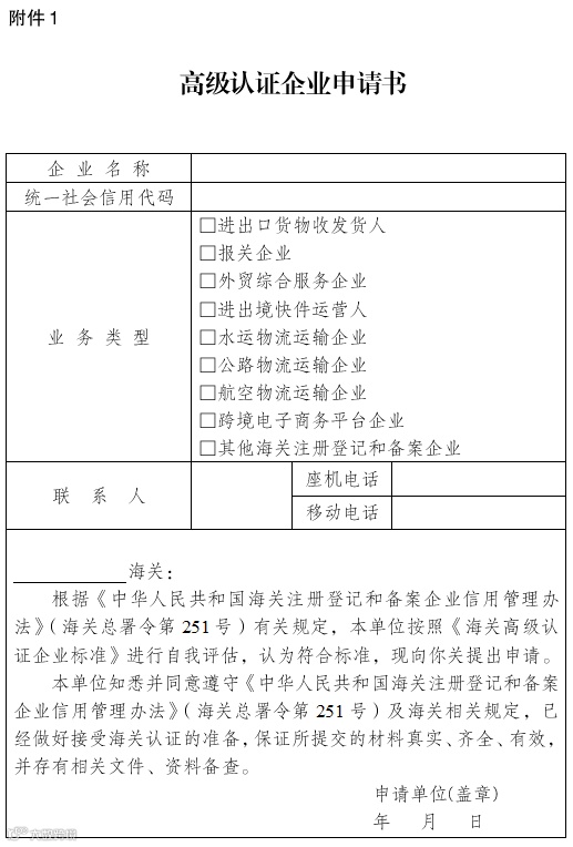
企业提交申请
企业向海关提交《高级认证企业申请书》。
2
海关受理,实地认证
海关受理企业申请后,组成认证组开展实地认证,现场查看资料、面谈人员、抽查记录和实际情况,提出认证意见。
3
海关作出决定
海关根据认证情况,对符合高级认证企业标准的企业,通过认证,制发高级认证企业证书。
相关政策详情可咨询12360海关热线或企业所在区域的当地海关,更多AEO便利措施敬请期待。
AEO认证咨询,我们坚持长期主义 专注专业 结果负责
认证辅导流程
AEO认证 就找大胜
如果您在AEO认证标准落地转换的过程中,有任何疑问,也欢迎与我们随时保持沟通交流咨询,可以获取一次免费现场AEO专业调研诊断,为您的的AEO推行提供决策方向。
大胜咨询常年提供AEO高级认证5年复核维护服务(AEO新规培训、制度维护升级、内审员培训、内部审计服务(进出口活动&符合性审计)、认证维护风险及要点培训等落地服务)
联系方式:扬帆老师 15013426990 (同微信)
相关阅读
扫码直接免费咨询
业务领域:专注专业从事涉外领域贸易合规咨询和筹划、专注专业AEO认证咨询辅导、AEO认证审计(进出口活动专项审计&AEO高级认证符合性审计)、AEO认证内审员培训、海关法律法规培训、法律咨询、海关事务企业合规咨询等。
联系方式:扬帆老师 15013426990 (同微信)
AEO认证,就找大胜!
专注专业 结果负责!
正心专心,用心贴心!
使命必达,卓越价值!

