东南亚基建与投资新格局:绿色能源与数字经济成新增长引擎
中老铁路货运提速、印尼迁都遇阻、中泰马深化合作,RCEP释放制度红利推动区域一体化加速
随着中泰高铁、雅万高铁延长线等重点项目持续推进,东南亚正成为“一带一路”倡议与区域经济深度融合的示范地带[k]。当前,东南亚基建市场呈现“传统基建补短板”与“新兴领域抢机遇”并存的发展格局[k]。
中国与东南亚在工程承包和劳务合作方面长期紧密,东南亚连续多年为中国在亚洲最大的对外工程承包市场[k]。据商务部数据,中国在东南亚年均工程承包营业额近400亿美元,2021年占亚洲总额比重超三分之一,主要合作国家包括新加坡、印尼、越南、马来西亚、泰国和老挝[k]。
① 中老铁路货运量创新高,绿色能源运输开启新篇章
截至2025年6月,中老铁路累计发送旅客超5400万人次,运输货物突破6280万吨,2025年上半年货运量同比增长25%[k]。该铁路正从交通通道升级为绿色能源产业链核心载体。2025年5月,首列搭载隆基Hi-MO 7系列光伏组件的班列从昆明发往老挝孟赛,用于中广核北部光伏项目[k]。
该组件采用n型硅片技术,发电效率达22.5%,适应高温环境,预计每年减少二氧化碳排放140万吨[k]。铁路运输较传统公路运输时效提升40%,物流成本降低20%,助力老挝打造“东南亚大电池”[k]。
昆明国际陆港安宁北港通过“铁路快通”模式,实现每周两班图定化中老泰国际货运列车运行。2025年上半年,钾肥进口量占云南全省98%以上,工业品出口覆盖东南亚六国[k]。中老铁路正与中欧班列、西部陆海新通道衔接,构建覆盖亚欧的跨境绿能运输网络[k]。
② 印尼迁都计划遭遇预算危机,基建机遇与挑战并存
印尼新首都努山塔拉建设因预算大幅削减陷入停滞[k]。根据2025年1号总统令,公共工程部预算从110.95万亿印尼盾削减至29.57万亿盾,导致多个项目取消,公务员搬迁推迟至2028年后[k]。
尽管总统普拉博沃承诺在2025-2029年分配48.8万亿盾专项预算,但资金缺口仍制约新首都国际机场、高速公路等核心工程建设[k]。目前仅徐工集团承建的政府建筑群完成60%主体结构,配套制氢站及200公里高速公路建设滞后[k]。
尽管如此,迁都不确定性未完全抑制市场活力。天云氢创与印尼PT公司合作的氢能无人机项目已获适航认证,首批500台将用于苏门答腊种植园物流,成为绿色基建亮点[k]。印尼政府正加速推进苏门答腊绿氢工厂和加里曼丹矿区铁路网络,为中国企业提供设备出口与技术授权机会[k]。
③ 中泰合作升级,新能源与数字基建成新引擎
中泰高铁二期工程(呵叻—廊开段)获批,标志泛亚铁路中线进入全面建设阶段[k]。该线路将与中老铁路衔接,形成中国西南至泰国东北的物流走廊,预计带动沿线地产增值超30%[k]。
在新能源领域,比亚迪泰国工厂产能扩至年产30万辆,宁德时代与PTT集团共建的东南亚最大动力电池基地启动设备安装,计划2026年投产[k]。
数字经济方面,华为参与建设的曼谷The Forestias智慧社区已投用,采用POL无源光网络实现能源与安防全数字化管理[k]。阿里云泰国数据中心服务企业超2000家,推动跨境电商与金融科技交易额同比增长45%[k]。中泰签署《数字经济合作备忘录》,将5G网络、数字政务纳入合作框架,为中国科技企业拓展市场空间[k]。
④ 马来西亚推出新政,新能源与高附加值产业成投资热点
马来西亚2025年财政预算案推出“全新投资激励框架”(NIIF),对集成电路设计、人工智能、绿色能源等领域提供最高70%出口税收减免,砂拉越等特别激励区企业所得税降至15%-18%[k]。
政策红利推动产业布局加速:星源材质槟城基地年产20亿平方米锂电隔膜项目投产,亿纬锂能投资4.6亿美元的储能电池工厂开工,服务东南亚电动工具市场[k]。
交通领域,政府将电动车进口税减免延长至2027年,并设立5亿令吉绿色融资基金支持物流企业采购电动车[k]。杨忠礼电力柔佛州500MW太阳能数据中心采用华为智能微电网技术,PUE值低至1.2,成为区域绿色基建标杆[k]。中资企业可通过“设备出口+技术授权+本地合资”模式深度参与马来西亚新能源转型[k]。
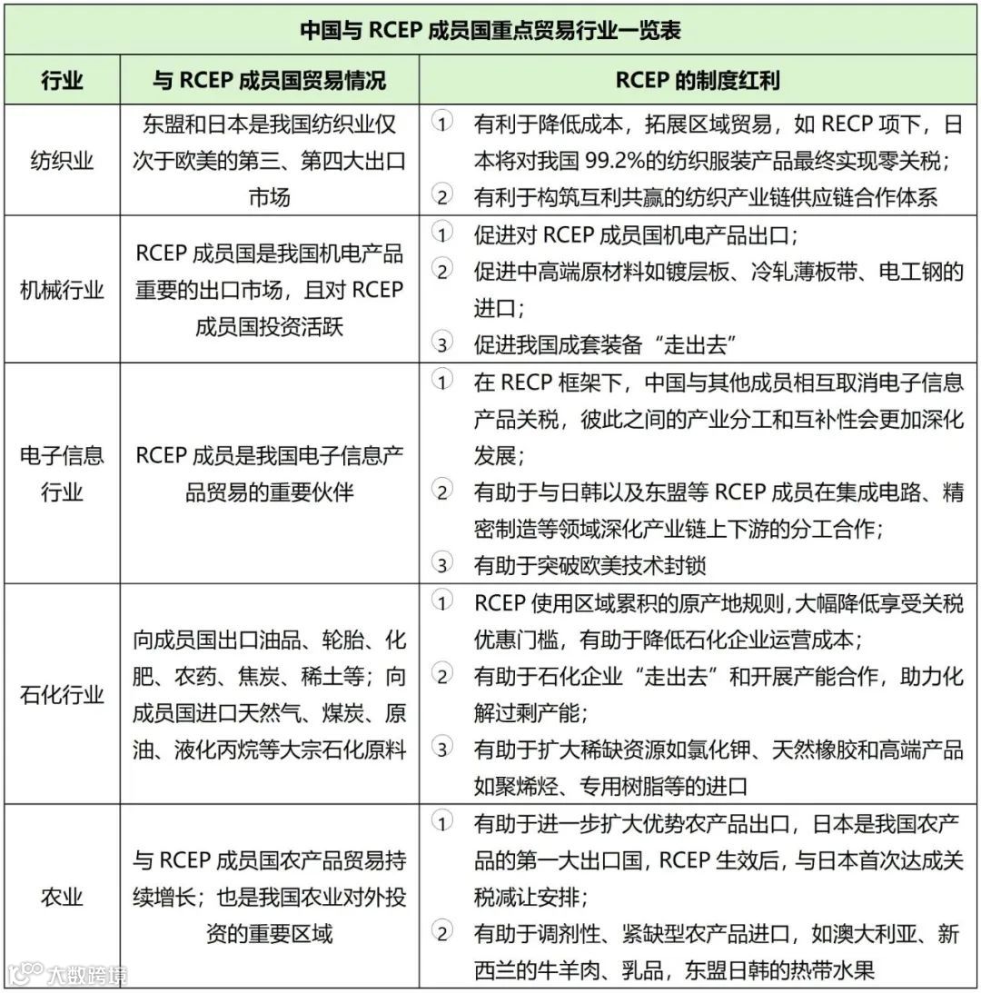
⑤ RCEP三周年释放制度红利,区域合作持续深化
2025年是RCEP生效三周年,中国与东盟贸易额达9823.4亿美元,同比增长7.8%[k]。中老铁路、雅万高铁等项目推动区域物流成本降低15%-20%,广西凭祥跨境智慧口岸实现24小时无人化通关,跨境电商交易额增长60%[k]。
在绿色能源领域,中老500千伏联网项目实现双向电力贸易,老挝南塔河水电站向云南输电形成“丰枯置换”模式,年输送清洁电力超10亿千瓦时[k]。
RCEP原产地累积规则助力中国企业布局东南亚:安琪酵母马来西亚基地产品享受零关税覆盖东盟,宜化集团越南化肥厂利用区域供应链降低生产成本12%[k]。随着中国—东盟自贸区3.0版谈判完成,未来在数字贸易、绿色标准等领域的合作将进一步深化[k]。
建筑工程企业在跨国投资中需深入研究目标国政策环境,动态评估政治稳定性、政策连续性、经济环境与法律体系等国别风险因素[k]。通过专业机构全面评估,企业可有效识别风险,制定应对策略,降低投资不确定性[k]。


