引言
11月25日,国家航天局官网显示,《国家航天局推进商业航天高质量安全发展行动计划(2025—2027年)》印发,其中提出到2027年,基本实现商业航天高质量发展。
事实上,今年以来,商业航天已经成为了资本市场极为关注的一大产业。根据iFinD数据显示,截至2025年11月26日,商业航天指数年内涨幅已经达到了40.46%。
商业航天指数年内涨幅40.46%
数据来源:iFinD,2025/01/02-2025/11-25。过往表现不预示未来,不构成对基金业绩的保证。
就像航天之父康斯坦丁·齐奥尔科夫斯基曾说的那样:“地球是人类的摇篮,但人类不可能永远被束缚在摇篮里。”如今,太空也在成为科技竞争不可或缺的一大阵地。
“太空人”的愿景
2005年美国国家太空协会年会(ISDC)上,面对着成立不到四年的SpaceX,马斯克却提出了一个足以震惊所有人的愿景。
“真正最重要的目标(压倒一切性的目标),相信在座多数人认同,是极其重要的:成为太空文明,最终成为一个多行星物种。而我们尚未走上这条路,但我们需要踏上这条路。”马斯克说道。
时至今日,太空文明的愿景虽尚未实现,但SpaceX所掀起的商业航天产业却已然步入了发展的快车道,相关的产业链也日趋完善。根据国信证券研究报告显示,当下商业航天产业链主要分为游研发制造、中游发射运营以及下游应用服务。
尤其是卫星互联网这一细分产业,成为了能够率先跑通商业模式的板块之一。
简单来说,卫星互联网就是将地面的基站搬到太空,成为太空移动铁塔,为地面的通信应用提供支持。其不仅可以让普通人在没有4G、5G信号的地方通过卫星进行通话和收发信息,同时也可以为海洋等传统地面通信难以覆盖的偏远地区提供服务
而商业能够闭环的关键在于:只要地面的用户足够多,就足以将发射卫星的成本收回并产生收益。
2011-2023年SpaceX火箭发射次数
资料来源:美国联邦航空管理局官网,艾媒咨询,国信证券经济研究所整理
事实上,SpaceX所开发的Starlink,其用户数量也在近两年中呈现出了持续高增的态势。
根据科创板日报数据显示,截止2025年8月28日,星链全球用户数量已经突破了700万,而在2023年年底,这一数据仅为230万。用户数的持续增长也让SpaceX能够向太空源源不断地发射卫星,最终形成产业链的正循环。
但伴随着SpaceX在太空中卫星数量的不断增加,问题也随之而来:当下卫星互联网中最为火热的低轨卫星,其在太空中的资源是有限的。这也意味着低轨卫星具备着极强的先发优势,而它所具备的通信应用也使得其成为了全球科技竞争新的高地。
抢占低轨卫星
2023年7月22日13时07分,首颗超低轨道技术试验卫星“乾坤一号”在酒泉卫星发射中心升空。这不仅填补了我国超低轨技术应用领域的空白,也将为后续超低轨道空天智能飞行器的型谱化研制奠定基础。
一般来说,卫星根据轨道的高低可以被分为高、中、低轨卫星。其中中轨卫星所需卫星数量较少,但信号传播延时较大;高轨卫星更是仅需三颗卫星便可覆盖全球大部分区域,但较少用于个人通信。
因此相较于中轨和高轨卫星,低轨卫星凭借着延时短、信号强度高、成本低等诸多特点成为了最适合商用的落地场景之一。
值得一提的是,由于卫星在近地轨道运行时,一个轨道只允许一颗卫星运行。根据国泰海通证券研究报告,在同层与跨层星间最小安全距离均为50km情况下,高度300~2000km组成的低地球轨道空间只可容纳17.5万颗卫星。
尤其是当下国际电信联盟(ITU)按照“先登先占,先占永得”的原则来进行协调管理。因此低轨和频段资源的愈发稀缺也使其成为了国家战略竞争的重要领域。
低轨卫星的频轨资源有限,各国争夺激烈
商业航天步入“快车道”
当全球在低轨卫星互联网产业中的竞争日趋激烈时,中国也必然不会缺席这一场盛宴。
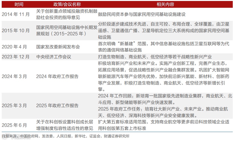
自十四五以来,中国就开始大力推动商业航天产业的发展。在中央经济工作会议、《政府工作报告》等多个重要场合及报告中提及商业航天。根据国泰海通证券报告,截止2025年8月,全国已有超过27个省份将航天产业纳入“十四五”规划与2035远景纲要。
我国关于商业航天发展相关政策
与此同时,卫星产业链的日趋完善使得中国卫星发射频次呈现出显著的提升。根据国泰海通证券研究报告,2025年上半年,全球共发射入轨卫星2090颗,同比增长58.5%;其中中国发射152颗,较2024年同期增长幅度达到92.4%。
2025H1中国卫星入轨数同比大幅增加
资料来源:泰伯智库,国泰海通证券研究
当然,中国火箭在发射频次、运载能力以及成本效率上较海外依然有着一定的差距。以Space X为例,2024年Space X完成134次火箭发射,中国同期仅为68次;Space X主力猎鹰9号低轨发射成本为1万元/KG,而中国长征系列火箭仍在4-9万元/kg,民营商业火箭更是普遍高于10万元/kg。
这也使得当下中国大型民营火箭占发射的比例长期处于低位。
中国大型民营火箭发射占比较低
但伴随着自主研发的朱雀三号运载火箭将于2025 年 11 月 29 日(本周六)进行首次轨道级发射尝试,中国首款真正意义上的民营可回收火箭的发展也进入到了深水区。
有意思的是,对于中国即将发射的朱雀三号,马斯克给出了极高的评价:“中国的可复用火箭在猎鹰9号架构中加入了星舰的一些特性,例如使用不锈钢和甲烷氧化物,这将使其能够击败猎鹰9号。”
毫无疑问的是,中国商业航天产业正在步入一个新的发展阶段。
产业的发展从来都不会因为资本市场的波动而停滞。对于投资者而言,当时代的浪潮来临时,只有坚守在船只上的人才能够到达彼岸,并享受到产业发展带来的红利。
永赢高端装备智选重点关注以卫星互联网(商业航天)产业链为代表的高端装备领域投资机会。尤其是具有高价值量、高壁垒的卫星制造、卫星运营、卫星应用等环节均是产品当下关注的重点。对于商业航天感兴趣的投资者,不妨关注下。
好文重温
基金关注方向仅以当前市场情况判断,不必然代表未来投资方向。具体以实际投资情况为准。
风险提示:风险提示:基金有风险,投资需谨慎。基金管理人承诺以诚实信用、勤勉尽责的原则管理和运用基金资产,但不保证本基金一定盈利,也不保证最低收益。基金的过往业绩及其净值高低并不预示其未来业绩表现,基金管理人管理的其他基金的业绩不构成对本基金业绩表现的保证。投资不同类型的基金将获得不同的收益预期,并承担不同程度的风险。通常基金的收益预期越高,风险越大。本文所列示基金属于中风险(R3)产品,适合经客户风险承受能力等级测评后结果为平衡型(C3)及以上的投资者。基金风险等级与投资者风险承受能力等级对照表详见永赢基金官网。投资者通过代销机构提交交易申请时,应以代销机构的风险评级规则为准。永赢高端装备可投资于港股通标的股票,除了需要承担与境内证券投资基金类似的市场波动风险等一般投资风险之外,还面临汇率风险等境外证券市场投资所面临的特别投资风险。敬请投资者在做出投资决策之前,仔细阅读产品法律文件,充分认识本基金的风险收益特征和产品特性,充分考虑自身的风险承受能力,理性判断并谨慎做出投资决策。
免责声明:本材料由永赢基金管理有限公司编制,版权归本公司所有,本公司保留所有权利。本材料所引用信息基于合法取得的信息,但本公司对引用信息的准确性和完整性不作任何保证。本材料所包含的分析基于各种假设,不同假设可能导致分析结果出现重大不同,在任何情况下,本材料中的信息或所表述的意见并不构成对任何人的投资建议。除法律或规则规定必须承担的责任外,本公司及其雇员不对任何人使用本材料所引发的任何直接或间接损失负任何责任。未经本公司事先书面许可,禁止任何机构或个人单独摘引、截取或以其他不恰当方式传播本材料,不得擅自修改、二次加工本材料内容。

