
近年来台风、暴雨、多处河流超警戒水位,多个网点仓库被淹。不时也会传来的快递失火、物流园区火灾消息也时刻惊动着我们的心。前段时间就有一快递点起火。
理赔案例分享
山东某网点隔壁商铺(铁艺铺)在进行油罐车焊接工作,突然间正在进行焊接的油罐车发生爆炸,随即发生火灾,瞬间一个片区都燃起大火。造成该网点固定资产:电脑、三轮车、工业手机、办公用品、商品快递件等损失。不幸中的万幸是该网点有投保驿站保,便立即向保险公司进行报案。


保险理赔处理流程
1、损失清点:保司立即委派公估人员到达现场,依据网点提供的收发货记录与网点代表现场共同清点快递商品。
2、现场查勘:勘察网点是否配置完备消防设施。(消防设施完备须符合消防法规要求,配备消防栓、灭火器,室内区域100%覆盖自动喷淋和烟感报警器。)本次事故核损金额扣除免赔额后按照70%进行赔付。
3、保险理赔金额理算:根据网点提供的商品价值凭证显示:商品总价值为RMB:340,759.52元。
理算金额=(核损金额-残值)×投保比例×(1-免赔率)
=(RMB340,759.52-RMB0.00)*100%*(1-10%)*70%
=RMB214,678.50元
注: 特别提示,根据保单约定:被保险场所必须有完备的消防设施,若出险时未配置完备消防设施的,将按照核定损失金额的 70%进行赔付。
火灾、洪水、台风,诸如此类的风险,驿站保对于快递网点的重要性,你还不知道嘛?
什么是驿站保
驿站保是针对网点、分公司的综合保险,涵盖财产综合险及公众责任险两个保障。目前方案如下:

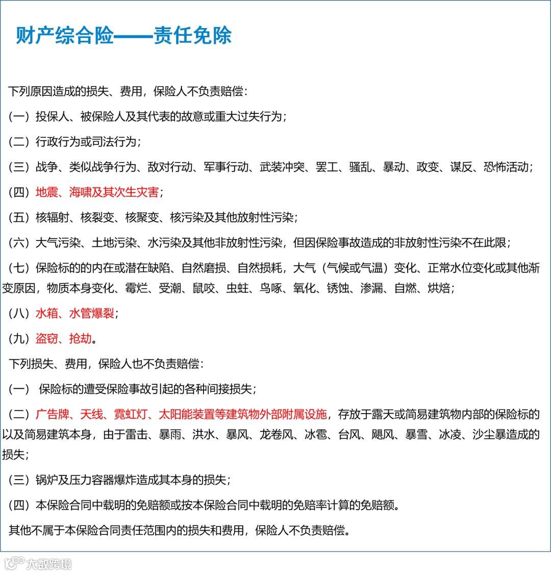
财产综合险责任范围
在保险期间内,由于下列原因造成保险标的的损失,保险人按照本保险合同的约定负责赔偿:
(一) 火灾、爆炸;
(二) 雷击、暴雨、洪水、暴风、龙卷风、冰雹、台风、飓风、暴雪、冰凌、突发性滑坡、崩塌、泥石流、地面突然下陷下沉;
(三)飞行物体及其他空中运行物体坠落。
前款原因造成的保险事故发生时,为抢救保险标的或防止灾害蔓延,采取必要的、合理的措施而造成保险标的的损失,保险人按照本保险合同的约定也负责赔偿。
被保险人拥有财产所有权的自用的供电、供水、供气设备因保险事故遭受损坏,引起停电、停水、停气以致造成保险标的直接损失,保险人按照本保险合同的约定也负责赔偿。
保险事故发生后,被保险人为防止或减少保险标的的损失所支付的必要的、合理的费用,保险人按照本保险合同的约定也负责赔偿。
公众责任险责任范围
在保险期限内,被保险人在本保险单明细表列明的范围内,因经营业务发生意外事故,造成第三者的人身伤亡和财产损失,依法应由被保险人承担的经济赔偿责任,保险人按下列条款的规定负责赔偿。
对被保险人因上述原因而支付的诉讼费用以及事先经保险人书面同意而支付的其他费用,保险人亦负责赔偿。


发生财产损失时,需提供的通用单证:
索赔资料
1.索赔申请书、报损清单、事故现场照片及摄像记录
2.详细事故报告(详述事故发生时间、经过及发生原因、现场情况、抢救工作)等
事故证明
根据不同的保险事故提供相关部门(如公安、消防、气象)的证明
保险事故现场照片
公估公司出具的损失理算报告(若需公估)
权益转让书及相关追偿文件(损失涉及其他责任方时)
各分公司可咨询当地省区保险对接人进行咨询,至网点管家-保险专栏中自主投保。


