

化工企业生产过程中,许多物料都具有腐蚀性,特别是高温高压、生产链长和系统长周期运行的环境下,装置在生产、储运等环节,常常会发生泄漏。
为解决这一问题,国内外的大型石油化工项目普遍采用了法兰管理的方法来降低泄漏的发生。必维集团通过整合方法论和管理系统,将法兰管理和VOC/LDAR咨询管理打造成定制化的零泄漏管理服务。
零泄漏这种看似不可能的指标
真得能够实现吗?

小维特邀专家团为大家答疑解惑,听听他们怎么说~


必维集团大中华区化工板块市场销售总监
2010年加入必维集团,曾作为项目经理负责过Chevron与中石油合资的川东北天然气、ExxonMobil与Sabic合资的GCGV乙烷制乙烯等超大型项目,并分别担任过集团大中华区石油天然气西区部门经理、中区部门经理等职位。
法兰连接作为石油化工设备和管道连接中应用最为广泛的密封连接形式,根据2018年5月30日至5月31日,中国石化安全监管局在江苏徐州召开的《中国石化泄漏管理专题研讨会》上发布的LDAR大数据平台数据显示:法兰节点是石油化工生产中最容易出现泄漏的薄弱点。


泄漏就是事故
《国家安全监管总局关于加强化工企业泄漏管理的指导意见》(安监总管三〔2014〕94号)中强调:加强泄漏管理是确保化工企业安全生产的必然要求;加强泄漏管理是预防事故发生的有效措施。
一旦发生泄漏,既损失了物料,又污染了环境,严重的发生火灾、爆炸和中毒等事故,给企业生产带来了极大的危害,对企业的长周期安全平稳运行极为不利,甚至还威胁到员工的生命安全。
政府和社会对能源化工企业的安全、环保方面的期盼日趋上升,并日益加强对人员健康、环境保护的监督。生态环境部和国家市场监督管理总局联合印发《挥发性有机物无组织排放控制标准》( GB 37822—2019),已于2019年7月1日实施。从该标准章节13 实施与监督可知,国家已通过法律法规对企业的VOCs泄漏管理提出了明确的,可量化的要求。
扫码查看
标准文件
另一方面,企业也在积极探索安全生产,降低排放的方法。法兰管理就能有效满足企业这方面的需求,它可以有效地追踪企业所有法兰节点的状态,保证各个节点在有效的控制下进行安装和紧固,降低泄漏发生的机率,降低因泄漏造成的安全风险和环境污染风险;瑞士的研究人员 Mr. Malcolm Farley在世界健康组织期刊发表的论文中表示, 采用专业的紧固方法可以减少法兰节点60%的VOCs泄漏。
除了安全和环保的考虑,法兰管理还能大幅降低企业的管理成本和生产成本。一些企业因长年累月的泄漏而浪费的物料、能源是惊人的。企业在检维修期间,需要停产并进行大量的设备材料维修或更换,耗费人力、物力和时间成本。必维开发的法兰接头身份证管理模式,在检维修期间,可以用最短的时间识别出法兰接头的材料、标准、规格、管道等级、介质、压力等信息,节省大量信息查询和识别的时间,最大程度降低人为检验的依赖程度,从而降低成本。

“法兰管理的重要性由此可见呐!安全就是效益,必维的法兰管理是如何在安全管理中起作用的呢?让拥有多年实战经验的专家来解密吧!”

必维集团大中华区零泄漏管理服务技术负责人
2011年加入必维集团,从事设备及管道质量管理工作15年,CWI焊接工程师、ASNT无损检测三级,曾带队完成过多个零泄漏管理项目。
法兰管理最早应用在海洋平台、核电和LNG船上,后来逐步被应用到埃克森美孚、壳牌、雪佛龙等大型石油公司的炼化和天然气项目上,很多国际项目都被强制推行这样一项非常严格的工作程序。

法兰管理
不仅可以大幅减少因泄漏产生的浪费和维修产生的停产损失,降低生产成本,还可以大大提高项目的执行力与效率。
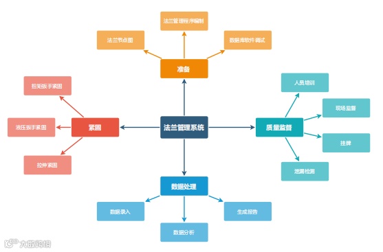
一般规模的石化厂都有至少数万个法兰接头,其中包括各种不同材质、型式与尺寸的法兰、垫片和螺栓。如果不采用一套专门的程序或流程对其进行质量控制和管理,结果势必是杂乱无章,质量控制终成空谈。必维根据项目的设计、施工、检查和测试规范编制符合项目要求的法兰管理程序,并将法兰管理程序作为培训内容的一部分向所有施工方的安装人员宣贯,使繁杂的法兰节点信息可以被有效地管理,提高了质量控制的执行力。

必维集团法兰管理流程
必维集团自主研发的法兰管理数据库

必维集团自主研发的法兰管理数据库

必维集团的法兰管理操作程序
必维集团研发的智能法兰管理工具
安全生产是企业生存的根本,法兰管理可以防患于未然,大幅减少泄漏事故的发生。当然全面的泄漏管理要从源头上做起,从设计阶段就要全面识别和评估泄漏风险,同时要系统识别泄漏风险,包括开展泄漏危险源辨识与风险评估、逸散性泄漏检测及维修、源设备泄漏分级管理等等。
如今,在工业4.0大背景的推动下,化工企业也在逐渐往数字化工厂发展,互联网和人工智能技术可有效地防止泄漏的发生。必维集团已在一些国际化工项目上应用智能螺栓管理工具,采用先进的智能扭力扳手、蓝牙、互联网和数据库技术,运用数字化手段实现零泄漏。
邮箱:cong.cheng@bureauveritas.com
电话:180 1750 2059
电话:189 1786 2079
◆ ◆ ◆




