
上市三年多,绝味食品头顶的“鸭脖一哥”光环逐渐黯淡。
近期,绝味食品遭遇控股股东等大幅减持,3个多月累计套现超25亿元,金额之大简直令人瞠目结舌。
同时,公司管理层迎来“大换血”,而在财务总监换人之前,公司账上超4500万研发费用不翼而飞,绝味食品一句“口径差异”简单带过,让广大投资者意难平。
而且,公司奉为圭臬的加盟模式红利消减,在疫情期间仍坚持跑马圈地的绝味食品,没能提高整体营收,反而造成单店销量下滑,公司赚钱能力正在变差。
当鸭脖不好卖了,绝味食品又该如何发力,才能在A股市场立于不败之地呢?
3个月套现25亿元
2021年首个交易日尚未开始,被外界誉为A股“鸭脖一哥”的绝味食品(603517.SH)就扔出了一颗重磅炸弹。
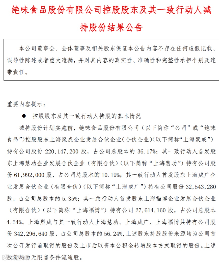
1月3日晚,绝味食品披露了控股股东及其一致行动人的减持结果,去年9月23日-12月31日期间,控股股东上海聚成等累计减持公司股票3648.01万股,占公司总股本的5.99%。

锐眼哥计算得出,通过本次大幅减持,绝味食品控股股东上海聚成及其一致行动人上海慧功、上海成广、上海富博累计套现高达25.59亿元,金额之大简直令人瞠目结舌!
公告显示,上海聚成及其一致行动人的持股股份来源,均为公司首次公开发行前取得的股份,以及上市后以资本公积金转增股本方式取得的股份。
去年3月17日,这些股份正式解禁。当时,绝味食品正处于上升通道,从去年2月3日至8月31日,公司股价从最低33.83元一路飙涨至最高95.8元,期间累计上涨150%。

就在绝味食品股价登顶的当天,公司控股股东上海聚成及其一致行动人趁机抛出了减持计划,拟减持公司股票不超过3651.78万股,即不超过公司总股本的6%。
按当天最高价95.8元估算,上海聚成及其一致行动人顶格减持对应的市值约为35亿元,绝对不是小数目了。受此消息冲击,9月1日当天绝味食品大跌近8%,早盘一度触及跌停。
值得一提的是,企查查显示,上海聚成及其一致行动人上海慧功、上海成广、上海福博分别于2011年1-2月先后成立,实控人均为绝味食品创始人兼董事长戴文军。

由此可见,本次上海聚成及其一致行动人减持套现所得的25.59亿元,其中有一大部分都流入了戴文军的腰包内。
实际上,在减持计划发出前,伴随绝味食品股价节节攀升,戴文军的个人财富也水涨船高,并以超100亿身家成为中国卤味界首富。
管理层动荡不安
在本次减持期间,绝味食品的管理层也迎来了重大变革。
去年12月12日,绝味食品公告称,公司副总经理刘全胜、财务总监彭才刚均因个人原因申请辞职。
绝味食品在公告中表示,公司对刘全胜、彭才刚另有任用,二人辞职不会影响公司的正常运营。

同一天,绝味食品公告称,经公司总经理戴文军提名和董事会提名委员会审核通过,同意聘任王志华担任公司财务总监职务。
绝味食品财务总监换人不免引人联想,此前曾有媒体报道称,绝味食品2017年财报中披露的研发费用与2018年财报中披露的研发费用存在4570万元的差异。
锐眼哥查看绝味食品近年来的财报数据发现,公司2017年财报中公布的研发支出为5250万元。

然而,绝味食品2018年财报显示,当年公司的研发费用为1005万元,上年同期数为680万元,这与公司2017年财报中公布的研发支出存在4570万元的差异。

4570万元的研发费用不翼而飞,此事引发舆论热议。面对财报数据前后“打架”的现象,绝味食品发布澄清公告,称公司前后披露的2017年研发费用不一致系“口径差异”。

按理说,A股市场存在因会计处理规则改变导致口径调整的可能性,但上市公司应该在相关财报中就这种调整做出解释说明,主动消除投资者疑虑,而不是让投资者去探寻原因。
反观绝味食品的做法,实在让人难以苟同:公司在财报中对相关调整只字未提,在媒体曝光后迫于舆论压力才被动做出澄清,似乎并不关心投资者的切身感受。
绝味食品的做法,不免让投资者心寒,也败坏了路人缘,接下来公司控股股东等大幅减持的行为,更是让公司未来蒙上一层阴影。
加盟模式红利消减
绝味食品总部位于湖南长沙,是一家从事休闲食品连锁经营的专业性公司,主营产品就是吃货们钟爱的“绝味鸭脖”。2017年3月,绝味食品登陆A股,成为资本市场的正式一员。

放眼资本市场,有三家以鸭脖业务起家的上市公司,它们分别是绝味食品、周黑鸭(01458.HK)和煌上煌(002695.SZ),它们被吃货大军尊为“鸭脖三巨头”。
在“鸭脖三巨头”当中,绝味食品是成立最晚和上市最晚的一家,但它却后来居上成功反超周黑鸭和煌上煌,走到了队伍的最前面。
自2017年上市至今,绝味食品股价大涨近5倍(前复权),最新收盘价报86.5元,公司总市值526.5亿元。从股价和市值来看,绝味食品是当之无愧的“鸭脖一哥”。

在绝味食品的成长路上,加盟模式是公司快速扩张的重要推手。截至2019年底,绝味食品已经正式进入“万店时代”。
进入2020年以后,突发疫情对餐饮行业造成严重冲击,绝味食品也受到波及,但公司并未放慢在全国各地跑马圈地的节奏,仅2020年上半年就新增门店1104家。
截至2020年6月底,绝味食品在全国开设门店多达12058家,同期周黑鸭和煌上煌的门店数量分别为1367家、4152家,绝味食品的门店数量是周黑鸭的8倍之多。
大举扩张让绝味食品规模猛增,同时导致公司费用激增。2020年半年报显示,公司销售费用2.4亿元,同比增加15.21%;管理费用1.4亿元,同比增加11.35%。

对此,绝味食品解释称,销售费用变动主要是疫情期间加大了对加盟商扶持,管理费用变动主要是管理人员工资、咨询服务费有所增长。
在此背景下,2020年上半年,绝味食品实现营收24.13亿元,同比下滑3.08%;归属净利润2.74亿元,同比下滑30.78%,这是公司上市以来首次出现营收、净利双降的中期业绩。

随后发布的2020年三季报显示,绝味食品实现营收38.9亿,同比下降0.01%;归属净利润5.2亿元,同比下降15.33%。
绝味食品热衷于开店,但受疫情因素影响,此举不仅没能提高公司整体营收,反而拉低了单店的销售水平,公司业绩能否在2020年第四季度实现正增长,目前还不得而知。
赚钱能力正在变差
不仅如此,绝味食品还有更大的难关要闯,公司盈利能力似乎碰到了“天花板”。
近年来,绝味食品的业绩增速逐年放缓,2017年至2019年,公司营收分别为38.5亿元、43.7亿元、51.7亿元,营收增速分别为17.59%、13.45%、18.41%;
同一时期,绝味食品的归属净利润分别为5.02亿元、6.41亿元、8.01亿元,净利润增速分别为31.93%、27.69%、25.06%。

绝味食品业绩增速下滑的背后,是毛利率逐年走低的现实。财报数据显示,过去三年间,公司毛利率分别为35.79%、34.3%、33.95%,真的是“老太太过年,一年不如一年”。

这里不得不再次提到绝味食品奉为圭臬的加盟模式。尽管加盟模式可以在短期内推高公司的整体规模,但加盟模式要让利给加盟商,所以导致公司毛利率较低。
在“鸭脖三巨头”中,有个现象非常有趣,公司的盈利能力与门店数量成反比,背后的深层原因则是三家公司所坚持的运营模式不同。
先看门店数量最少的周黑鸭,它以直营模式为主,在全国1367家门店中直营门店多达1246家。2017年至2019年,周黑鸭的毛利率分别为60.93%、57.53%、56.54%。
再看门店数量居中的煌上煌,它是加盟模式为主、直营模式为辅。2017年至2019年,公司毛利率分别为34.66%、34.47%、37.59%,略高于绝味食品。
虽然煌上煌与绝味食品都推崇加盟模式,但绝味食品的门店数量是煌上煌的3倍左右,在不断扩张的过程中,公司要不断让利加盟商,毛利率反而越来越低,赚钱能力正在变差。
食品安全存隐患
在加盟模式红利消减的情况下,为争取更多的市场份额,绝味食品开始发力线上,开起了网店,可惜效果欠佳。
还是拿绝味食品和周黑鸭做对比,在淘宝平台,绝味官方旗舰店的粉丝数量为65.8万,而周黑鸭食品旗舰店的粉丝数量为389万,接近绝味食品的6倍之多。

此外,两家网店内的销售情况也是天差地别,周黑鸭多个产品的月销量过万,绝味食品的月销量逊色不少,买家评论也不尽如人意。
例如,绝味食品网店内的一款招牌辣鸭脖,月销量刚刚过百,评论区有买家称非常的后悔,产品与图片不符,味道也不如线下店,真想打差评,坚决不会再买了。

更有买家称网店内产品味道不好,吃了拉肚子。鸭脖保质期短,更适合线下门店现做现卖,网店产品味道不同尚可理解,但吃了拉肚子就涉及食品安全问题了。

其实,绝味食品的质量问题一直饱受外界诟病。在网络维权平台黑猫投诉上,关于绝味鸭脖的投诉量多达74条,事由涉及绝味鸭脖强买强卖、产品发酸发臭、产品内吃出异物等。

常言道,食品安全无小事,吃到嘴里的东西,最重要的就是干净卫生,但从外界对绝味食品的评价来看,公司做的似乎还远远不够。
目前,国内卤制品行业仍处于快速发展期,2019年国内卤制品行业市场零售规模同比增长20%至1100亿元,预计2020年有望达到1235亿元。
但卤制品行业技术含量不高,进入门槛较低,市场集中度较低。按零售口径计算,“鸭脖一哥”绝味食品市占率约9%,周黑鸭约5%,煌上煌约3%,剩下80%的市场竞争较为分散。
眼下,没有一家卤制品企业能够利用技术优势形成份额优势,随着竞争加剧搞不好还要上演价格战的戏码,虽然市场需求大,但每家企业收益有限,股票上涨的空间也变得十分有限了。
面对此情此景,绝味食品或许应该放慢扩张节奏,下大力气把产品质量提上来,未来才能在激烈的市场竞争中多一分底气吧。
(长期坚持原创不容易,大量粉丝还没有养成阅读后点在看的习惯,希望大家在阅读后顺便点在看,以示鼓励!)
点击下方关键字,阅读往期文章
(财经锐眼已经全面入驻微信公众平台、网易、一点资讯、东方财富、雪球、知乎、搜狐、UC大鱼号、百度百家、同花顺、新浪微博、新浪看点、搜狗、蚂蚁财富、企鹅号、凤凰大风号,欢迎大家关注。)

