
“十一”长假之前的股市,总体有些乏善可陈,上证指数在3000点上方晃晃悠悠,整个A股似乎提前进入到长假模式。
虽然9月27日的大盘涨了40多个点,但一天的上涨并不能扭转股市的整体氛围。
不过应该注意到,在市场较为低迷的当下,依然有不少个股创下历史新高,比如英杰电气、德业股份、传艺科技等。
英杰电气和德业股份是光伏行业的,传艺科技是钠离子电池概念的,三家公司的共同点很明显:都处在景气度很高的新能源行业。
新能源赛道的两大分支光伏和新能源车相比,前者景气度显然更高,所以4月底之后的反弹中,光伏股的表现整体要强于新能源车。
亿晶光电,两个月6次涨停
今天的文章,笔者就说一说光伏行业的一家老牌公司亿晶光电(600537.SH)。过去亿晶光电无论是知名度还是股价表现,都是光伏股里稳居“后列”的。但今年亿晶光电无论股价涨幅还是公司基本面,都实现了大逆袭。
先看股价。从今年4月底开始,亿晶光电股价跟随大盘同步见底之后,亿晶光电开始一路小碎步式的上涨,并在8月16日、17日、18日走出连续三个涨停板的走势,小小的火了一把。
之后,亿晶光电随着大盘指数和光伏行业的回调,也出现了一波调整走势,不过在9月22日、23日,亿晶光电又出现了连续两个涨停板。
如果再算上8月29日的涨停板,亿晶光电在短短两个月之内已经出现6个涨停板。

在当下的股市环境下,这种表现已经非常强势了。
先来看亿晶光电最近的两个涨停板是怎么回事。
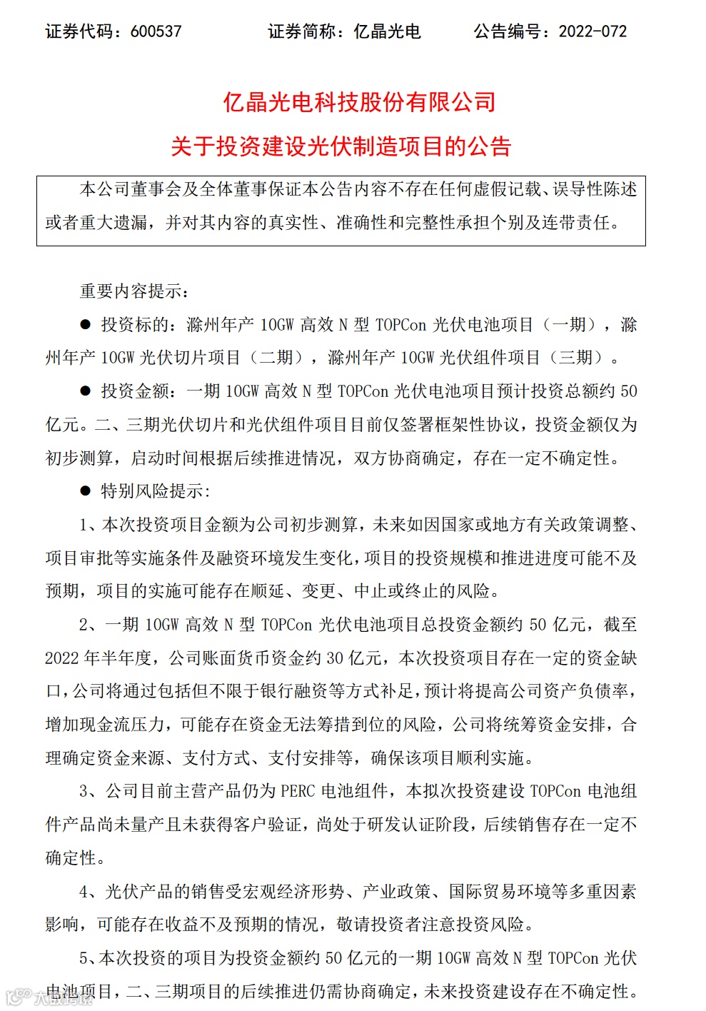
9月21日,亿晶光电跟安徽省滁州市全椒县方面举行了“年产10GW的N型高效TOPCon光伏电池、10GW光伏切片、10GW光伏组件”的项目签约仪式。
也就是说,亿晶光电加码TOPCon电池,让股价出现了连续两个涨停。
9月22日,亿晶光电也发布了相关公告。公告显示,此项目一期投资金额高达50亿元,二期、三期的投资总金额初步测算为53亿元,占地面积高达1000亩。

上百亿的投资,上千亩的土地使用面积,这绝对是大手笔。
自有资金30亿,项目的风险有哪些?
目前,亿晶光电的市值为85亿,是100亿以下的小市值公司。那么,如此大的手笔,亿晶光电有这么多钱吗?
亿晶光电在公告里说,截至今年上半年末,公司自有货币资金30亿元,其余的资金缺口将通过银行贷款等方式解决。
亿晶光电的财务报表显示,公司今年上半年账上的货币资金为30.02亿元,比一季度的22.22亿元多了近8亿元。从这点看,公司财务状况在好转。

不过亿晶光电今年上半年末的应收账款为13.6亿元,比一季度末的9.712亿元增加了近4亿元。这点需要注意下,是个潜在的财务隐患。
既然大手笔搞项目,就必然要描绘一下项目的美好前景。亿晶光电表示,此项目投产后,有助于公司充分把握当前N型光伏产品的重大发展机遇,有助于公司持续稳健经营,并对业绩产生积极影响等等。
经过长时间的科普,投资者大都知道,当前的光伏电池主要有两种技术路线,P型电池和N型电池。其中P型电池技术比较成熟,N型电池是新崛起的技术,后者的转换率能更高。
亿晶光电在公告里也提到,公司目前的主营是P型电池组件,这次投资建设的N型TOPCon电池组件基本上是“三无”产品:即产品没有量产,没有获得客户验证,没有研发成功。
TOPCon电池是今年大热的技术路线,笔者之前的文章也提到过,很多没有任何经验的,甚至完全是其他行业的公司,看到光伏火了之后纷纷涉足光伏,而且一上来就要大规模搞最热的TOPCon电池。
比如原本卖牛奶的广西皇氏集团,在大肆宣传搞TOPCon电池项目之后,成为一代“妖股”;原本是卖玩具的沐邦高科,在短短一个月之内宣布累计投资上百亿搞TOPCon电池项目,股价也涨得飞起。
截至今年上半年末,沐邦高科账面上的货币资金刚刚超过6000万元。6000万的实力,要干100亿的生意,这跟某女明星在股市里借钱玩高杠杆收购一样,是极其不靠谱的。
与沐邦高科相比,亿晶光电就是做光伏电池组件的,而且账面货币资金超过30亿,相对来说就靠谱的多。
但还是那句话,作为成熟P型电池的玩家,一上来就斥巨资搞技术积累薄弱的N型TOPCon电池组件,技术风险和将来可能的产能过剩风险都是比较大的。
海外市场增长迅速,机构扎堆调研
不管将来如何,亿晶光电今年的基本面跟往年比,是要强了很多的。在过去的三年里,亿晶光电分别亏损3.03亿元、6.52亿元、6.02亿元,累计亏损超过15.5亿元。
为了扭转颓势,亿晶光电在去年底出售了一些原有的旧生产线,并新建了新的生产线。此外,公司还积极开拓了海外市场。在今年一季度末,亿晶光电的海外市场份额提升到了50%以上,而去年年底这一数值为28%。
海外市场方面,根据亿晶光电的介绍,公司在今年上半年国际发货量为975MW,同比增长 297.13%,这一增幅是行业平均水平的四倍。
在投资上百亿的大项目签约之后,亿晶光电瞬间成为了机构们的香饽饽。9月23日,去亿晶光电调研的机构有博时基金、致远资本、名禹资产、开源证券、朱雀基金、东吴基金、同犇投资、中信建投、健顺投资、泰康资产、东方资管、农银基金。
一家不到100亿的小市值公司,能让博时、中信、泰康、东方、农银这些大机构们集体去调研,实话实说,这是不太常见的。
从亿晶光电截至上半年末的前十大股东表可以看出,个人投资者居多,只有一家私募和一家QFII是机构,而且机构的持股数量非常少。

不过要注意,第四大股东UBS AG这家QFII在今年二季度才成为新进的前十大股东。这是不是外资的先知先觉呢?大家可以思考一下。
在经过机构们的一番调研之后,亿晶光电会不会得到机构们的认可,将很大程度上决定它的长期的走势。所以我们不妨盯着它三季报出来之后的前十大股东表,看看有没有国内的机构进场。
(长期坚持原创不容易,希望大家在阅读后顺便点在看,以示鼓励!以上是笔者个人观点,仅供参考,投资风险自担。)
点击下方关键字,阅读往期文章
(财经锐眼已经全面入驻微信公众平台、网易、一点资讯、东方财富、雪球、知乎、搜狐、UC大鱼号、百度百家、同花顺、新浪微博、新浪看点、搜狗、蚂蚁财富、企鹅号、凤凰大风号,欢迎大家关注。)

