
谁能想到,一场降价,竟然引发了整个行业的大涨!
降价,对于任何公司来说似乎都是侵蚀利润的行为,通常会引发股价的下跌。但在某种特定的环境下,它会成为增加公司曝光度,刺激股价大涨的一味解药。
网红零食降价,股价大涨
前几天,一直宣称做高端零食的良品铺子开启降价模式,狠狠地吸了一波流量,股价也连带大涨!
11月30日,良品铺子宣布进行17年来的最大规模降价,300余款产品会员价平均降价22%,最高降幅45%,主要集中在复购率高,也就是卖得好的零食上。
具体来说,降价的主力产品包括夏威夷果、松子等坚果,猪肉脯、鸭脖等肉食,辣条、瓜子等等。其中,夏威夷果、松子最高降价40%,华夫饼降价38%,大爆款猪肉脯降到65元/斤,大爆款脆冬枣(35克)从7.9元降到5.9元。
由于良品铺子自身有着非常强的网红属性,因此其产品降价很快刷屏网络,很多人都在问,良品铺子这下终于放下身段,不搞高端路线了?
资本市场对良品铺子的降价给出了极为正面的反馈,12月1日、4日,良品铺子连续两个涨停板!
12月5日,良品铺子早盘一度再次逼近涨停板,随着之后大盘尾盘跳水,良品铺子也涨幅收窄,截至收盘上涨2.35%。

在昨天两连板之后,良品铺子(603719.SH)发公告称,部分降价的产品上半年在线下门店渠道营业收入占上半年总营业收入的比例为13.5%,降价对公司短期业绩影响不大。
尽管说了业绩影响不大这种话,但今天早盘的冲击涨停板可是说明资金是真的认可这波降价。
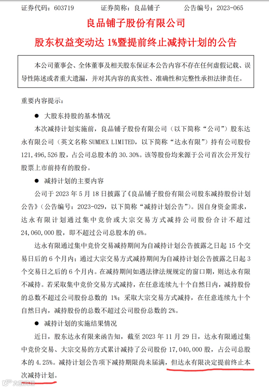
另外,良品铺子在12月2日发公告称,股东达永有限公司提前终止减持计划。
这则消息或许也是刺激其股价涨停的另一个原因。

营收下滑,老板向现实低头
良品铺子降价,还是因为越来越难卖了。
有数据为证:公司已经连续5个季度营收下滑,今年前三季度营收累计下滑14.33%。
不久前,主打低价的拼多多在美股的市值历史性的超越了阿里巴巴,将昔日国内电商一哥踩在脚下,这说明在消费者越来越追求性价比的当下,搞低价策略才会受到市场认可。
一个搞零食的,又不是卖奢侈品,非得走高端路线,这注定会撞上南墙。
良品铺子从2020年年中的最高86.52元的股价一路跌到这几天大涨前的19.27元,三年多跌了77.7%,跌幅近80%。

再加上营收的连连下滑,足以说明高端、高价是一条让公司走的“头破血流”的路线,是不可取的。
昔日良品铺子一公斤鸭舌卖出过528元的天价,是何等的高高在上。但现在良品铺子突然改弦更张、迷途知返了,老板杨银芬甚至表示:“降价幅度在20%以下,消费者没有太大感觉。大家觉得你贵了,那就必须要变,不变,你会死。”
向现实低头,是正确的做法。
食品股集体暴涨,妖股8天8涨停
事实上,网红属性十足的良品铺子,降价也引发了资金对食品板块的关注,今天多只食品类股票出现大涨。
截至收盘,西部牧业20cm涨停,阳光乳业、一鸣食品、南侨食品、安记食品、惠发食品、春雪食品、海欣食品涨停,还有多只食品股大涨。
另外,今天北交所股票集体暴涨,也出现了骑士乳业、润普食品、盖世食品、欧福蛋业这种单日30cm涨停的食品股。
这再一次说明了同一板块被炒作的时候,北交所股票由于30%的涨跌幅规则,更容易被投机资金爆买。
目前,短期涨幅最大的并不是这次大降价的良品铺子,也不是30cm的北交所食品股,而是沪市主板的惠发食品。
最近8个交易日,惠发食品全部涨停。8连板之后,股价从8.57元暴涨到18.38元,涨幅高达114%。

惠发食品主营速冻类食品,包括速冻菜肴、肉丸、肉肠、肉串等。
一提到“速冻”,敏锐的投资者会联想到预制菜概念。
在半年报里,惠发食品说自身加大了预制菜其他品类,如冷鲜菜类、常温休食类、健康餐类等菜肴制品的研发、销售以及供应链业务的推广运营。
所以,惠发食品是名副其实的预制菜股票。
11月份马云搞“马家厨房”让预制菜概念再度被关注起来,于是惠发食品这个预制菜概念股被大炒特炒。
尽管马云助理在朋友圈辟谣说不搞预制菜,但那些炒作的游资们可不管这个,本着“传言即真相”的炒股原则,他们猛拉惠发食品!

炒作惠发食品的游资还都很有名,包括炒股养家、宁波桑田路这些知名游资都参与其中。
业绩连续亏损,高管逢高套现
笔者之前文章多次提到,游资爆炒的股票必然是基金看不上的,也大概率是业绩差的。
惠发食品今年前三季度的净利润将近亏损3000万元,而2021年、2022年分别亏损1.379亿元和-1.199亿元。
亏损收窄,但依然亏,所以游资们可不是炒惠发食品的基本面。
需要注意的是,在游资爆炒惠发食品的同时,公司高管也开始了减持。
11月19日,第4个涨停板之后当晚,惠发食品发布公告称,公司高级管理人员臧方运、解培金于2023年11月29日分别减持8100股、13100股。截至目前股东臧方运、解培金减持计划实施完毕,共减持公司股份约2.62万股,减持股份占公司总股份的0.0108%。

减持的总量虽然不多,但高管逢高减持很明显是个急不可待的卖出信号。
资金已经炒作了多轮预制菜概念股,这跟行业的想象空间足够大有关。分析数据显示,去年中国预制菜行业市场规模为4196亿元,预计到2026年有望突破1万亿元。
民以食为天,在人们生活节奏越来越快的当下,尽管很多人对预制菜都有抵触情绪,但行业的发展越来越快却是不争的事实。
我们不妨看看吃的外卖,是不是有越来越多的预制菜了?
尽管惠发食品在涨停途中也发过风险提示公告,但依然没有阻挡住股价的狂飙。
良品铺子和惠发食品的上涨说明了两个道理:
第一,在消费者追求极致性价比的当下,要么产品降价,要么股价降价!
第二,饱和的传统行业一旦有新的增量细分赛道诞生,嗜血资金必然蜂拥而至!
(长期坚持原创不容易,希望大家在阅读后顺便点在看,以示鼓励!以上是笔者个人观点,仅供参考,投资风险自担。)
点击下方关键字,阅读往期文章
返利科技|MLOps概念股|天齐锂业|世纪天鸿|CPO概念股
(财经锐眼已经全面入驻微信公众平台、网易、一点资讯、东方财富、雪球、知乎、搜狐、UC大鱼号、百度百家、同花顺、新浪微博、新浪看点、搜狗、蚂蚁财富、企鹅号、凤凰大风号,欢迎大家关注。)

