
财务造假一直是A股的老顽疾,坑害了不知多少投资者。
随着近几年监管层加大对财务造假公司的打击处罚力度,一些公司逐渐现出原形,面临退市境地,越来越难在A股混下去。
连续跌停,东方集团爆大雷
黑龙江省第一家上市民企、主营农产品加工销售的东方集团,最近就因财务造假爆出大雷。
2月28日,证监会通报对于东方集团财务造假案件的调查进展情况。
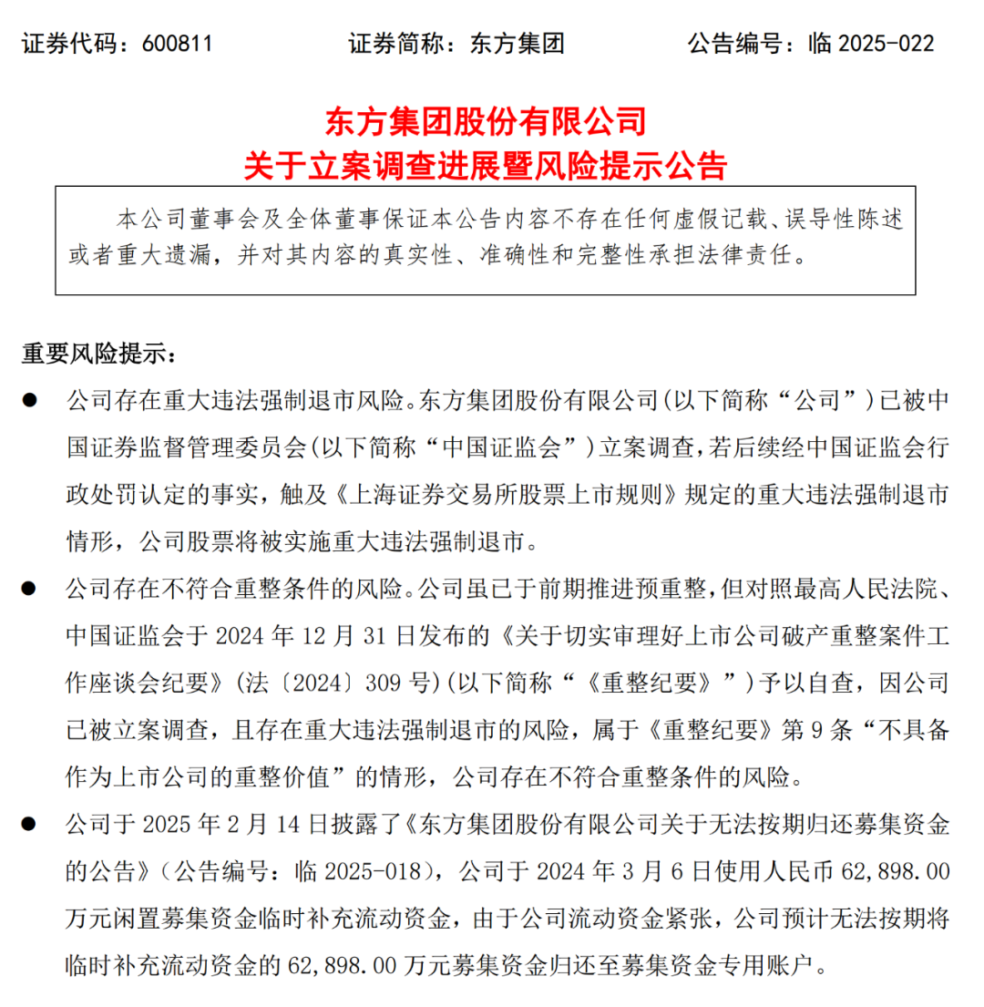
证监会初步查明,东方集团披露的2020年-2023年财务信息严重不实,涉嫌重大财务造假,可能触及重大违法强制退市情形。
东方集团也发布公告,称存在重大违法强制退市风险。

2月28日当天,东方集团即大跌7%以上,但这仅仅是个开始,3月3日-11日,东方集团连续7个跌停板,而且全部是一字跌停,股价也从2元以上跌到1元左右。

3月12日,东方集团再度一字跌停开盘,但随后火速直线拉起至涨停板,来了个瞬间的“地天板”。

这样极致的走势,大概率是套牢资金在奋力一击,快速拉升股价出逃。
当然,也不排除一些投机的抄底资金试图“打一枪就走”,赚个快钱,毕竟瞬间20%的大肉还是非常暴利的。
当天,东方集团的换手率超过32%,成交金额高达12.3亿元。
3月13日,东方集团再度一字跌停,不过开盘瞬间仍有大量资金成交。
这几天抄底东方集团,犹如“火中取栗”,一些资金博弈的是超跌反弹,但反弹仅一天就结束了,后面马上变成了谁跑得快的游戏。
如果接下来东方集团再来一个跌停, 那么12日最低点抄底、13日又没跑出来的资金将收益归零,如果再继续下跌,最低点抄底的资金就将亏损。
股票跌停并不可怕,可怕的是东方集团这种动辄一字跌停,根本不给资金“跑路”的时间窗口。
取不出存款,债务危机大爆发
东方集团如今的造假及退市危机,其实早就有迹可循。
2024年6月18日,东方集团因控股子公司东方财务公司16.4亿元的大额存款提取受限问题,引发流动性危机。
16.4亿元存款,占公司当年一季度末货币资金的65.55%,无疑是超大金额,这笔巨额资金提不出来,对公司会产生致命影响。
为何取不出钱呢?应该是因为债务问题,存款被司法冻结了。
如此重大风险事件的爆发,让公司收到上交所监管工作函。
6月21日,证监会以“涉嫌信息披露违法违规”对东方集团启动立案调查。
这个大利空事件,让东方集团当时股价一度出现连续5个跌停板。
黑龙江东辉建筑工程有限公司是东方集团债权人,由于东方集团未能偿还东辉公司的到期债务,东辉公司向哈尔滨中院申请重整。
2024年6月,东方集团发布公告,称收到东辉公司的《重整申请告知函》,正式揭开公司的债务危机。
之后,东方集团其他债权人开始接连讨债。
9月份,招商银行哈尔滨分行起诉东方集团,要求提前收回授信额度内的全部贷款本息,涉及本金19.92亿元及利息。
提前收回贷款本息,这是怕时间晚了就收不回来了!
2025年1月,哈尔滨银行道外支行起诉东方集团,诉讼标的为借款本金6.93亿元及利息。
2025年2月6日,东方集团实控人张宏伟及一致行动人持有的东方集团股权中,有大量股权被司法冻结和标记。
2月14日,东方集团发布公告称,公司使用人民币6.29亿元闲置募集资金临时补充流动资金,但由于流动资金紧张,预计无法按期归还至募集资金专用账户。
从2024年6月爆发危机之后,东方集团的实控人就表示要积极化债,但实际上屡次食言。
2024年11月18日,东方集团实控人因化债承诺无实质性进展,再次收到上交所和黑龙江证监局的监管函。
2024年12月26日,东方集团实控人因未按期履行承诺,被黑龙江证监局出具警示函。
严重资不抵债,审计机构是造假帮凶?
截至2024年三季度末,东方集团货币资金13.66亿元,短期借款50.6亿元,一年内到期的非流动负债为36.94亿元。
看看这种财务数据,东方集团是真还不上钱了,在被债权方纷纷起诉后,东方集团的危机只能是愈演愈烈。
这种危机,其实前几年就显现了。
2021年以来,东方集团营收就出现持续下滑,净利润也是年年亏损。
2021年-2023年,东方集团营收分别为137.29亿元、112.65亿元、60.81亿元,同比增速分别为-6.68%、-17.94%、-46.02%。
同期公司归母净利润分别为-17.19亿元、-9.96亿元、-15.57亿元,同比增速分别为-814.81%、42.08%、-56.38%。
那么,东方集团的危机为何直到2024年6月才东窗事发?
这跟之前几年的财务造假,掩盖、遮丑、拖延有关。
相关信息显示,东方集团过去几年累计虚增利润超过40亿元,实际亏损达57亿元;将实际82%的资产负债率虚报为55%,用来掩盖债务危机;还通过虚构交易、隐瞒关联交易的方式掩盖危机,比如2022年虚构大豆交易金额37亿元、未按规定披露控股股东关联贷款及房地产项目回款等重大信息。
在东方集团财务造假的过程中,大华会计师事务所扮演了极不光彩的角色,其在2020-2022年连续三年对东方集团财报出具“标准无保留意见”审计报告。
大华会计师事务所,你的专业性、职业道德何在?
2023年年初,大华所还服务着近500家A股公司,到现在仅有100多家。过去几年大华所频繁收到监管罚单,客户大量流失也再正常不过。
投资者需要注意,东方集团还参股了多家上市公司,是A股锦州港第六大股东、民生银行第九大股东,还是港股联合能源集团重要股东。
东方集团老板张宏伟作为昔日黑龙江首富,个人财富曾经高达300亿元,建立起了横跨农业、能源、金融、港口交通等多个领域的商业帝国,如今深陷债务危机和严重财务造假风波,也让公司近13万股东面临巨大亏损风险。
凡是财务造假的公司和个人,最终都会承担代价的。但话说回来,股民承担的代价往往更大!
(长期坚持原创不容易,希望大家在阅读后顺便点在看,以示鼓励!以上是笔者个人观点,仅供参考,投资风险自担。)

