
大约两小时后的21时左右,就在跨境电商税收新政实施前夜,11部门共同公布了《跨境电子商务零售进口商品清单》(下称“清单”)。近两个月来,这份清单犹如“达摩克利斯之剑”,一直高悬在B2C跨境进口电商的头顶,一旦所经营的商品未写入清单,这对于企业来说就如同遭遇灭顶之灾。
2小时后,上述负责人又改口了。逐笔比对清单与现有商品的编码后,他们发现,清单上1142个税号涉及了目前主要的进口商品种类。
当本报记者询问是“长舒一口气,还是倒吸一口凉气”时,他表示“还好了”。然而,在对清单进行完第二轮比对后,他们发现,消费者关注的境外配方奶粉可能要下架了。
“具体要看4月8日海关新系统的运行情况。”该负责人表示,配方奶粉虽然出现在了清单上,但其后的备注称“按《食品安全法》规定应当实施注册而未经注册的婴幼儿配方奶粉除外”。
三类商品未上清单
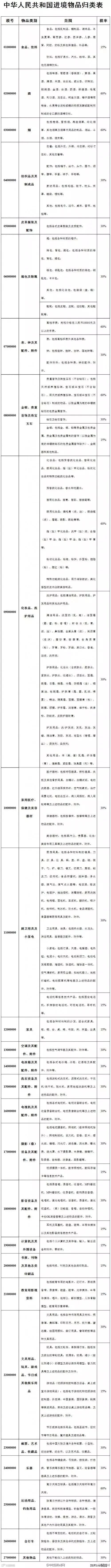
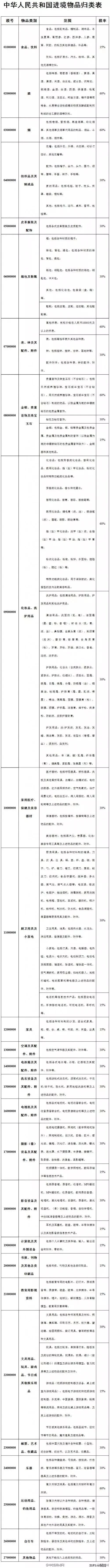
记者发现,昨晚公布的清单共包括1142个8位税号商品,主要是国内有一定消费需求,可满足相关部门监管要求,且客观上能够以快件、邮件等方式进境的生活消费品,包括部分食品饮料、服装鞋帽、家用电器以及部分化妆品、纸尿裤、儿童玩具、保温杯等。
“技术人员的熬夜倒是其次,最紧张的是,他们开始逐笔比对清单与现有商品的编码,看哪些是4月8日开始不能再通过平台进口的商品。”上述负责人表示。
第一轮比对后,他们发现化妆品等商品与之前版本清单相比加了备注,如“依法不属于普通食品或依法需要注册备案管理的特殊食品除外”。
“这有很多理解上的歧义,依据什么法,什么是普通食品?”他对本报记者说。
然而,更值得关注的是,经过第二轮对比,他们发现,国内消费者最关注的配方奶粉有下架的可能。虽然配方奶粉出现在了清单上,但其后的备注称“按《食品安全法》规定应当实施注册而未经注册的婴幼儿配方奶粉除外”。
“配方奶要符合中国标准,基本意味着现在海外奶粉不能卖了。因为,大部分(平台销售)的奶粉都没备案。”该负责人表示,当然也要看今天海关新系统的运行情况
与此同时,中国贸促会研究院研究员赵萍也完成了所有税号的比对。她对本报记者表示,有三类商品被从正面清单排除了。
第一类是体积较大的家电、家具等,这些都是不能通过邮包、快递的方式来传送,而只能通过物流的方式来传输的。
第二类是大宗商品、原材料等明显不属于自用的消费品。
第三类则是高精尖、比较小众的电子产品。
“我理解,前两类是在满足消费者需求和目前监管能力之间做了平衡,因为现有的传送带只能过小邮包,还无法通过中央空调、大型家具。”赵萍表示。
最让赵萍感兴趣的是,类似扫地机器人、谷歌眼镜这种较为小众、需求较少的高科技消费品,没有出现在正面清单中。
“我想,这一方面也许是为了保护国内相关产业;另一方面,这种以前没见过的产品,已经超过海关的监管能力了。”她说。
赵萍同时表示,目前公布的政策中,关于清单之外的品类,是否可以通过重新提交许可证,或者额外审批来再次上架,并没有具体说明,但这是需要明确的。
上述跨境电商相关负责人还注意到了财政部对于新政解读的最后一句:“清单将根据跨境电子商务发展、消费者需求变化等因素适时进行调整。”
“我们真诚地希望,部委们能够每周根据消费者需求适时更新。”他对本报记者表示。
一些代购开始观望
早于清单公布的“海淘”新政规定,4月8日起,以往进口行邮税体系下的50元免税额度被取消,改为缴纳关税(暂定为0%)、增值税和消费税(按法定应纳税额70%征收),且将个人跨境进口的单次交易限额规定为2000元,个人年度交易上限2万元,若超出将按一般贸易全额征税。总体上看,对跨境电商的税收政策在向税率更高且更复杂的一般贸易进口税收靠拢。
为此,有网友用母婴产品中最为常见的消耗品之一的尿不湿算了一笔账。以花王尿不湿为例,税改前一包单价约为120元,消费者买4包的价格是480元,原先税率政策下因为没有到50元行邮税的起征点不需要缴税,但税改后,无论尿不湿的总价值是否到500元都需要缴11.9%的税,4包尿不湿则需缴纳120×4×11.9%=57.12元的税费,而这部分钱会转移到消费者头上,相当于一包尿不湿比之前涨了14元多。
对此,在美国兼职做母婴产品代购的陈寂向本报记者表示,以前转运公司会帮她将订单拆分成一个免税的量运往中国;新政落地后,“免费午餐”结束了,这类商品的税收势必会增加,她正在犹豫要不要提价。
“反正是兼职,实在不行就不做了,好在我是做熟人圈代购,大家知道我买的都是真货,应该能接受这个税收成本。”她乐观地估计。
“我现在一切照旧,快递公司说要交多少税我就交多少,(新政)影响没有那么快,边走边看吧。”在美国洛杉矶专职做代购生意的郁聪聪在接受本报记者采访时表示。与上述兼职代购的陈寂相比,她的生意更大,既有因这次税改增加税收的母婴保健品,也有包、服装等轻奢品。
事实上,相对于化妆品(护肤、洗护品,不包括彩妆类)这类单价相对较高且行邮税高达50%的商品而言,新政下应缴税反而降低了。
以服装为主的走秀网副总裁吴盛幸也对本报记者表示,新政策实行之后,税率有升有降,纺织品下降、普通商品上升,走秀网可以内部自行消化,暂不会对价格造成影响。
“过去的50元以下行邮税免征,是这些年中低价格商品跨境电商的第一大利器。其实这次新税制实施后,商品价格是有升也有降的。对于升的部分,主要集中在食品、保健、母婴、日用品类,从过去的基本免征到现在要购物总价11.9%的跨境税。”寺库创始人兼CEO李日学表示,在新税制正式出台后,寺库做了一次梳理,发现公司90%左右的商品不会受太大的影响,这对于公司更加聚焦高端、高品质反而是个推进。
大平台的不涨价底气
与代购和转运公司的观望态度相比,跨境进口“正规军”显得更为积极。据本报记者实地采访多家跨境电商,像加大保税区囤货,摸底消费者对涨价的接受程度,与政策制定者沟通,升级物流系统实行路由分拨以降低物流成本等,无论自营还是平台模式,保税进口还是直邮模式,均在想各种路数消化税改后多出来的部分税收成本。
天猫国际方面对《第一财经日报》记者表示,为保证进口消费体验更好过渡,天猫国际海外商家,尤其是海外品牌暂无调价计划。10%左右税率调升对于天猫国际上拥有品牌溢价的海外品牌商来说,这部分成本暂时可以自身消化掉,“此次调整后,对跨境电商平台经营商品品类丰富度拉开是利好。”
事实上,与税收上涨在表面引起的喧嚣相比,此次税改在深层次涉及的是进口通关政策上的更加开放。
C2C(个人对个人)跨境电商洋码头CEO曾碧波对本报记者表示,新政前,国际快件只能走北京、上海等国内几个行邮口岸;如今,政策上的放开让跨境电商可以做海外路由分拨,比如华南的货走广州口岸,华北的货走北京口岸,就近入关节省了物流成本。为此,洋码头旗下的贝海物流在两周内完成了相应的系统升级。
“新政实施后,物流成本有望再降30%。”曾碧波给本报记者算了笔账,以前走行邮口岸必须使用EMS进行快件分发,首重费用要20元,现在可以选择走机场口岸、保税区口岸,使用社会化快递公司分发,首重8元;另外,像卖家预缴税等措施提高了海关通关效率,有望让单位通关费用从10元降到5元;两者加在一起就省了17元,再加上路由分拨、合并订单发货而节省的费用,整体的跨境物流成本会显著降低。洋码头会将省下的这部分费用返补给平台上的海外买手。
相比于在物流上做工作的洋码头这种C2C跨境平台,像网易考拉等自营跨境电商消化税改成本的方式之一将是深耕规模化,提升向上游的溢价能力和产业链整合能力。
商务部统计显示,目前我国各类跨境平台企业已超过5000家。有专家预测,2016年我国跨境电商进出口额将达6.5万亿元,未来几年跨境电商占我国外贸比例将提高到20%,年增速超30%。此次改革标志着低门槛跨境电商政策红利时代结束,并进入重新洗牌时代。




