
来源:微信公众号“中国邮政快递报”

快递进村特产出村,中央一号文件再促双向流通
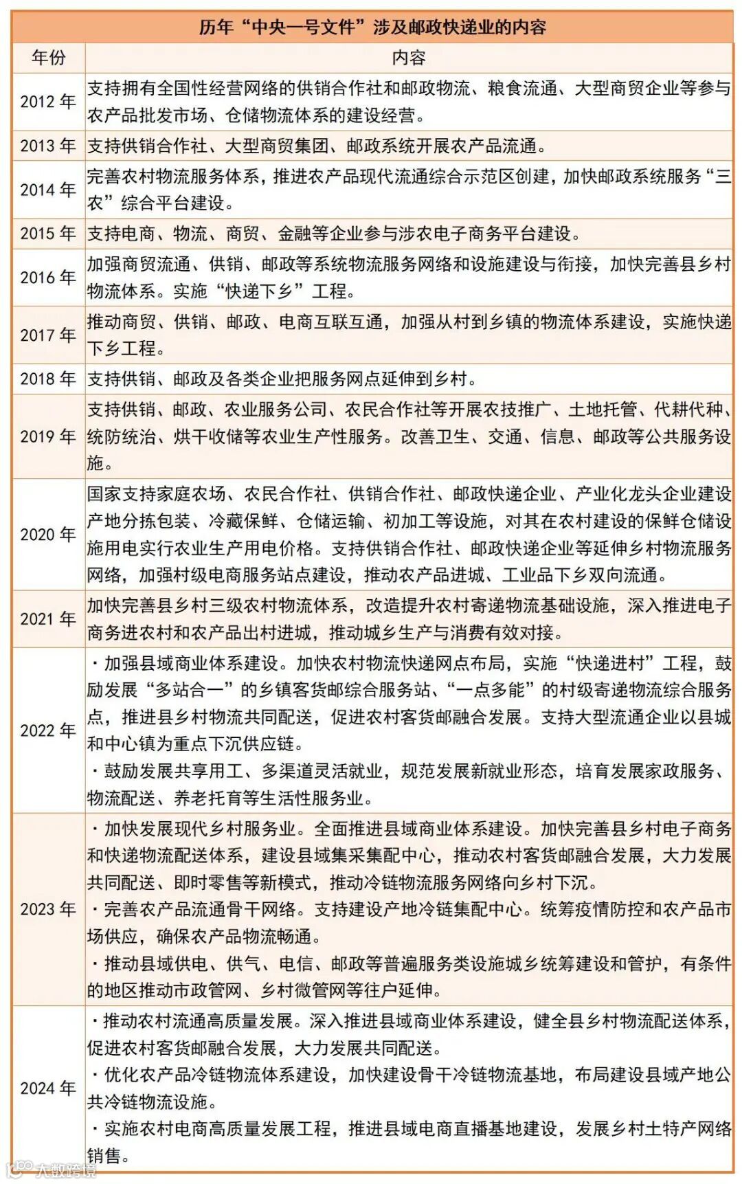
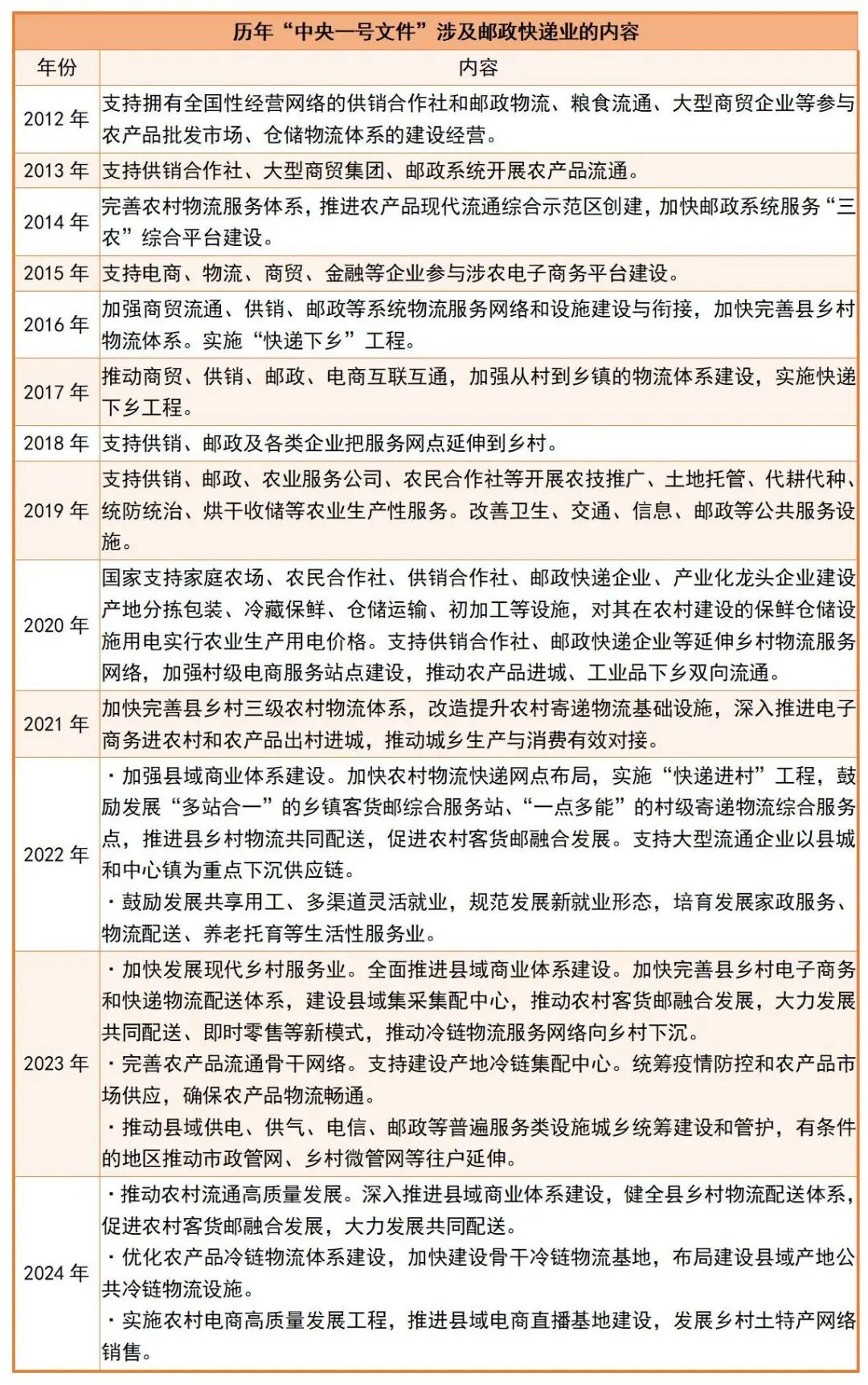
2月3日,《中共中央国务院关于学习运用“千村示范、万村整治”工程经验有力有效推进乡村全面振兴的意见》,即2024年中央一号文件正式发布。这是党的十八大以来,中央连续出台的第12个指导三农工作的一号文件,再次发出重农强农的强烈信号。这也是党的十八大以来,邮政快递业相关内容连续12年被写入中央一号文件,为行业服务“三农”发展再一次指明了方向。
提升乡村产业发展水平,农村流通领域的高质量发展是不可或缺的一部分。如何推动农村流通高质量发展?2024年中央一号文件指出:“深入推进县域商业体系建设,健全县乡村物流配送体系,促进农村客货邮融合发展,大力发展共同配送。推进农产品批发市场转型升级。优化农产品冷链物流体系建设,加快建设骨干冷链物流基地,布局建设县域产地公共冷链物流设施。实施农村电商高质量发展工程,推进县域电商直播基地建设,发展乡村土特产网络销售。加强农村流通领域市场监管,持续整治农村假冒伪劣产品。”
共建共享,健全三级物流体系
2024年中央一号文件提出,“健全县乡村物流配送体系”。县乡村物流配送体系是“快递下乡”“快递进村”工程的核心内涵,这是自2016年以来,中央一号文件连续第九年提及农村物流体系建设。
2014年,国家邮政局提出“快递下乡”工程。2020年,升级为“快递进村”工程。2024年,迎来行业推动农村寄递物流体系建设的十周年。
2023年,中央财办等九部门印发《关于推动农村流通高质量发展的指导意见》。行业不断健全农村寄递物流体系,启动农村寄递物流体系建设三年行动,国家邮政局联合中央财办等部门印发推动农村流通高质量发展指导意见,会同农业农村部加快推进脱贫地区快递进村,“一村一站”工程有力实施。2023年,全国累计建成1267个县级公共寄递配送中心、28.9万个村级寄递物流综合服务站和19万个村邮站。
健全农村三级物流体系,共建共享成为必然要求和发展趋势。对此,2024年中央一号文件提出两个重要方向:客货邮融合、共同配送。针对农村物流薄弱问题,统筹农村地区邮政、快递、交通、供销、商贸流通等相关资源,客货邮和货源集中、信息互通、组织集约的共同配送模式成为农村高效流通的最佳方式。
2023年,行业推动邮快合作和农村“客货邮”融合发展,邮快合作建制村覆盖率超70%,新增交邮联运邮路1300余条。一张高效便捷的农村寄递物流体系建立起来,全力打通农村消费升级和农产品上行的末梢循环。
突破创新,助力土特产出村
土特产的流通是乡村产业发展的重要环节。2024年中央一号文件提出,“优化农产品冷链物流体系建设”“推进县域电商直播基地建设”。这是自2017年以来,农村冷链物流连续第八年出现在中央一号文件中;也是连续第3年对电商直播促进土特产网络销售给予支持。
冷链寄递体系是农村寄递物流体系的重要组成部分。近年来,行业鼓励邮政快递企业和社会资本在田头市场、快递物流园区建设冷链仓储加工设施。2023年,冷链基础设施能力建设加快推进,累计建成冷链转运中心83个、冷链仓351个,投入冷链车辆3800余辆。
近年来,随着直播电商火热兴起,中国邮政、顺丰速运、中通快递、申通快递、韵达速运等寄递企业纷纷入场,做起直播带货。2023年12月末,中国邮政快递报社联合抖音和多家快递企业在全行业发起“快递助农”直播周活动,四川春见耙耙柑、江西赣南脐橙、陕西洛川富士苹果、山东烟薯、广西武鸣沃柑等原产地鲜销农产品走进抖音直播间,受到消费者喜爱,助力拓宽农产品销售渠道。“农特产品+直播电商+快递物流”融合发展,正成为乡村振兴、快递进村新模式的有益探索和实践。



