
拉开序幕
通过“质量日”活动条幅签名悬挂,学习“质量日”宣贯材料,组织开展“班前喊质量”等活动,正式拉开“质量日”活动序幕。
质量保证部|质量检验部
质量保证部|质量检验部组织开展“质量日”特色答题活动,活动在 “大船e家”公众号火热进行中,目前已有5000余人参与;组织召开质量审核不符合项专题质量分析会,分析质量共性问题;开展现场焊接大检查活动,围绕焊接质量标准符合性、焊接工艺规程落实性等方面进行检查。
船坞一部
船坞一部开发“质量日”活动答题小程序,对质量日的由来、部内质量文化、部内质量考核指标等组织答题,促进全员参与质量活动的积极性;召开一次质量分析会,强化共性问题治理能力;组织现场专题拉练,针对精细化施工、设备和舱室风险管控检查表巡检记录执行情况进行检查,确保施工质量。
船坞二部
船坞二部组织开展特种钢材焊接质量培训会、FPSO项目钢材表面涂覆涂料前打磨规范质量分析会、产品售后质量问题总结分析会等专项质量会议,提升施工人员质量意识;开展焊接质量大检查、现场工艺纪律巡检活动,规范现场施工习惯。
船坞三部
船坞三部组织发放质量文化手册,进行全员宣贯教育,确保员工熟记大连造船质量文化;组织专题拉练,针对现场工艺纪律执行情况、焊接过程记录和设备保护情况进行检查,规范现场工艺纪律;组织开展质量案例教育,提高全员质量意识和风险预防意识;开展综合验证项目工艺技术及质量交底,为确保项目顺利进行奠定基础。
船台二部
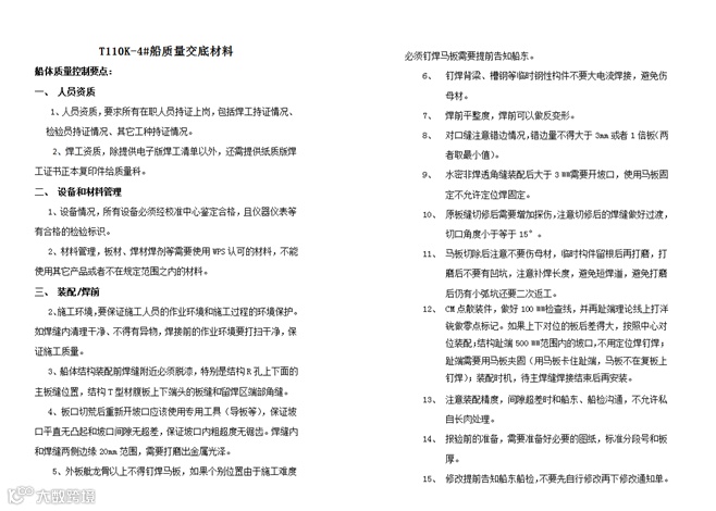
船台二部开展11.5万吨原油船4号船专船焊接质量交底培训,内容包括船体质量控制要点、设备和材料管理要求、装配焊接及气密施工注意事项等,使施工人员快速掌握质量控制要点及船东船检要求,保证产品建造质量;组织现场质量监督检查,重点关注焊接质量标准符合性、焊接工艺规程落实性、焊接质量记录完好性等。
分段制造部
分段制造部开展一次焊接质量大检查活动,围绕现场焊接施工质量标准符合性、焊接工艺规程落实性、焊接质量记录完好性、现场工艺纪律执行情况进行自检自查和整改,确保焊接过程得到有效管控;组织协作单位现场施工工艺纪律大检查活动,引导现场施工人员遵守工艺要求及规章制度,杜绝现场施工违章的发生。
LNG运行部
LNG运行部组织焊接质量标准现场培训活动,就波纹板焊接质量标准进行宣讲,促进施工人员提升焊接技术水平;组织开展焊接质量检查,就现场焊接质量标准符合性、焊接工艺规程落实性等进行检查,确保产品实物质量;召开一次质量专题分析会,围绕波纹板共性质量问题进行分析研判,强调“一次做对,一次干好”质量行为准则。
军修事业部
军修事业部开展“主管领导讲质量”活动,向全体在连员工就中国船舶质量文化、大连造船质量文化、舰船精细化质量管理要求进行宣贯,同时对本部门提出了“健全某保障项目质量管理制度”、“充分落实整改上半年质量审核意见”等多项具体质量工作要求。
检测校准中心
检测校准中心组织现场计量器具专项巡检活动,重点检查现场计量器具超期使用、未检在用和标识损坏等情况,确保在用计量器具合格率;召开一次质量分析会,针对顾客意见等进行汇总分析,建立质量分析机制,完善质量分析工作的规范性。
大船产业
大船产业开展“质量日”主题签名活动;组织LNG项目探伤专项质量培训,进一步强化检验员理论知识与技能,为生产和交付高质量LNG项目做好准备;组织现场工艺纪律专项巡检活动,保证现场施工质量。
舾装公司
舾装公司组织开展2023年度质量案例培训会,对上半年各类产品质量趋势汇总、分析;开展质量管理体系标准知识培训;组织一次针对供方的质量拉练,提升供方质量意识,保证公司采购质量。
涂装公司
涂装公司组织各级管理人员和施工单位开展现场涂装质量拉练活动。重点对露天甲板、通道、机舱等区域检查,持续提高精细化施工水平;组织一场质量专题教育,内容涵盖了中国船舶集团质量文化、大连造船质量文化、舰船精细化质量管理要求、涂装质量案例分析、涂装精细化施工图册和质量事故警示视频等。
END


