喜报
2023年10月20日,公司“一种轮胎吊电池室用自动灭火装置”项目获中华人民共和国国家知识产权局授予实用新型专利证书。
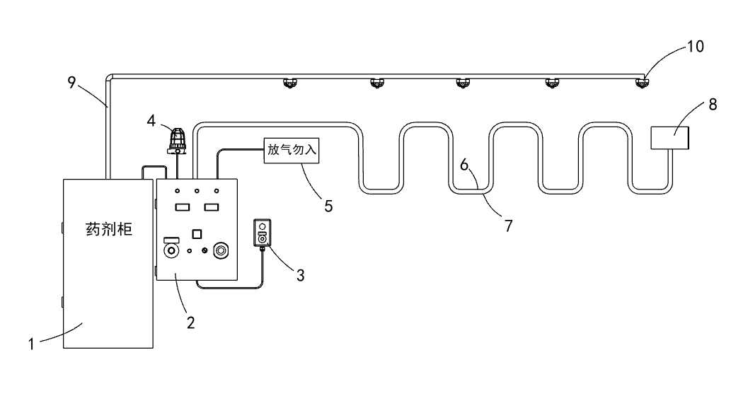
此项专利是一项针对轮胎吊钛酸锂电池房的火情抑制的创新方案,具备结构简单、功能稳定、可自动探测并释放火情抑制剂等功能。成功解决了常规消防产品对锂电池热失控的发生感知迟滞,抑制扑灭效果差的问题,为轮胎吊电池房提供了有效的消防防护。
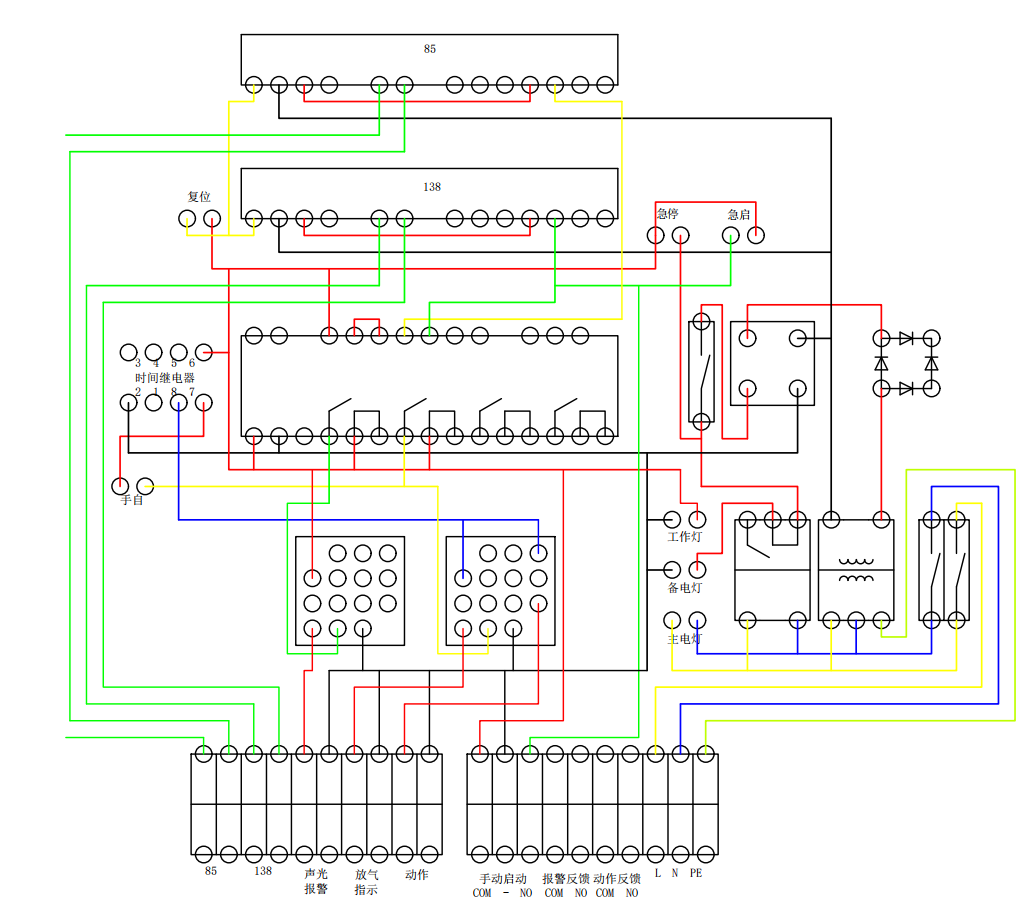
系统原理
结构图
系统
电气图
近年来,公司重视科技创新,借力借智,系统推进科技成果转换,此项专利的获得,标志着公司在科技创新发展上、取得又一次重大成效,为公司高质量发展注入了“新动能”。
锦州新时代集装箱码头有限公司
撰稿:王芸

