搜索
首页
大数快讯
大数活动
服务超市
文章专题
出海平台
流量密码
出海蓝图
产业赛道
物流仓储
跨境支付
选品策略
实操手册
报告
跨企查
百科
导航
知识体系
工具箱
更多
找货源
跨境招聘
DeepSeek
首页
>
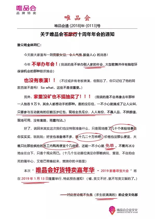
关于唯品会不举行十周年年会的通知
>
0
0
关于唯品会不举行十周年年会的通知
唯品会企业文化
2018-12-20
0
导读:你信,就对了
的
【声明】内容源于网络
0
0
唯品会企业文化
唯品人的幸福感,从这里开始!
内容
1425
粉丝
0
立即咨询
关注
唯品会企业文化
唯品人的幸福感,从这里开始!
总阅读
418
粉丝
0
内容
1.4k
立即咨询
关注