大数跨境
0
0

关于电信服务质量的通告

关于电信服务质量的通告 互盟数据中心
2016-06-24
1
导读:继电信行业行风纠风工作开启.参考链接:工业和信息化部关于电信服务质量的通告http://www.miit.g

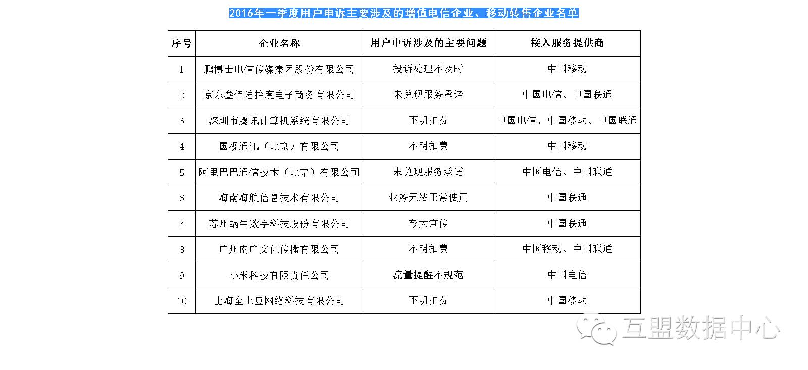
继电信行业行风纠风工作开启前,2016年第一季度的消费者投诉热点如下:


.


参考链接:

工业和信息化部关于电信服务质量的通告

http://www.miit.gov.cn/n1146285/n1146352/n3054355/n3057709/n3057714/c4813549/content.html


【声明】内容源于网络
0
0
互盟数据中心
互盟以领先的“云-网-智”三位一体融合架构为核心引擎,在智算核心技术领域,形成从芯片级算力解耦到模型级参数优化的全栈式AI赋能,构建起覆盖算力服务、智算云脑、数据要素、AI大模型的全场景解决方案矩阵,率先实现跨架构算力资源的毫秒级智能调度。
内容 313
粉丝 0
互盟数据中心 互盟以领先的“云-网-智”三位一体融合架构为核心引擎,在智算核心技术领域,形成从芯片级算力解耦到模型级参数优化的全栈式AI赋能,构建起覆盖算力服务、智算云脑、数据要素、AI大模型的全场景解决方案矩阵,率先实现跨架构算力资源的毫秒级智能调度。
总阅读15
粉丝0
内容313