3月1日起,个税综合所得年度汇算正式开始,大家通过手机APP就能完成退税或补税!

在这里,我们给大家准备了2022年最新最全的个税汇算操作攻略。
1
关于办理2021年度个人所得税
综合所得汇算清缴的通知
各位同事:
依据政策,符合规定的情形需办理年度汇算进行退税或补税。


根据主管税务局通知,手机“个人所得税APP”明天开通申报2021年度个人所得税年度汇算清缴功能,申报截止日期是6月30日。
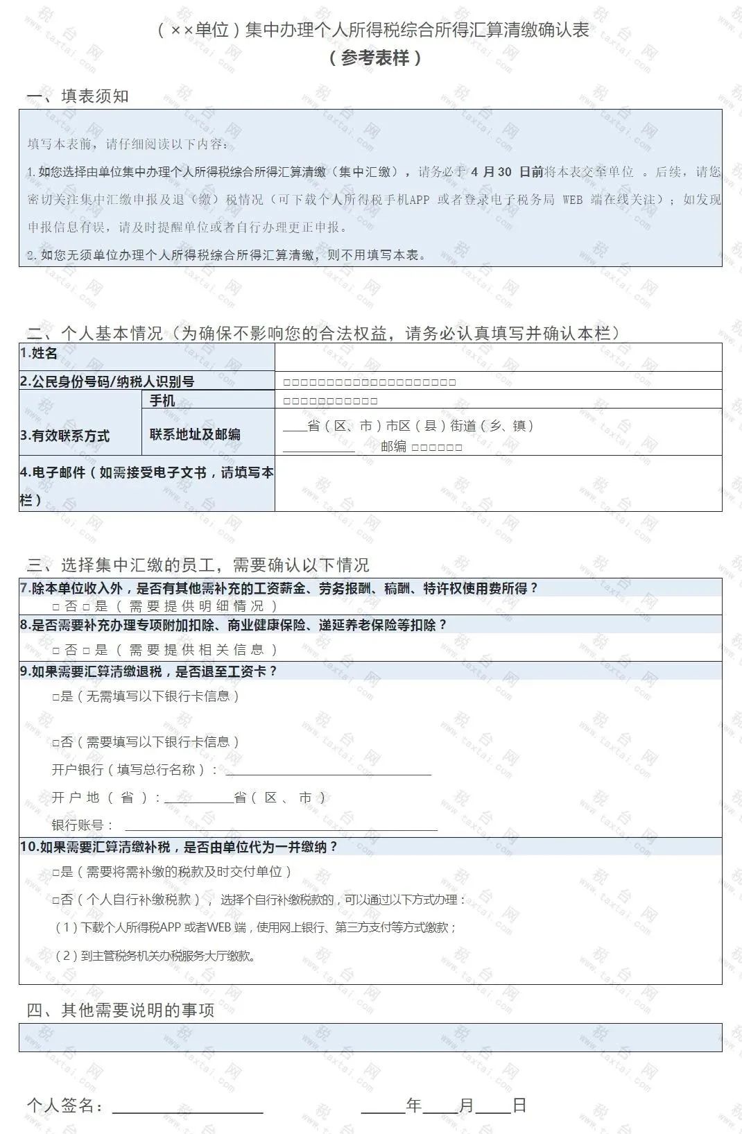
如需委托单位代办汇算清缴,应于2022年4月30日前与单位进行书面确认,补充提供其2021年度在本单位以外取得的综合所得收入、相关扣除、享受税收优惠等信息资料。
请大家根据本人实际情况申报,参照附件完成汇算清缴。如有疑问,请联系财务部。
附件1:如何判断自己是否需要综合所得汇算清缴?
附件2:如何在个税APP上预约办理2021个税年度汇算?
附件3:如何委托单位办理个税综合所得汇算清缴?
附件4:大病医疗专项附加扣除填报指南
XX财务部/人资部
2022年3月2日
附件1:如何判断自己是否需要综合所得汇算清缴?
附件2:如何在个税APP上预约办理2021个税年度汇算

附件3:如何委托单位办理个税综合所得汇算清缴?
附件4:大病医疗专项附加扣除查询及申报指南
如果在2021年度发生大病医疗费用,符合标准的可以在汇算清缴中进行扣除。

2
2021年度个税汇算最新变化
1、添加无需办理年度汇算的情形:符合年度汇算退税条件但不申请退税的。
2、添加需要办理年度汇算的情形:因适用所得项目错误或者扣缴义务人未依法履行扣缴义务,造成纳税年度内少申报或者未申报综合所得的,纳税人应当依法据实办理年度汇算。
3、年度汇算需补税的纳税人,年度汇算期结束后未足额补缴税款的,税务机关将依法加收滞纳金,并在其《个人所得税纳税记录》中予以标注。
4、同时取得综合所得和经营所得的纳税人,可在综合所得或经营所得中申报减除费用6万元、专项扣除、专项附加扣除以及依法确定的其他扣除,但不得重复申报减除。
专项扣除的内容有哪些,具体扣除标准是什么?





3
为什么有的人退了6000
有的人要补缴2000?
怎么计算需要补税还是退税?
先来看一下具体的计算公式:
应退或应补税额=[(综合所得收入额-60000元-“三险一金”等专项扣除-子女教育等专项附加扣除-依法确定的其他扣除-捐赠)×适用税率-速算扣除数]-2021年已预缴税额。
“依据税法规定,年度汇算不涉及财产租赁等分类所得,以及纳税人按规定选择不并入综合所得计算纳税的全年一次性奖金等所得。”
这两类人可能要补缴:
第一是收入渠道不止一个。
比如有的人在两家公司领取工资,每家公司都是8000。
在月度预缴时,每家公司都要先扣掉5000的起征点,剩下的3000,两家公司分开看,都只用交3%的税,3000*3%=90元,两家一共交180元。
但在年度汇算时,我们发现他一个月收入16000,减去起征的6万(5千*12),还超出了132000,应该征收10%的税,132000*10%-2520=10680,所以年底汇算的时候他就应该补税10680-180=10500。
很多人不是在两家公司获取收入,而是一家公司通过两张甚至4张银行卡获取收入,这种方法如果国家查到的话也是需要补税的。
第二是有副业的人群。
有的人除了领工资,还接了其他的私活儿,因此会获得一些劳务报酬、稿酬或者特许权使用费等。
这些收入平时单独计税,小笔小笔的税率低,收得少,等到年度汇算的时候,加总起来发现年收入很高,适用更高的个人所得税率,于是平时征少了,最后也得补回去。
这几类人可以退税:
而可以退税的人,也存在这么几种情况:
第一是年度汇算时总收入不超过6万的。
比如花花第一个月收入8000,其他月份收入4000,在第一个月的时候应该缴税(8000-5000)*3%=90元。
但是年度汇算时发现花花一年总收入才52000(4000*11+8000),不到6万(5000*12)的起征点,无需纳税,于是可以退税90元。
第二是有可以税前扣除的开支,但是平时没申报扣除。
比如花花每月收入8000,每月预缴的时候需要交税3000*3%*12=1080。但是年度汇算的时候,发现花花有小孩在上学,可以享受每个月2000额度的子女教育专项扣除。
于是扣除掉2000后,花花应该交税1000*3%*12=360。所以花花可以退税1080-360=720元。
第三是一年中就业中断导致扣除数不充分的。
比如花花去年在某公司上了8个月的班,每月工资1万,但查出精神分裂,辞职回家养病去了。
月度预缴的时候,前八个月按10%交税:(10000-5000)*10%*12-2520=3480。
后面没上班了,于是年度汇算时花花的收入只有80000,扣除60000剩下的只用按照3%交税:20000*3%=600。
于是,花花可以申请退税3480-600=2880元。
第四是一些自由职业的人群。
比如花花没有任职于哪家公司,只是在家接插画私活儿取得收入。因此也没有公司给她交“五险一金”,但她自己以自由职业的身份交了职工养老金和职工医保。
她自己交的养老金和医保是可以在税前扣除的,但由于没有公司给她交“五险一金”,
在月度预缴时,就只能按照她的月收入扣税,没有扣除她交的养老金和医保。
最后年度汇算时,需要把她交的养老金和医保扣除,于是月度预缴的税就比年度汇算时多,因此产生退税。
第五是有些人劳务报酬、稿酬太高,月度预缴税率过高。
有的人收入的主要构成部分是劳务报酬,属于那种半年不开张,开张吃半年那种,一笔劳务报酬十几二十万,一年中也就发生一两笔。
比如花花去年有一笔劳务报酬是15万,按照劳务报酬税率,月度预缴时她交的税是:15万*80%*40%-7000=41000。
但是年度汇算发现她全年就只有这笔收入,适用综合个人所得税10%,只需要交15万*10%-2520=6480。
于是可以退税41000-6480=34520元。
第六是本来享受个税优惠,但是在月度预扣时没有申报享受的。
比如残疾人享有税收优惠,但是平时没有申报享受,于是可以享受退税。
第七是有些人平时有为公益慈善事业捐赠,可以税前扣除,但平时预扣预缴时没有申报的。
上面这么多种情况之所以存在,主要还是国家实行的这个新的征管办法“月度预缴,年度汇算”,月度汇算时采用的标准和年度汇算时采用的标准不一样,才导致需要补退税。

