热门财税资讯为什么总收不到?
微信推送规则变更,点击顶部蓝字“青岛擎天出口退税”进入公众号主页,点击右上角“…”,将“青岛擎天出口退税”设为星标⭐️。
自2023年7月20日国务院公布了新修改的《发票管理办法》,《发票管理办法实施细则》作为配套规章亟待修订。终于,2024年1月15日,国家税务总局公布了《关于修改〈中华人民共和国发票管理办法实施细则〉的决定》(国家税务总局令第56号),为了与现行法律法规相衔接,明确了电子发票管理、虚开发票、以其他凭证替代发票使用等事项。下面跟着小编一起来看看吧~

国家税务总局令
第 56 号
《国家税务总局关于修改〈中华人民共和国发票管理办法实施细则〉的决定》已经2023年12月29日国家税务总局第3次局务会议审议通过,现予公布,自2024年3月1日起施行。
国家税务总局局长:胡静林
2024年1月15日
1
五大修订内容值得关注
变化一:明确“与实际经营业务情况不符”的情形,便于界定虚开行为

办法第二十一条延续了以往虚开发票行为的界定范围,此次实施细则配套修改,第二十九条首次明确了“与实际经营业务情况不符”的具体含义,既包括未购销商品、未提供或者接受服务、未从事其他经营活动,而开具或取得发票的情形,也包括有购销商品、提供或者接受服务、从事其他经营活动,但开具或取得的发票载明的购买方、销售方、商品名称或经营项目、金额等与实际情况不符的情形。
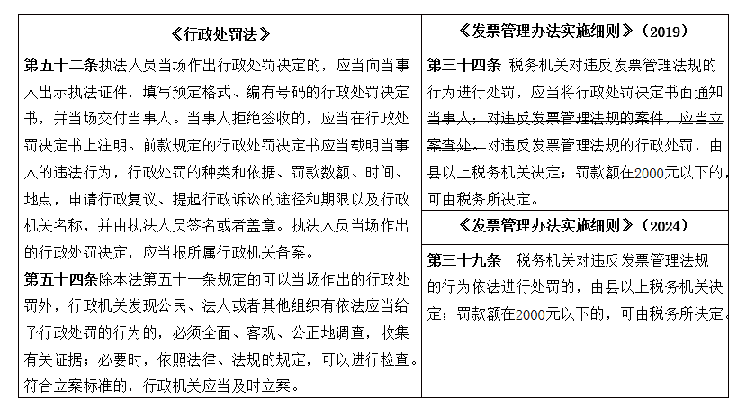
变化二:完善发票违法行为处罚程序,与现行法律法规相衔接

其一,此次实施细则修改删除了原“应当将行政处罚决定书面通知当事人”的模糊表述,税务机关向纳税人等作出税务行政处罚决定应直接适用《行政处罚法》的规定。
其二,此次实施细则修改删除了“对违反发票管理法规的案件,应当立案查处”的规定。
新修改的实施细则第三十九条的上述删减有利于实施细则与《行政处罚法》的规定相衔接,完善发票违法行为的处罚程序。
变化三:细化以其他凭证代替发票使用的情形,自制凭证入账面临处罚

根据办法第三十三条第(六)项的规定,以其他凭证代替发票使用的,税务机关有权责令行为人改正,处1万元以下的罚款并没收违法所得。实施细则第四十条对该行为做出了细化规定,明确应当开具发票而未开具发票,以其他凭证代替发票使用,或者以发票外的其他凭证或者自制凭证用于抵扣税款、出口退税、税前扣除和财务报销,或者取得不符合规定的发票,用于抵扣税款、出口退税、税前扣除和财务报销的,均属于以其他凭证代替发票使用的行为。
变化四:明确税务机关有权调整纳税人领用发票的种类及额度
实施细则第十八条新增一款:“税务机关根据单位和个人的税收风险程度、纳税信用级别、实际经营情况确定或调整其领用发票的种类、数量、额度以及领用方式”,明确税务机关可以调整纳税人领用发票的种类及额度。
变化五:顺应发票电子化改革,配套制定管理制度
2021年12月,全电发票试点工作开始,全国统一的电子发票服务平台建成。2023年12月1日数电票试点工作已完成全国省级覆盖。
其一,实施细则明确了电子发票的基本管理规定。实施细则第三条进一步明确了电子发票的定义为“在购销商品、提供或者接受服务以及从事其他经营活动中,按照税务机关发票管理规定以数据电文形式开具、收取的收付款凭证”,并强调任何单位和个人不得拒收电子发票。在发票管理方面,实施细则第四条明确了税务机关负有“建设电子发票服务平台”和“提供数字化等形态电子发票开具、交付、查验等服务”的职责。
其二,实施细则强调了健全发票数据安全管理的规定。实施细则第五条还增加了增加发票数据安全管理规定,明确税务机关、单位和个人纳税人均应保障发票数据安全,尤其是纳税人不得违反规定使用、非法出售或非法向他人提供发票数据。此外,实施细则第三十一条还规定了提供发票领用、开具等服务的第三方也负有“接受税务机关监管”的责任。
2
数电发票如何实现高效智能管理
在2024年1月24日至25日召开的全国税务工作会议上,“稳步推进全面数字化的电子发票推广应用,扩围上线全国统一的新电子税务局”依然是2024年全国税务系统推进现代化税务实践的重中之重。
擎天全税通针对当前政策对于企业的要求,推出数电票管理应用综合解决方案,面向各级各类企业的电子发票管理应用,贯穿电子发票开具、接收、入账、归档及档案管理全周期,赋能企业数电票高效一体化应用,帮助企业实现财税高效智能管理,推动业财税一体化融合,实现财税工作的高效合规,助企实现数字化转型升级。
1
数电票开具
擎天全税通智能退税管理云平台“敏捷云”,配备出口发票开具引擎且支持开具“数电票”,可以根据出口关单自动计算开票金额、自动组织开票数据、组织备注信息、超限额拆票,真正实现批量化、自动化、无差错的开具出口发票,工作量减少90%以上。帮助企业实现财税工作的高效合规,为财税数字化构建坚实基建。
1
开票数据全量式管理
开票结果数据保存,生成PDF等版式文件数据,可同步税盘中信息,管理和查看票据。
2
退税数据一键式导入
开票完数据可批量导入申报软件,生成出口货物明细数据。
3
外部数据接口化开票
支持Excel开票,支持各种定制化接口接入开票,对接企业ERP,获取ERP里数据,并将开票结束数据回传。
4
海关数据一站式开票
无缝对接单一窗口、电子口岸、外汇管理平台,一站式管理海关、外汇等业务数据,用于开具增值税普通发票。
2
数电票管理
围绕企业在票据管理的痛难点,擎天全税通重磅上线「数电票管理云平台」,基于云识别、自动解析等技术,通过多方式、全票种的信息采集模式,实现数电发票、税控发票统一管理,帮助企业解决批量下载受限的问题,而且发票可以快捷登记、同步发票勾选,与多系统操作相比,既高效又准确。

同时,擎天全税通「数电票管理云平台」实现发票状态实时监控,对于发票异常状态进行及时预警,避免了发票重复打印,发票开好了交付时,可以邮件群发省时省力;从源头保障发票管理工作的内部可管控、外部可监督,实现发票全链路高效管理。另外,系统通过移动端可以随时随地扫码查重查验,大大提高了企业的工作效率。

3
一图了解
2024年最新发票管理办法及实施细则
上下滑动查看
来源:中国会计视野、华税等

国家税务总局令
第 56 号
《国家税务总局关于修改〈中华人民共和国发票管理办法实施细则〉的决定》已经2023年12月29日国家税务总局第3次局务会议审议通过,现予公布,自2024年3月1日起施行。
国家税务总局局长:胡静林
2024年1月15日
1
五大修订内容值得关注
变化一:明确“与实际经营业务情况不符”的情形,便于界定虚开行为

办法第二十一条延续了以往虚开发票行为的界定范围,此次实施细则配套修改,第二十九条首次明确了“与实际经营业务情况不符”的具体含义,既包括未购销商品、未提供或者接受服务、未从事其他经营活动,而开具或取得发票的情形,也包括有购销商品、提供或者接受服务、从事其他经营活动,但开具或取得的发票载明的购买方、销售方、商品名称或经营项目、金额等与实际情况不符的情形。
变化二:完善发票违法行为处罚程序,与现行法律法规相衔接

其一,此次实施细则修改删除了原“应当将行政处罚决定书面通知当事人”的模糊表述,税务机关向纳税人等作出税务行政处罚决定应直接适用《行政处罚法》的规定。
其二,此次实施细则修改删除了“对违反发票管理法规的案件,应当立案查处”的规定。
新修改的实施细则第三十九条的上述删减有利于实施细则与《行政处罚法》的规定相衔接,完善发票违法行为的处罚程序。
变化三:细化以其他凭证代替发票使用的情形,自制凭证入账面临处罚

根据办法第三十三条第(六)项的规定,以其他凭证代替发票使用的,税务机关有权责令行为人改正,处1万元以下的罚款并没收违法所得。实施细则第四十条对该行为做出了细化规定,明确应当开具发票而未开具发票,以其他凭证代替发票使用,或者以发票外的其他凭证或者自制凭证用于抵扣税款、出口退税、税前扣除和财务报销,或者取得不符合规定的发票,用于抵扣税款、出口退税、税前扣除和财务报销的,均属于以其他凭证代替发票使用的行为。
变化四:明确税务机关有权调整纳税人领用发票的种类及额度
实施细则第十八条新增一款:“税务机关根据单位和个人的税收风险程度、纳税信用级别、实际经营情况确定或调整其领用发票的种类、数量、额度以及领用方式”,明确税务机关可以调整纳税人领用发票的种类及额度。
变化五:顺应发票电子化改革,配套制定管理制度
2021年12月,全电发票试点工作开始,全国统一的电子发票服务平台建成。2023年12月1日数电票试点工作已完成全国省级覆盖。
其一,实施细则明确了电子发票的基本管理规定。实施细则第三条进一步明确了电子发票的定义为“在购销商品、提供或者接受服务以及从事其他经营活动中,按照税务机关发票管理规定以数据电文形式开具、收取的收付款凭证”,并强调任何单位和个人不得拒收电子发票。在发票管理方面,实施细则第四条明确了税务机关负有“建设电子发票服务平台”和“提供数字化等形态电子发票开具、交付、查验等服务”的职责。
其二,实施细则强调了健全发票数据安全管理的规定。实施细则第五条还增加了增加发票数据安全管理规定,明确税务机关、单位和个人纳税人均应保障发票数据安全,尤其是纳税人不得违反规定使用、非法出售或非法向他人提供发票数据。此外,实施细则第三十一条还规定了提供发票领用、开具等服务的第三方也负有“接受税务机关监管”的责任。
2
数电发票如何实现高效智能管理
在2024年1月24日至25日召开的全国税务工作会议上,“稳步推进全面数字化的电子发票推广应用,扩围上线全国统一的新电子税务局”依然是2024年全国税务系统推进现代化税务实践的重中之重。
擎天全税通针对当前政策对于企业的要求,推出数电票管理应用综合解决方案,面向各级各类企业的电子发票管理应用,贯穿电子发票开具、接收、入账、归档及档案管理全周期,赋能企业数电票高效一体化应用,帮助企业实现财税高效智能管理,推动业财税一体化融合,实现财税工作的高效合规,助企实现数字化转型升级。
擎天全税通智能退税管理云平台“敏捷云”,配备出口发票开具引擎且支持开具“数电票”,可以根据出口关单自动计算开票金额、自动组织开票数据、组织备注信息、超限额拆票,真正实现批量化、自动化、无差错的开具出口发票,工作量减少90%以上。帮助企业实现财税工作的高效合规,为财税数字化构建坚实基建。
开票结果数据保存,生成PDF等版式文件数据,可同步税盘中信息,管理和查看票据。
开票完数据可批量导入申报软件,生成出口货物明细数据。
支持Excel开票,支持各种定制化接口接入开票,对接企业ERP,获取ERP里数据,并将开票结束数据回传。
无缝对接单一窗口、电子口岸、外汇管理平台,一站式管理海关、外汇等业务数据,用于开具增值税普通发票。
围绕企业在票据管理的痛难点,擎天全税通重磅上线「数电票管理云平台」,基于云识别、自动解析等技术,通过多方式、全票种的信息采集模式,实现数电发票、税控发票统一管理,帮助企业解决批量下载受限的问题,而且发票可以快捷登记、同步发票勾选,与多系统操作相比,既高效又准确。

同时,擎天全税通「数电票管理云平台」实现发票状态实时监控,对于发票异常状态进行及时预警,避免了发票重复打印,发票开好了交付时,可以邮件群发省时省力;从源头保障发票管理工作的内部可管控、外部可监督,实现发票全链路高效管理。另外,系统通过移动端可以随时随地扫码查重查验,大大提高了企业的工作效率。

3
一图了解
2024年最新发票管理办法及实施细则
上下滑动查看
来源:中国会计视野、华税等

END




