热门财税资讯为什么总收不到?
微信推送规则变更,点击顶部蓝字“擎天出口退税岛城服务”进入公众号主页,点击右上角“…”,将“擎天出口退税岛城服务”设为星标⭐️。

4月26日,十四届全国人大常委会第九次会议表决通过了《中华人民共和国关税法》(以下简称《关税法》),自2024年12月1日起施行。随着关税法制定出台,我国现行18个税种中已有13个税种制定了法律。
《关税法》会给进出口企业带来哪些变化?面对即将实施的新法,我们又该如何来应对呢?
什么是关税?

关税是以进出口货物和进境物品为征税对象,由海关在进出口环节征收的税种。
作为我国制定的关税专门法律,关税法保持现行关税税制基本稳定、税负水平总体不变,完善现行制度和有关政策内容并上升为法律。关税法共7章,包括总则、税目和税率、应纳税额、税收优惠和特殊情形关税征收、征收管理、法律责任、附则。
《关税法》给进出口企业
带来的四大变化
变化一:海关技术三要素在《关税法》中得到了充分体现。
价格、归类、原产地被称为海关技术三要素,此次在《关税法》中得到了充分体现。
1、《关税法》规范了关税税目税率的设置、调整和实施,明确了作为附件的《税则》是《关税法》的组成部分。进出口货物的关税税目、税率以及税目、税率的适用规则等,依照本法所附《中华人民共和国进出口税则》执行(第四条);明确规定了各类关税税率的适用规则和调整机制;同时,授权国务院关税税则委员会可以提出调整关税税目及其适用规则的建议,报国务院批准后发布执行。(第九条)
2、在关税征收方面,由于各国普遍采用多种税率,进口国必须首先确定进口商品的原产地,以便对来自不同国家或地区的商品给予不同的关税待遇。因此,《关税法》增加了原产地规则判定的具体描述。(第十一条)
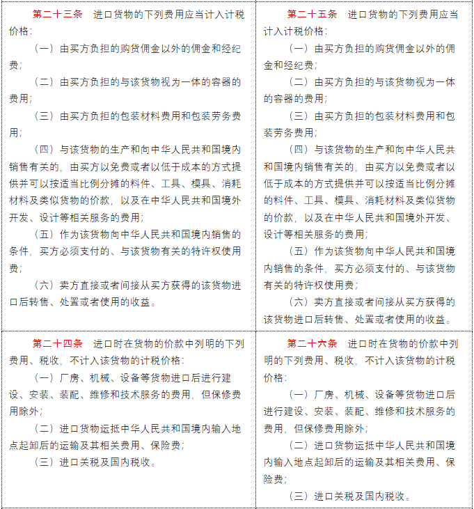
3、《关税法》引进了更多的财务与审计理念,将完税价格改成“计税价格”,以保证税收政策的准确、公平和透明。完税价格的划分依据是商品或劳务在销售国的价格,包括间接税在内;而计税价格的划分依据是商品或劳务的实际价格,不包括间接税。(第二十四条)
变化二:在维持现行关税纳税人范围的基础上,增加了关税扣缴义务人的规定。
按照现行规定,进口货物的收货人、出口货物的发货人、进境物品的携带人或者收件人,是关税的纳税人,此次增加了跨境电商关税扣缴义务人的纳税范围。
从事跨境电子商务零售进口的电子商务平台经营者、物流企业和报关企业,以及法律、行政法规规定负有代扣代缴、代收代缴关税税款义务的单位和个人,是关税的扣缴义务人。(第三条)
变化三:反避税条款引入关税。
《关税法》第五十四条:对规避本法第二章、第三章有关规定,不具有合理商业目的而减少应纳税额的行为,国家可以采取调整关税等反规避措施。
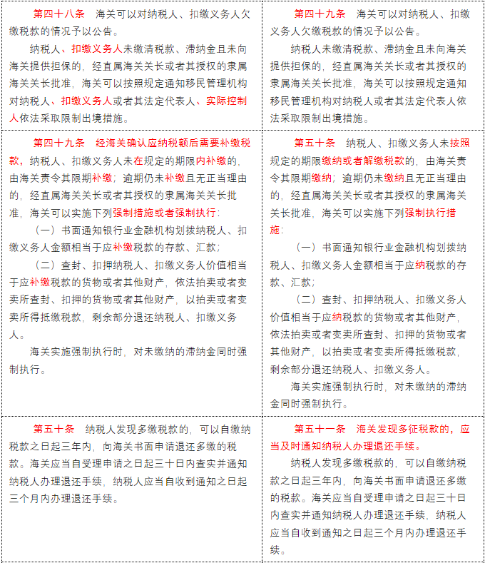
变化四:税款追征期限的变化
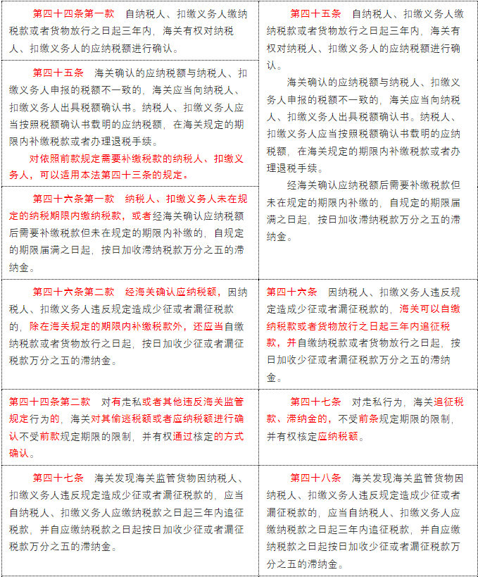
征税:自纳税人、扣缴义务人缴纳税款或者货物放行之日起三年内,海关有权对纳税人、扣缴义务人的应纳税额进行确认。海关确认的应纳税额与纳税人、扣缴义务人申报的税额不一致的,海关应当向纳税人、扣缴义务人出具税额确认书。(第四十五条)
退税:纳税人发现多缴税款的,可以自缴纳税款之日起三年内(原来为1年),向海关书面申请退还多缴的税款。这是对进出口纳税人的实质性利好。(第五十一条)
出口企业相关五大提醒
面对四个变化,进出口企业应重视以下五大内容:
一、重视海关总署公告2023年第182号(关于发布《中华人民共和国海关行政处罚裁量基准(一)》的公告)。
特别要重视海关行政处罚“轻微违法免罚”事项清单(一)、海关行政处罚“初次违法免罚”事项清单(一)、海关简易程序和快速办理行政处罚案件裁量基准(一)的学习,三个附件对涉税违规事项处罚情节及程度、处罚程序都做了详细的规定。
二、重视海关总署公告2023年第127号(关于处理主动披露违规行为有关事项的公告)。
根据127公告以下涉税行为不予处罚:
(一)自涉税违规行为发生之日起六个月以内向海关主动披露的。
(二)自涉税违规行为发生之日起超过六个月但在两年以内向海关主动披露,漏缴、少缴税款占应缴纳税款比例30%以下的,或者漏缴、少缴税款在人民币100万元以下的。
三、重视海关预裁定制度。
凡事预则立,不预则废,将违规风险防范于申报之前是进出口企业应当重视的事情,因此对归类不确定的,涉及金额比较大的商品进出口企业在进口前3个月可以向海关申请预裁定,预裁定制度是规避违规风险有效的措施之一,纳税人应当对其引起关注。
四、对应海关技术三要素,企业应注意规范申报三要素。
商品编码、申报价格和原产地证明(如有)是通关申报过程中必须准确申报的重要信息,也是保证商品顺利通过海关审核具有关键性作用,因此进出口企业要重视商品的规范申报,设置合理的关务操作流程,养成规范申报双重复核的良好习惯。
五、重视关务合规制度的建立,做好内部关务风险管控。
企业内部设置清晰的关务组织架构,建立具体的关务合规制度,按照关务合规制度文件定期部门间交叉内审、实地复核。
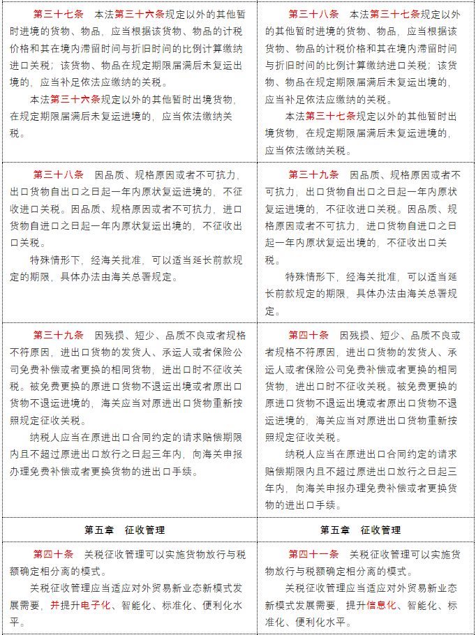
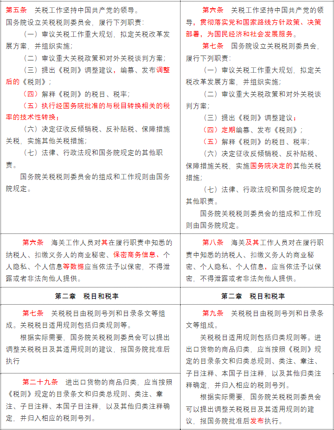
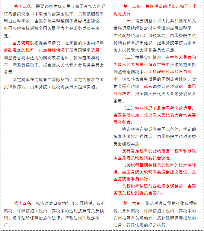
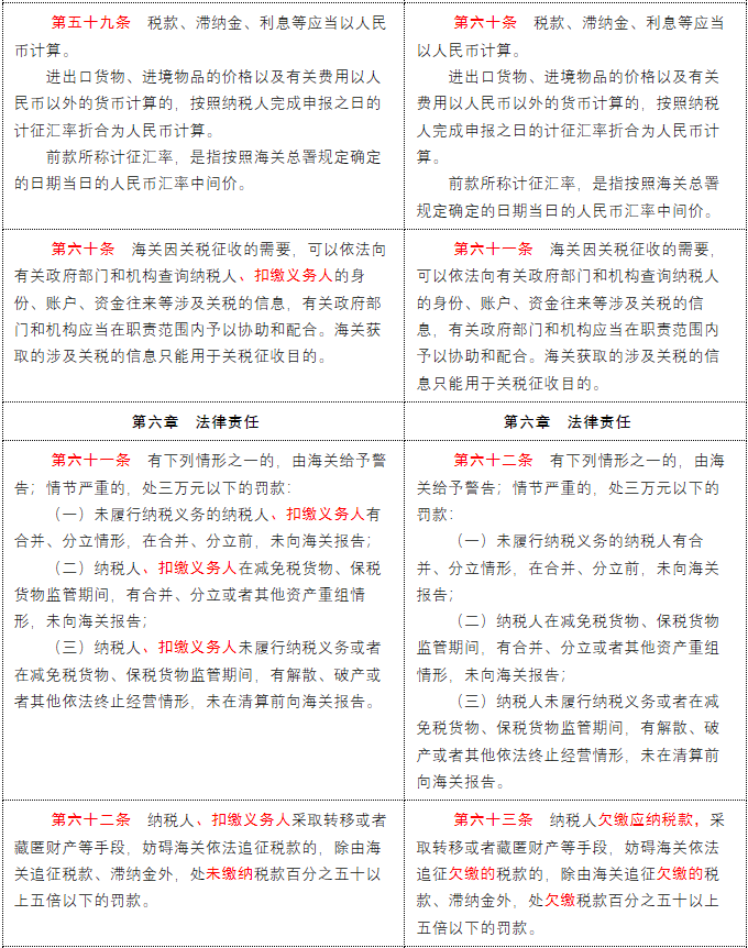
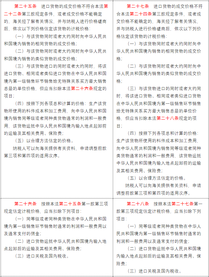
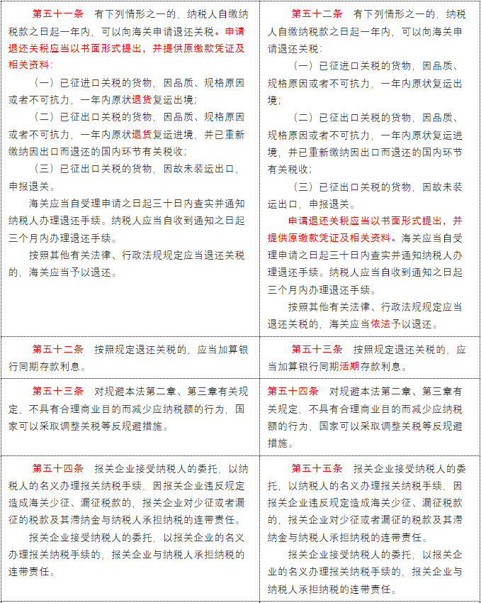
《关税法》草案与正式文本对照表
来源:中国税务报、关务小二、中国法学等

END



