热门财税资讯为什么总收不到?
微信推送规则变更,点击顶部蓝字“青岛擎天出口退税”进入公众号主页,点击右上角“…”,将“青岛擎天出口退税”设为星标⭐️。
2023年10月1日起,国家税务总局、财政部、中国人民银行三部门联合发布的税总财务发〔2023〕48号公告《国家税务总局 财政部 中国人民银行关于进一步加强代扣代收代征税款手续费管理的通知》正式执行。
与之前的财行〔2019〕11号公告相比,主要涉及2个变化:
①降低了部分“三代”手续费的返还比例与限额;
②延迟了申请手续费返还的最后期限。
下面跟着小编一起来学习“三代”手续费的新政及操作实务吧!
1
什么是“三代”?
“三代”是指:代扣代缴、代收代缴、委托代征,简称代扣、代收、代征。

TIPS:
① 代扣代缴、代收代缴办理扣缴登记:
以江苏省电子税务局为例,进入【我要办税】→【综合信息报告】→【身份信息报告】→【纳税人(扣缴义务人)身份信息报告】→【扣缴税款登记】,对扣缴税款登记的基本信息、代扣代缴、代收代缴税款的税种等具体内容信息进行填写录入。


②委托代征税务机关和代征单位协商签订《委托代征协议书》:
可在各地区税务局网站查看委托代征信息和终止委托代征公告,同样以江苏省税务局为例:

税局公示的委托代征协议中一般包括委托代征的期限、税种、计税依据和税率等信息:

2
“三代”手续费的比例与限额(新老对比)
税总财务发〔2023〕48号公告对不同的“三代”行为,规定了不同的手续费计算方法,且与财行〔2019〕11号公告相比,部分“三代”行为的手续费比例和限额有所下降:

3
“三代”手续费如何申请退还?
1
相关规定
(1)企业要求
①符合“三代”(代扣代缴、代收代缴和委托代征)的法律规定范围;
②财务制度健全、便于税收控管和方便纳税、能够独立承担民事责任;
③有熟悉税收政策的专门办税人员。
对于绝大多数企业而言,只要企业属于法定扣缴义务人,并按照规定履行了“三代”义务,就可以按照规定申请手续费返还。
(2)申请时间
代扣、代收扣缴义务人和代征人应于每年3月31日前,向税务机关提交上一年度“三代”税款手续费申请相关资料。
(3)过期作废
因“三代”单位或个人自身原因,未及时提交申请的,视为自动放弃上一年度“三代”税款手续费。
(4)中间清算
代扣、代收扣缴义务人和代征人在年度内扣缴义务终止或代征关系终止的,应在终止后3个月内向税务机关提交手续费申请资料,由税务机关办理手续费清算。
TIPS:
新《公司法》于2024年7月1日起施行,部分企业考虑注销,在清算时,别忘了向税局申请返还“三代”税款的手续费!
2
申请退还实操
(1)代扣代缴个人所得税手续费申请
扣缴单位的财务人员在规定时间内,可通过自然人电子税务局(扣缴端)或自然人电子税务局(WEB端)“退付手续费核对”模块申请办理2023年度个人所得税扣缴手续费退付。
①方法一:使用自然人电子税务局(扣缴端)申请
第一步:登录自然人电子税务局(扣缴端)。

第二步:登录后,在“代扣代缴”界面,点击左侧菜单栏内的“退付手续费核对”,系统自动弹出“确认信息”提示框,点击【确定】,系统自动带出单户核对清册。


第三步:点击“获取结报单”,核对单位2023年度扣缴税款信息,确认实缴(退)金额以及入(退)库时间是否正确。

TIPS:
1)已经结算退付过手续费的数据,请勿进行勾选。
2)若核对结报单数据有误的,请前往主管税务机关办税服务厅进行处理。
第四步:核对无误后,点击【申请退库】。

TIPS:
结报期限应为2023-01-01至2023-12-31,系统显示的结报时限是入库日期而非税款所属期。
第五步:在“代扣代缴手续费退费申请”界面中依次选择“开户银行”、“银行账号”等信息,点击【提交】即完成申请。
系统将推送至税务机关及国库审核,审核通过后,申请的手续费将退到扣缴义务人办理退付手续费时选择的银行账户内。

TIPS:
1)收款人名称和银行账户应为扣缴义务人已在税务机关备案的银行账户名称和账号。
2)收款人名称与扣缴义务人名称不一致的,请前往主管税务机关办税服务厅进行处理。
②方法二:使用自然人电子税务局(WEB端)申请
办税人员被授予企业扣缴权限后,登录自然人电子税务局网页端会显示【单位办税】入口,进入单位办税后,选择对应企业,点击【办理个税业务】。


进入“退付手续费核对”页面,剩余操作步骤同方法一,此处不赘述。

(2)其他“三代”税款手续费申请
除代扣代缴个税以外,其他“三代”税款手续费申请存在地区性的差异(线上、线下2种模式),企业在申请退还前应先与当地税务机关确定退付方式再操作。
以下列举部分地区申请方法:
① 江苏省—电子税务局(线上):
【我要办税】→【其他服务事项】→【办税事项】→【手续费结报】,办理委托代征、代扣代缴、代收代缴的手续费结报。

② 上海市—电子税务局(线上):
在电子税务局提示提醒中找到三代手续费推送的链接信息。

③ 深圳市—电子税务局(线上):
【我要办税】→【其他服务事项】→【三代手续费】→【代征代扣税款结报单】。

④ 青岛市—办税服务厅(线下):
“三代”单位或个人办理2023年度“三代”税款手续费申请时,需通过电子税务局打印《代扣代收代征税款手续费申请表》并加盖公章后,于2024年3月31日前报送到主管税务机关办税服务厅,办理2023年度“三代”税款手续费申请事宜。
4
“三代”手续费相关财税处理
1
税务处理
(1)企业收到“三代”手续费
企业取得的手续费收入,增值税和企业所得税的处理存在一定争议,建议企业事先咨询当地税务机关或遵循当地相关政策,以下方法供参考:

(2)企业将“三代”手续费发放给个人

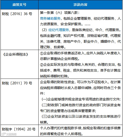
【相关政策依据】

2
账务处理
如果企业核算执行的是企业会计准则,企业收到的“三代”税款手续费,应作为其他与日常活动相关的项目在利润表的“其他收益”项目中填列。
如果企业核算执行的是小企业会计准则,则通过“营业外收入”来核算。
(1)企业收到“三代”手续费
借:银行存款
贷:其他收益(小企业准则计入“营业外收入”)
应交税费——应交增值税(销项税额)
(2)企业将“三代”手续费发放给个人
借:管理费用
贷:应付职工薪酬
借:应付职工薪酬
贷:银行存款
![]()
小编提醒:
对企业而言,“三代”税款的手续费问题主要关注3点:
1. 企业应依法履行“三代”义务;
2. 办税人员(经办人)及时申请手续费退还;
3. 企业申请退还的手续费属于增值税和企业所得税应税收入,依法缴纳相应税款。

END




