热门财税资讯为什么总收不到?
微信推送规则变更,点击顶部蓝字“擎天出口退税岛城服务”进入公众号主页,点击右上角“…”,将“擎天出口退税岛城服务”设为星标⭐️。

近日,跨境电商圈不太安宁,涉税暴雷的公司一个接一个!据相关网络报道,仅广东省近期就有32则涉税案例,主要涉及骗取出口退税、逃避缴纳税等失信行为,其中22家公司被移送司法机关,3家企业涉案金额过亿元。
跨境电商涉税问题复杂,与其行业特征分不开。跨境电商合规问题的根本解决,首要是“阳光化出口”。
当前跨境电商存在的风险点
收款不合规
境外平台销售收入由第三方支付平台直接提现至国内个人账户中,金额巨大且并未做收入确认与税务申报,逃避外汇监管,引发稽查风险。
案例一:通过跨境电商平台销售电机取得美元收入,委托第三方收款未入帐,被税务稽查
行政处罚决定书文号 常税稽一罚〔2022〕135号
常州***自动化设备有限公司-逃避缴纳税款处罚事由
你单位2022年1月至6月通过开具收据方式销售电机,货款通过现金收取,未入账未申报销售金额合计9920.17(不含税)。你单位2022年1月至6月通过跨境电商平台ebay销售电机,货款通过第三方收款公司***盈进行的美元收款,折合人民币未入账未申报销售金额合计129784.62(不含税)。以上合计未申报销售金额139704.79元(不含税)。
付款不合规
采购时,使用私卡交易,支付供应商货款,物流费用等,不能取得合法的成本依据;员工工资用个人银行卡支付,不作申报,未依法为员工代扣个税,易引起税务个税稽查。
长期少报或零申报
做两套账,隐瞒收入,长期少报或零申报收入,一旦被查,会被作补税、罚税并缴纳滞纳金的处罚。
案例二:通过设置境外公司并开设银行账户隐瞒收入,被税务稽查
深税稽罚告[2021]150号
深圳市某供应链管理公司因通过在香港设立空壳公司和开立银行账户、收取境外机构支付的业务款,隐瞒收入1740万元,最终该公司被追缴从2014年1月至2021年3月期间的增值税及所得税款总计为321万元,被追缴的税款及罚款共计643万元。
上游无法开票
对于跨境电商企业来说,如果进项采购有专票通过做出口退税国家是按照13%的税退还给企业。但更多的是,很多跨境卖家没有进项采购发票,真实成本费用未能入账,如果正常报税的话,虚高利润造成税负重,两套账易造成税务稽查,补贴申请难。
三流不合一
双清包税,无法申报出口退税和海外VAT申请抵扣或退税,导致资金流、信息流、货物流三流不合一,存在偷税漏税风险。一旦被税局稽查,国内会视同内销予以补缴13%增值税及附加税,国外会扣关调查,予以补税加罚税、或是罚没货物的处罚。
案例三:欧洲检察院开始清查涉嫌增值税(VAT)欺诈系统及商业情况
根据外媒报道,比利时当地时间周二上午,上百警察、海关关员以及税务官员突袭检查比利时烈日机场物流仓储企业。负责此次行动的司法人员认为,嫌疑企业利用CP42免税规则,为中国企业设置了复杂的欺诈计划,进而逃避了大量应缴税费,且涉及税款未在任何一个欧盟成员国内支付过。
流水大利润低
大部分卖家的平台销售额非常高,但既不开票也不报税,收入通过第三方支付入私账,公司账户流水少,账户多,无完税,管理繁乱,导致收入和申报不匹配,实际销售额大,账面净利润却特别低,企业税负严重偏低。
管理不到位
架构混乱、业务流程不清晰、人事不规范,未合理缴纳员工社保,易引发劳动纠纷,更有可能引发税务稽查。
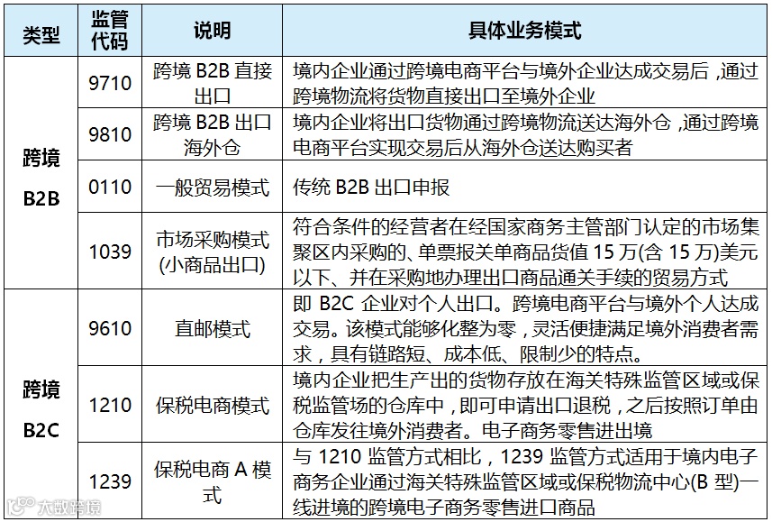
跨境电商的业务模式及海关监管方式
跨境电商是一项复杂的贸易活动,涉及“关”“汇”“税”等重要贸易环节,其中,仅进出口通关模式就有7种,每种通关模式又涉及不同的退税方式。

2014年1月,海关总署增设海关监管方式代码“9610”(全称“跨境贸易电子商务”简称“电子商务”),专为销售对象为单个消费者的中小跨境电商企业服务,也就是跨境电子商务零售(B2C)出口,跨境电商合规监管之路正式开启。
跨境商家财税合规化已成必然趋势,跨境商家如何做好财税合规,高效完成“一键通关退税”,把企业的财税成本和风险降到最低呢?

擎天全税通推出“跨境擎天助”跨境电商数字化综合服务平台,助力跨境商家回归“阳光出海”的经营本质,实现业务精准“投篮”。该平台可自动匹配报关单、销售订单、收款信息,智能连通订舱、发票、入仓、销售、放款、收汇等业务数据,清晰溯源跨境出海全链路,实现退税关单与商品数据信息快速匹配,快速完成退税申报;同时,平台支持多口岸、多种报关模式申报,高效完成“一键通关退税”,增强企业出海竞争力。

功能亮点
用“SAAS”将跨境电商的“通关、退税”工具化,一键通关退税。
以“税”为核心,向上连通“关,汇,业,物流,仓,货”形成完整证据链退税&备查。
如果您有跨境电商相关需求
可以扫描下方二维码
💓免费咨询试用👇

跨境电商财税合规化改造
一、跨境电商财税合规好处
1、收入就会变得透明化、合法化,税务风险大大降低;
2、 申请政府补贴奖励;有助于企业申请贴息贷款;
3、为股权融资、并购重组或IPO创造有利条件;
4、合规后税负成本低至0.5%左右;
5、合规成本远低于出口退税所带来的收益。
二、如何进行财税合规化改造
在合规大趋势下,跨境电商可以利用税收优惠政策、不同的企业形式采取不同的报关贸易方式来规避税务风险,达到降低税负的目的。
1、纯贸易型跨境电商
针对多平台、多账户的纯贸易型跨境电商,重新搭建股权及组织架构,设立境内外运营主体和资金中心,不同的主体,用不同的贸易报关模式合规出海,境外资金合规入境,享受国家的税收优惠政策,降低税负。
有票采购用0110、1210、9610、9710、9810模式出口,申请出口退税。
无票采购及1039、9610模式,申请出口免税、定率核算所得额,解决小包合规难题。
2、工贸一体型跨电商
对于工贸一体型跨电商的合规,如果兼具国内贸易,则可搭建两个贸易主体,境内境外贸易分开,方便退税核算及税局核查,同样可以通过不同的贸易报关模式合规出海。工厂可以通过申请高新企业认定,来享受国家税收优惠政策,达到降低税负目的。
3、本土化运营应对境外风险
近年来跨境电商发展势头迅猛,资本强势介入,跨境电商本土化是一大发展趋势。本土化运营可以享受更多的政策便利并绕过贸易壁垒;方便申请商标并得到保护,扩大当地市场的影响力;方便开设本土银行收款账户,为跨境电商平台收款提供便利,就不需要使用第三方收款平台,不需要缴纳高昂的收款平台使用费。
如果您对跨境电商有疑问或想要试用跨境擎天助产品,可扫描下方二维码免费咨询试用。


END



