热门财税资讯为什么总收不到?
微信推送规则变更,点击顶部蓝字“擎天出口退税岛城服务”进入公众号主页,点击右上角“…”,将“擎天出口退税岛城服务”设为星标⭐️。

近日,税务总局发布的2025年第1号《关于优化企业所得税年度纳税申报表的公告》。此次主要修订:取消2张表单、修订6张表单、15张关联表单中关于表间关系的填报说明进行同步调整。具体变化细节如下:
变化1
取消2张表单(A107010、A107040表)
【变化】取消《免税、减计收入及加计扣除优惠明细表》(A107010)和《减免所得税优惠明细表》(A107040)
【应对】将“免税、减计收入及加计扣除”和“减免所得税额”相关优惠事项整合至主表,可根据《企业所得税申报事项目录》在主表相应行次选择填报。
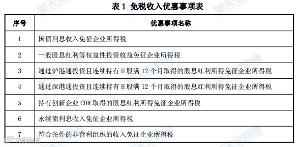
部分企业所得税申报事项目录如下:


自主选择填报对应优惠事项:

变化2
《企业所得税年度纳税申报主表》
【变化】考虑到《中华人民共和国企业所得税年度纳税申报表(A类)》(A100000)的名称与整个申报表的名称容易混淆,将该表单名称修改为《企业所得税年度纳税申报主表》。
变化后年报表单结构如下:

变化3
A105080表结构及填报方式调整
【变化】对《资产折旧、摊销及纳税调整明细表》(A105080)进行调整,将表单中涉及固定资产和无形资产加速折旧或摊销的优惠项目整合到第28行至第29行填报,可根据《企业所得税申报事项目录》选择填报。

注意:
1、同时发生多个事项的可以增加行次,但每个事项仅能填报一次。
2、一项资产仅可适用一项优惠事项,不得重复填报。
3、若固定资产或无形资产同时适用多项政策,自行选择一项优惠事项填报。
变化4
A107012表栏次及填报口径调整
【变化】考虑到《财政部 税务总局 科技部关于加大支持科技创新税前扣除力度的公告》(2022年第28号)已经废止,无需分别计算前三季度、第四季度研发费用金额。因此,删除了《研发费用加计扣除优惠明细表》(A107012)中的相关行次,并对“加计扣除比例及计算方法”的填报口径进行调整。

变化5
A107050表结构调整
【变化】根据《财政部 税务总局关于节能节水、环境保护、安全生产专用设备数字化智能化改造企业所得税政策的公告》(2024年第9号)规定,将原《税额抵免优惠明细表》(A107050)中“专用设备投资情况填报信息”固定行次变更为可增加的明细行次,同时增加“投资类型”、“投资额”、“抵免比例”、“可抵免税额”等填报项目,满足新政策填报需要。

变化6
表样和填报说明进行调整
【变化】结合汇总纳税企业申报情况,优化总分机构分摊税款计算方法,并对《跨地区经营汇总纳税企业年度分摊企业所得税明细表》(A109000)及《企业所得税汇总纳税分支机构所得税分配表》(A109010)的表样和填报说明进行调整。按照调整后的规则,企业先对全年应纳税款进行分摊,再由总、分机构分别抵减其已分摊预缴税款,并计算本年应补退税金额。


变化7
明确股权(股票)投资处置的填报要求
发生股权(股票)处置业务的,应区分三种情形分别填报:
(1)按税收规定属于企业重组的,在《企业重组及递延纳税事项纳税调整明细表》(A105100)中填报重组情况;
(2)不属于企业重组,但按税收规定确认为损失的,在《资产损失税前扣除及纳税调整明细表》(A105090)填报损失情况;
(3)除上述两种情形之外,均应在《投资收益纳税调整明细表》(A105030)中填报处置收益相关情况。
![]()
擎天全税通畅税无忧AI风险自查软件风险指标库新增纳税风险指标12个,涉及增值税(一般纳税人)、企业所得税、印花税三个主流税种,如可智能识别企业所得税税负率偏低、税负变动异常、企税财务费用与发票金额不匹配、企税与增值税申报收入异常、固定自产综合折旧率变动异常等风险,可自定义计算周期(月度对应月报,季度对应季报表,年度对应年报表),自定义计算规则阈值,设计更符合本企业实际情况的风险指标。

【总结】此次企税年报修订主要集中在表单结构及填报口径的调整。特别是原本以列举的形式展示优惠政策栏次,现在需要财务人员根据企业实际情况结合政策进行优惠事项的增加填报。做到一个实务与政策的结合,这点变化对于财务人员来说会是一个不小的挑战哦。

END



