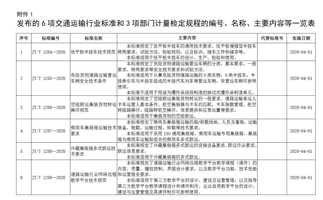
3月4日,交通运输部下发了关于《低平板半挂车技术规范》等6项交通运输行业标准、《磁通量索力检测仪》等3项交通运输部部门计量检定规程和《营运客车类型划分及等级评定》第1号修改单的公告。
其中,《低平板半挂车技术规范》标准适用于低平板半挂车的设计、生产、检验和使用,规定了低平板半挂车的通用技术要求、低平板增强型半挂车特殊要求、试验方法、检验规则,以及标识、随车文件和储存等。
低平板半挂车系列产品适用于多种机械设备,大型物件、公路建设设备、大件罐体、电站设备机各种钢材的运输,用途广泛,高效快捷。整车采用先进的计算机辅助设计软件,进行优化设计灵活多样,根据用户要求设计车架承载面,满足各种特殊货物的运输。

低平板半挂车通常采用凹梁式(或者井型)车架,车架前段为鹅颈(鹅颈前段的牵引销与牵引车上的牵引鞍座相连,鹅颈后端与半挂车架相连),中段为货台(车架最低部分),后端为轮架(含车轮)。

本身载重量极大的低平板运输车,依然有人为增加运输量,想方设法忽视规定自行加装平板,甚至“后抽”。导致隐患重重。其在运营过程中存在的套牌问题、扰乱市场秩序问题,行业内对于低平板半挂车整治的呼声一直存在,未来低平板运输车可能将会面临集中整顿。

注:本文来源“中国交通运输网”