
来源:新财富plus(ID:xcfplus) 作者:苏龙飞 原标题:《【重磅】明天系、安邦系、海航系、复星系……史上最全民营金融图谱!首次揭秘影响国内金融格局28巨头持股全名单……》
自2014年7月腾讯旗下微众银行获批筹建起,截至2017年6月末,已有17家民营银行获批筹建,其中绝大部分已经开业。
这并不是民营银行的开端,更不是民营金融的破冰。发端于实业的民营资本,在完成产业积累之后,便有向金融业上溯的必然冲动,且先行者也不在少数。但是在国有资本绝对主导的中国金融领域,民营资本在其中的角色、地位,从来都是模糊的、非量化的,甚至是颇为隐秘的。
民营资本究竟占据了中国金融业多少份额?究竟有多少金融机构由民营资本实际控制?谁是控制金融机构最多的民资代表?又是谁掌控的金融资产最多?
为了对中国金融版图上民营机构的站位进行相对全面的量化分析,以及绘制出一份完整的“民营金融时局图”,新财富在浩如烟海的数据中进行了一番广泛的收集,我们追踪了全国近800家金融机构的股东情况,查阅了1000+份金融机构年报,汇总了相关金融机构的前十大股东名录,其数量超过4000家。除了五大国有商业银行之外,我们的统计范围涵盖了股份制银行、城商行、农商行(部分)、保险、信托、证券、基金、期货、财务公司、金融租赁等典型持牌金融机构。
揭开系列数据之后,民营金融的疆域版图逐渐清晰……
中国的金融业在不断发展,中国的民营资本于金融业的布局也在不断延展。14年前,新财富第一次进行民营金融版图的分析时发现,入股2家金融机构以上的民企仅有8家,单家民企入股金融机构的最高数量也仅仅7家。
14年后的今天,当我们再次做类似的统计时,已然发现,入股2家金融机构以上的民企,已经超越百家;持股5家金融机构以上者也已多达29家,而单家企业入股金融机构的最高数量更是高达44家。
在此,我们对持有5家以上金融机构股权的28家民营资本集团,进行了一次全景式扫描,尽可能详尽地列出了各家的系谱,并总结了各家的基本布局特点。这在很大程度上也印衬了中国民营金融业的整体变迁历程。
下表是新财富所统计的28大民营资本系族持股金融机构情况的数据概览。本文按照入股金融机构数量排序,相关股权比例基本为截至2016年年末数据。

持股机构:控股23家,参股21家,合计44家
布局特点:全能型混业金融
关于明天系的资产版图,新财富曾做过详细拆解(详见新财富2013年4月号《明天帝国》)。当时的调查结果显示,明天系掌控9家上市公司,控股、参股30家金融机构,但由于资料所限,我们不能肯定,“这就是明天系的全貌,没有任何遗漏”。
如今,我们经过对800余家金融机构股东的全面统计,对明天系持股金融机构的情况有了新的发现,其通过所控制的上市公司及大量的中间影子持股公司,所持股的金融机构从此前的30家增加至44家。其中,银行17家、保险9家、证券8家、信托4家、基金3家、期货2家、金融租赁1家(图1)。截至2016年末,明天系所控股的金融机构资产规模合计已超过3万亿元。

(点击图片可查看大图)
明天系可以说是典型的全能型混业金融机构,其几乎在每个金融分支都拥有旗舰型企业。其控股的旗舰银行当属哈尔滨银行(06138.HK)及包商银行,这两家银行的总资产已分别突破5300亿元及4300亿元,规模在全国城商行中居于较前位置;其控股的旗舰保险公司为华夏人寿及天安财险,二者各自的总资产超过3900亿元及3000亿元,在全国险资公司中属中上水平;其控股的旗舰信托新时代信托,总资产(含信托资产)近3600亿元,在全国68家信托公司中相对靠前;其控股的旗舰证券为恒泰证券(01476.HK)及新时代证券,不过这两家在全国的券商中排序较后。
金融渗透五阶段
明天系能够入股如此多的金融机构,与其实控人肖建华甚早布局金融业不无关系。早在2000年左右,德隆系操控金融机构的巅峰时期,明天系也开始着手入股金融机构,只是那时候还不显山露水。从时间上来看,明天系向金融机构的渗透,大致可分成五个阶段。

明天系能够入股如此多的金融机构,与其实控人肖建华甚早布局金融业不无关系。
第一阶段:1998-2001年,加入第一波城商行改制潮。1995年,国务院决定撤并全国数千家城市信用社,吸收地方财政、企业入股,组建城商行。上世纪末、本世纪初,各地城市信用社掀起第一波改制设立城商行的热潮。明天系是最早参与这一大潮的民企之一,其控股包商银行、泰安银行,正是在这一时期完成的。这两家城商行,一家地处明天系控制人肖建华的妻子周虹文的老家内蒙古包头,另一家地处肖建华本人的老家山东泰安。
第二阶段:2001-2004年,主攻证券、信托机构。明天系控股恒泰证券、新时代证券、长财证券、太平洋证券(601099)、新时代信托、新华信托,皆在此阶段完成。当时的背景是,证监会根据金融业分业经营的原则,对证券业进行清理整顿,包括证券公司、经营证券业务的信托投资公司、财政系统经营股票业务的财政证券公司与国债服务部等证券经营机构,必须与银行、财政和信托业彻底脱钩。另外,2001-2005年的A股大熊市,也令大量的证券公司处于破产或破产边缘状态,急需社会资本参与补充资本金。
在这样的背景下,明天系参与到一些地方性证券、信托机构的改制之中。比如,恒泰证券由内蒙古证券改制而来;新时代信托及新时代证券,皆由包头市信托公司的信托板块及证券板块分拆重组而来;同时,明天系又收购了长财证券(原属长春财政系统);太平洋证券则是在托管原云南证券的基础上,由明天系主控发起设立。
第三阶段:2005-2006年,入主城商行第二波。在此时段内,明天系又陆续进入多家城商行,并控股了哈尔滨银行、潍坊银行。当时的政策背景是,中国加入《巴塞尔协议》,银监会要求国内所有银行在2006年底必须满足资本充足率不低于8%的要求。基于此,国内城商行开始了新一波增资扩股潮。明天系即借此机遇,扩大了在城商行的版图。
第四阶段:2006-2009年,圈地保险公司。2006年6月,《关于保险业改革发展的若干意见》发布后,全国掀起一波保险公司的设立潮。此前从未涉足保险业的明天系,开始向这一领域渗透,华夏人寿、天安财险、天安人寿等明天系核心保险公司,即在此时段完成控制。
据称,2006年12月,明天系主控发起设立华夏人寿时,其股东资格被保监会否决,后明天系又更换新的影子公司,并且分拆由多家公司持股,最终得以通过审批。其实,相较于其他金融细分领域,国家对于民营险企的设立,相对更加开放。2016年,明天系通过至少4家影子持股公司,主控发起设立了易安财险。
第五阶段:2010年后,参与农商行改制。2004年起,农信社吸收社会资本改制为农商行在全国范围内拉开序幕,并于2009年开始逐步走向批量改制的快车道。自2010年起,明天系又加入了农商行的改制设立大潮,先后入股了沈阳农商行及北京农商行。
梳理明天系入股金融机构的历程不难发现,每次重大金融改革所带来的政策机遇,明天系几乎都抓住了,其持有的金融牌照由此不断增加。
失去的金融牌照
基于金融牌照的稀缺性,通常而言,明天系一旦进入了某家金融机构,则不会轻易退出,因而其持股的金融机构数量一直呈增长态势。不过,明天系对金融机构也不是绝对地只进不出,其曾被迫退出或放弃入股的金融机构不只一家。
浙江金融租赁。2001 年11 月,明天系通过旗下三家上市公司入股浙江金融租赁股份有限公司。其中,明天科技(600091)出资7560 万元,占股10.46%;华资实业(600191)出资840 万元,占股1.16%;爱使股份(600652,现名游久游戏)出资4460万元,占股8.64%。这样,明天系合计持股比例达20.26%,成为浙江金融租赁第一大股东。
据称,后经银监会查明,明天系入主浙江金融租赁之后,与之进行了高达20亿元的巨额关联交易:明天系先出售资产给浙江金融租赁,后者则拿这些资产向银行抵押融资付款给明天系,然后明天系又“回租”这些资产并支付租金。而致命的是,明天系出售并租赁的很多资产并不存在,导致浙江金融租赁在银行的贷款出现大规模坏账。2005年底,浙江金融租赁被中国华融资产收购,明天系退出。
齐鲁证券。2001 年11 月,鲁银投资(600784)原大股东莱芜钢铁集团与明天系控制的两家企业达成协议,拟向两家公司分别转让鲁银投资5.92%和4.66%的股权,交易金额共计7167 万元。转让后,明天系将合计持有鲁银投资10.58%的股权,成为其第一大股东。
明天系控制下的鲁银投资随后于2002 年4 月公告,计划以部分资产置换齐鲁证券32.53%的股份,使得明天系通过鲁银投资实现对齐鲁证券的控股。但2002 年8 月,莱钢集团突然终止鲁银投资的股权转让协议,据称是山东省政府否决所致。
北京证券。2002 年底,北京市国有资产经营有限公司同明天系公司签署协议,前者拟将北京证券33.87%的股权悉数出让给后者。但明天系入主北京证券最后并未成功,据称该交易在向证券监管部门报批时遇阻,原因是明天系公司的资信难辨,而且明天系有利用“高校概念”在A股二级市场炒作之嫌。
温州银行。2003年7月,温州市商业银行进行改制,引入民营资本,明天系通过浙江金融租赁及浙江恒际实业出资,各占股7.8%。在温州银行四家并列第一的大股东中,明天系占据两席,成为实质上的第一大股东。但浙江金融租赁事发后,明天系也从温州银行退出。
太平洋证券。太平洋证券的前身系云南证券,2004年,明天系在托管云南证券的基础上主控发起设立太平洋证券。2007年12月,太平洋证券以蹊跷的方式在上交所实现挂牌。其挂牌方式既不是IPO也不是重组借壳(这两种方式分别要由证监会发审委和并购重组委审核),而是通过上交所请示、证监会办公厅批复的方式,获得一个全新的股票代码并挂牌。太平洋证券非同寻常的上市方式,立刻遭来巨大的舆论质疑,明天系在其中也承受不小压力。太平洋证券挂牌之时,明天系通过4家影子公司(皆在前十大股东之列)共计持有太平洋证券32.44%股权。后明天系公司逐渐减持退出,目前太平洋证券前十大股东已无明天系公司。
除了以上几家,明天系还退出了一些小比例参股的金融机构。比如,明天系曾有2家影子公司位居乌海银行前十大股东之列,共计持股6.44%,但乌海银行2015年年报显示,这两家影子公司已退出十大股东之列。此前,明天系还曾持有民族证券12.19%股权(第三大股东),后者2014年8月被方正证券(601901)换股合并之后,明天系公司在民族证券的持股,转换成了持有方正证券0.98%股权,不在前十大股东之列。至于其目前是否彻底减持套现退出方正证券,则不得而知。
此外,明天系还曾持有锦州银行、国泰君安证券等金融机构的少量股份,持股比例皆在1%以下,目前是否已彻底退出不得而知。如果这些股份皆未退出,则明天系持股的金融机构总数还将高于44家。■
持股机构:控股9家,参股12家,合计21家
布局特点:谋求全能金融,银行业为短板
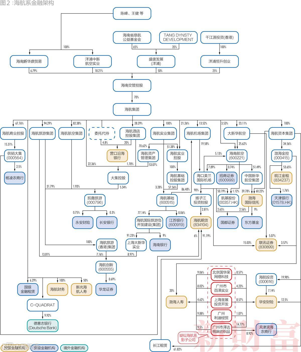
海航系是持股金融机构数量仅次于明天系的民营资本集团,这个庞大的资本集团的顶层持股者,早前是海航工会委员会,如今已变更为海南省慈航公益基金会。不过,一如之前隐秘的海航工会委员会的权益详情从未对外披露过一样,海南省慈航公益基金会的权益详情一样不为外界所知,但海航集团董事局主席陈峰、董事长王健无疑是两位最为重要的人物。
以海航系所持股的21家金融机构(如果加上境外的德意志银行则是22家)来看,几乎是对金融领域作了全方位的涉猎,仅其目前控股的金融机构,就包括渤海国际信托、渤海人寿、华安财险、新光海航人寿、营口沿海银行、联讯证券、海航期货、皖江金融租赁、海航财务等9家(图2)。相较于明天系,海航系还缺乏旗舰银行。海航系目前正以海航资本集团为核心,不断整合系内的金融资产。

(点击图片可查看大图)
涉足金融始于航空产业链的延伸
海航系最初在金融业的拓展,选择的是与航空业紧密相关的分支。
2000年6月,海航麾下的长江租赁有限公司在海口设立,主要从事与航空相关的飞机租赁业务。2004年经商务部批准,长江租赁成为全国首批从事融资租赁试点的9家企业之一。目前长江租赁已经成为全国资产规模最大的内资租赁企业。
除了飞机租赁业务之外,保险代理销售也是海航早期拓展的产业链延伸业务之一。航空公司在售票的同时,兼顾向乘客推荐交通意外险之类的产品,是水到渠成的事情。海航先后投资了海南通汇保险代理公司以及扬子江保险经纪公司,其中前者是首批经中国保监会批准开业的5家专业保险代理公司之一。当然,这类保险经纪公司只能说是保险产品的中介机构,并不是严格意义上的金融机构。
2003年12月,海航集团财务公司获批设立,主营海航集团内部法人范围内的吸储与贷款。这是海航系内第一家标准意义的金融机构,也是继东方集团财务公司、万向财务公司、海尔财务公司之后,全国第四家民营财务公司。海航财务公司设立时注册资本3亿元,经历四次增资扩股后注册资本达到80亿元,这个金额已经高于绝大多数城商行的股本规模了。
全资收购渤海国际信托
2006年,海航系介入河北省国际信托的股权重组,通过麾下多家子公司一举将其全资收购,后将其更名为渤海国际信托。
渤海国际信托被纳入麾下之后,成为了海航系一个重要的内部集资平台。渤海国际信托面向海航系内部员工,曾先后发行过数款信托产品,金额为3亿-7亿元不等,而该等信托的融资方皆为海航集团股东或系内企业。
该等信托产品并非由海航集团内部员工出资直接认购,而是将员工的零散资金交由海航工会委员会,由工会委员会作为整体委托人与渤海国际信托交易。这些信托产品的年度收益率皆在10%以上,海航表示发行此类信托的目的是“鼓励员工支持集团发展,分享企业成长,提高员工闲置资金的收益率”。
不过,整体而言,渤海国际信托主要还是向第三方提供金融服务。渤海国际信托已经成为海航系最为优质的一块金融资产,其2016年资产规模(含信托资产)突破3500亿元,已是一家中型信托公司。
证券、期货业连下两城
2008年6月,海航系通过旗下的长江租赁入主了总部设在深圳的东银期货,并将其更名为海航东银期货,目前持有该公司100%股权。其实早在2007年8月,证监会就已经发文批准了东营期货的增资及股东变更事项,到海航系正式入主,历时近一年。

海航系最初在金融业拓展,选择的入口是与航空业紧密相关的飞机租赁、保险代理销售等分支。
2009年6月,海航集团通过子公司海口美兰国际机场有限公司,受让了北京华远集团所持联讯证券22.33%的股权,涉资9000万元,海航集团由此成为联讯证券实质性的第一大股东。此后,海航系又通过旗下的大新华航空继续增持联讯证券,最高时持股比例曾达到37.28%。目前,海航系在联讯证券的持股比例降低至23.67%,仍为控股股东。
联讯证券前身为成立于1988年的惠州证券公司,经过1997年、2003年两次增资扩股后,中国证券市场研究设计中心(即“联办”)联合北京华远集团等9家股东控制了该公司,并将其更名为“联讯证券经纪有限责任公司”。
此次收购是海航继筹谋入主开源证券、西部证券、银泰证券之后第四次进军证券行业,此前三次均以失败告终。只是,联讯证券在国内券商中处于相对边缘的地位,2016年总资产仅为302亿元。
除了控股联讯证券之外,海航系小比例参股的券商还包括国都证券、华龙证券、招商证券。
保险业更换阵地
2009年之后,海航系开始在保险业攻城拔寨。当年3月2日,海航集团与台湾新光人寿合资的新光海航人寿宣告成立,注册资本5亿元,双方各占50%股权,海航并不占据绝对主导地位。
拿下寿险牌照之后,海航系进而开始谋求财险牌照。2010年10月,民安财险100%股权挂牌转让,海口美兰国际机场牵头的六家企业,以15.41亿元的价格受让全部股权。其中,海航系内部两家企业——海口美兰国际机场、渤海国际信托拿下40%股权,海航系成为实际控制人。海航系的一致行动人,上海恒嘉美联与陕西东岭工贸集团,分别持有20%及15%。
2011年6月,海航系又参与到华安财险的增资扩股之中,其麾下两家公司海航资本控股及海航酒店控股分别出资1.75亿元及1亿元,合计持股19.64%,仅次于第一大股东特华投资的20%。
然而,海航系所控股的新光海航人寿及民安财险,业绩可谓乏善可陈。民安财险数年来一直游离在盈亏边缘,2011年亏损2.3亿元,2012-2013年仅实现净利润346万元及285万元,2014年又亏损1.05亿元。而新光海航人寿因股东分歧更是连年亏损,2010-2015年分别亏损0.49亿元、0.72亿元、0.9亿元、0.86亿元、1.08亿元和0.82亿元。此外,新光海航人寿从设立至今从未进行过增资,导致其偿付能力不足,并被保监会两度下发监管函,且于2015年11月起被停止展开新业务。
面对尴尬业绩,海航最终选择了放弃这两张保险牌照。2015年11月,民安保险被整体转让给了卢志强的泛海系领衔的接盘方,海航彻底退出。2016年11月,海航集团及新光人寿分别转让所持新光海航人寿50%、25%股权,海航彻底退出,接盘者为深圳地产商赖海民旗下的鸿荣源。不过,新光海航人寿2016年年报显示,“截至本财务报表批准日,上述股权转让仍待中国保监会批准后方可生效”。
即便两家险资持续亏损,但海航在两家公司的股权交易上并未赔本。
2010年海航牵头收购民安财险100%股权时,总对价为15.4亿元,而在2015年民安财险100%股权出售时,总对价为35亿元。海航的卖出价格较买入价格增长了1倍有余,虽然期间海航对民安保险进行过增资,但其回报依然有近1倍。亏损的企业还能溢价1倍出售,这体现的当是金融牌照稀缺性带来的溢价。新光海航人寿的确切出售价格并未对外披露,有消息称该公司董事会决议的价格是3元/股,是原始出资成本的3倍。
与退出民安财险及新光海航人寿相伴随的,是海航系对华安财险及渤海人寿的控股。自2011年以增资方式入股华安财险之后,海航系又陆续通过数家公司以受让或增资方式扩大持股比例。截至2016年末,海航系控制的华安财险股权比例或已达56.85%。
2014年12月,海航系通过隐性控制的方式,主导发起设立了渤海人寿。虽然设立时渤海人寿的股东名单中未见海航系公司,但其董、监、高班底却大部分出自海航系。渤海人寿设立之后,至2016年末的短短两年内,注册资本已从8亿元依次迅猛递增至58亿元、130亿元。正是在这两次增资过程中,海航系公司浮出水面,其中渤海金控(000415)以20%的持股比例居首,海航系目前在渤海人寿的合计持股比例至少已达61.08%。
值得注意的是,除了明面上的海航系公司,渤海人寿与华安财险还有5家共同股东——广州市泽达棉麻纺织品有限公司、广州利迪经贸有限公司、广州市百泽实业有限公司、北京国华荣网络科技有限公司、上海圣展投资开发有限公司。这5家企业表面看似乎与海航系无关,但该等公司在过往的股权变更中,或者现股东往上追溯3-4层股东之后,皆存在海航系公司的身影。因而,这5家公司不排除是海航系影子公司的可能。
正式进军银行业
2010年12月21日,营口沿海银行正式挂牌成立。该行是在辽宁省营口市原有4家城市信用社基础上,由海航酒店控股集团、营口港务集团等9家国有及民营企业作为股东共同发起组建的,注册资本金15亿元。这也标志着海航系正式向银行业进军。
海航系目前通过海航酒店控股明面上持有营口沿海银行20%股权,为该行第一大股东,但其潜在控制的股权应不止于此。
济南市中级法院的一份执行裁定书【(2015)济执异字第227号】显示,中商财富信用担保有限公司(现名为“中商财富融资担保有限公司”,简称“中商财富”)所持有的营口沿海银行4.8%股权,系代海航集团持有。
2010年6月28日,海航集团与中商财富签订《委托投资入股代理协议》,约定海航集团委托中商财富作为海航集团对营口沿海银行的出资入股代理人,委托资金总额为9360万元,其中7200万元用于出资入股(占营口沿海银行全部股权的4.8%),2160万元用于弥补亏损和置换不良资产等相关银行设立费用,中商财富接受海航集团委托,代为行使相关代持股股东的代理权利,海航集团作为实际出资者,对营口沿海银行享有实际的股东权利。
此外,该行前十大股东中还有两家与海航系有着密切关系,分别是陕西东岭工贸集团(持股18%)与上海恒嘉美联发展有限公司(持股7.2%),这两家公司与海航集团还曾同时出现在了民安财险的十大股东之列,并跟随海航同时出售民安财险股权。陕西东岭工贸集团系陕西省最大的民营企业,由李黑记创办;上海恒嘉美联则由汇通集团(000415,后被海航系借壳并更名为渤海金控)原实际控制人柳志伟控股,两家公司在股权上基本与海航系无关,但从其数次与海航系同入同出金融机构来看,疑似是海航系的一致行动人。
因此,以海航系在营口沿海银行的持股24.8%,外加疑似一致行动人的持股25.2%来看,其控制的股权或达50%。
截至2016年末,营口沿海银行总资产为641亿元,远不及明天系麾下哈尔滨银行5390亿元及包商银行4316亿元的规模,在全国城商行中基本处于垫底位次。即便在辽宁营口本地,除了营口沿海银行,还有一家设立时间更早的城商行——营口银行,该行2016年末总资产为1268亿元。
所以,整体而言,海航系的银行板块相对偏弱。据公开报道,海航曾有意参股或控股重庆、上海、安徽等地的农商行,但最终都是不了了之。但一时的受挫并未阻止海航系在银行领域的步伐。
2015年,海南银行筹建,海航系旗下海航国际旅游岛开发建设(集团)有限公司参股,占股9%。同年11月,疑似海航系影子公司的广州市泽达棉麻纺织品有限公司,通过受让及增资扩股方式,获得天津滨海农商行8.92%股权。2016年3月,渤海金控通过全资子公司香港渤海租赁资产管理有限公司,认购天津银行(01578.HK)发行的H股股票,占比1.76%。
当然,海航系在银行业最大手笔的投资,当属2017年耗资约34亿欧元(约合258亿元)购入德意志银行9.92%股份,成为其第一大股东。
金融租赁开花结果
2011年最后一天,皖江金融租赁正式获得中国银监会的开业批复,并完成了工商注册手续。这是海航系麾下最新一家金融机构,也是全国第18家银监会授牌的金融租赁公司。
皖江金融租赁设立时注册资本为30亿元,注册地为安徽省芜湖市,海航系麾下渤海租赁、芜湖市建设投资有限公司和美的集团(000333),分别持有55%、33%和12%股权。
海航集团早已拥有长江租赁、渤海租赁、扬子江租赁、大新华租赁、香港国际租赁等系列租赁公司,但持有金融牌照的仅有皖江金融租赁一家。
海航系能够拿下全国极为稀缺的金融租赁牌照实属不易。2000年前后,金融租赁领域曾是民营资本在金融业的主打阵地,当时全国12家金融租赁公司中有5家被民营资本控制。但由于民营资本对金融租赁公司的大肆掏空,曾经由德隆系控制的新世纪金融租赁及新疆金融租赁、明天系控制的浙江金融租赁、托普集团控制的四川金融租赁,皆发生了严重的危机,银监会一番整顿之后,民营资本基本被“请”出了该领域。
持股机构:控股6家,参股8家,合计14家
布局特点:保险起家,垂青银行
安邦保险集团成立之初,“主要股东为上海汽车工业(集团)总公司、中国石油化工集团公司等世界500强企业”,董事长由时任上汽集团董事长的胡茂元兼任。此后其股权结构几经变更,逐渐由“国有控股”转变为民资控股。2014年前后,吴小晖开始出任集团董事长。
安邦系控股的金融机构包括安邦人寿、安邦财险、安邦养老、和谐健康、成都农商行、邦银金融租赁(安邦人寿还控股了境外5家金融机构)。截至2016年末,这些金融机构的总资产合计达到了3.2万亿元(其中,安邦人寿总资产1.45万亿元,安邦财险总资产7954亿元)。不过,安邦人寿控股了安邦养老,安邦财险控股了和谐健康,成都农商行控股了邦银金融租赁,如果剔除被合并报表而重复计算的安邦养老、和谐健康及邦银金融租赁的资产规模,则安邦系控股金融机构的实际总资产应为2.9万亿元,低于明天系金融机构的3万亿规模。
安邦系所入股的金融机构,除了其主业的保险类子公司之外,大多都是比例不等的银行股权,似乎显示出安邦集团对银行格外偏好(图3)。

(点击图片可查看大图)
钟情银行
2011年5月,成都农商行征集战略投资者,安邦以56亿元的代价获得该行35%的股权,成为控股股东。实现控股之后,安邦集团将和谐健康的总部迁往成都,同时任命和谐健康董事长李军担任成都农商行行长。截至2016年末,成都农商行的资产规模已经超过6700亿元,在全国农商行中位居前列。
自2012年第二季度开始,安邦集团持续在二级市场增持招商银行,并于2013年12月10日达到5%的举牌线。及至2014年末,安邦集团在招商银行的持股比例进一步提升至10.72%,成为第二大股东,并维持至今。目前安邦持有招商银行总计27.05亿股,其集中的持股区间大致在9-10元/股,按此计算安邦的总投资金额约为250亿元。
从2014年年底至2015年年初,安邦集团及旗下的安邦人寿、安邦财险、和谐健康、安邦资产管理(香港),在A股及港股二级市场又联袂增持民生银行。到2015年末,整个安邦系合计持有民生银行17.78%的股份,已然是第一大股东,而在安邦系晋级第一大股东之前,原第一大股东新希望系持股不过6.5%左右。按照新财富此前计算,整个安邦系持股民生银行的累计投入超过600亿元(详见新财富2016年9月号《民生银行派系战》)。至2016年末,安邦系在民生银行的持股比例略为降低,至16.59%。
除了以上三家拥有相当分量的银行之外,安邦还通过二级市场配置了工、农、中、建四大国有银行的少量股权。
跨境并购
2013年底,安邦集团曾有意收购香港永亨银行(00302.HK,已退市)45%的股权,但交易未能最终达成。
2014年10月6日,安邦集团宣布以19.5亿美元(约合120亿元)代价收购美国纽约华尔道夫酒店大楼,从此开启了其持续两年多的境外“买买买”行动序幕。除了酒店物业之外,安邦最钟情的收购标的依然是保险与银行。

安邦的境外“买买买”中,除了酒店物业,最钟情的收购标的是保险公司与银行。
2015年5月19日,安邦以3.69亿欧元(约合24.8亿元)代价,收购比利时FIDEA保险公司100%股权;7月22日,以2.06亿欧元(约合13.82亿元)代价,收购比利时Nagelmackers银行100%股权;7月26日,仅以1欧元(等值人民币8.5元)代价,收购荷兰VIVAT保险公司100%股权;9月16日,以1.17万亿韩元(约合62.9亿元)代价,收购韩国东洋人寿63%股权。
2016年9月6日,安邦支付19.57亿美元(约合130.62亿元)代价,收购美国Strategic Hotel的100%股权;12月31日,以160万欧元(约合1172万元)代价,收购韩国安联人寿100%股权。
不过,以上几家在欧洲及韩国收购的金融机构,从交易价格及资产状况来看,尚属质量欠佳的中小型机构。比如,韩国东洋人寿在被安邦收购之时处于亏损状态,从德国安联保险集团买来的韩国安联人寿甚至常年亏损、账面净资产为负值,VIVAT保险的原母公司荷兰私有银行SNS Reaal也曾濒临破产。但安邦在购买这些金融机构时,重新评估的公允价值皆较账面价值录得不同程度的提升。
这些收购而来的境外金融机构,皆计入了安邦人寿的合并报表,带动安邦人寿总资产规模连年增长,从2014年的1195亿元,增长至2015年的9168亿元,再增长至2016年的1.45万亿。
不过,安邦对金融机构的收购,并不总是手到擒来。2015年11月,安邦宣布以15.9亿美元(约合104亿元)收购美国信保人寿100%股权。但最后如轰动一时的百亿美元收购喜达屋酒店案搁浅一样,安邦于2017年4月撤回了对美国信保人寿的收购。
英国《金融时报》称,在纽约州金融服务管理局(DFS)再三试图“获得审核和处理安邦申请所必需的信息”后,安邦放弃了希望DFS批准其以15.7亿美元收购美国信保人寿的监管申请。
股权迷局
在安邦的各项信息中,最为外界所关注的就包括安邦集团的股权结构。
2004年6月,上汽集团、联通租赁集团、旅行者汽车集团等7家企业共同投资,成立了安邦集团的前身——安邦财险。其中,上汽集团以20%的持股比例为第一大股东。
2005年8月,安邦财险第一次增资,注册资本由5亿元增至16.9亿元,此次增资中引进新股东中石化集团,成为与上汽集团并列的第一大股东,持股20%;2006年,第二次增资至37.9亿元;2008年,第三次增资至46亿元。此时,安邦财险的股东名单未变,只是前六大股东持股比例一致,均为16.48%,中石化集团则降为第七大股东。
2011年6月,安邦财险第四次增资至120亿元,并重组更名为安邦保险集团。在此次增资中股东依然为原有的8家,但两家国有股东(上汽集团、中石化集团)并未同步增资,新增出资额皆由其余6家股东投入。增资之后,第一大股东变为联通租赁集团,持股19.98%,而原第一大股东上汽集团已降为第六大股东,持股比例6.32%。
2014年1月29日及9月23日,安邦集团在一年内两度大规模增资,使得其注册资本从120亿元猛增至300亿元,又再猛增至619亿元,成为全国注册资本最高的保险公司。在这两次增资中,原先的8家股东皆未参与,而是另有多达31家新股东参与进来。安邦的民营股东由此多达37 家。这些民营股东往上追溯,是层层叠叠、数量众多的法人股东,而这些法人股东再往上追溯,是多达近百位的自然人股东。
此番增资之后,安邦集团的股权呈现高度分散的格局,持股比例最高者也仅3.87%,而原先的两大国有股东上汽集团及中石化集团,持股比例则被稀释至仅1.22%、0.55%。■
持股机构:控股6家,参股5家,合计11家
布局特点:多年耕耘,渐显成果
经历多年的潜心耕耘之后,郭广昌的复星系在金融业的收获颇丰,目前实际控制着德邦证券、德邦基金、中州期货、复星保德信人寿、永安财险、复星财务等6家境内金融机构,另外还控股了4家境外金融机构(图4)。值得一提的是,其曾一度大幅持有民生银行股份,并且成功进入了该行董事会,但此后又逐渐减持且退出董事会。另外,其还欠缺信托牌照。

(点击图片可查看大图)
郭广昌从未掩饰他对金融业的偏爱,近几年反复表示将持续增加对金融业的投资。不过以德隆系的崩塌为时间分界线,复星系在金融业的行动可分为前后两个阶段。
与德隆系同台竞技
在入股金融机构方面,复星系也是最早着手的民企之一。
德邦证券是复星系控制的第一家金融机构,早在2001年年末,复星系就开始运作德邦证券的筹备事项。这个时间点与德隆系发起设立德恒证券几乎一致。
2003年5月,复星系通过麾下的豫园商城(600655)及上海复星产业投资,联合其他几家股东共同发起设立了德邦证券,复星系独占54%股权,成为绝对控股股东。德邦证券设立时的注册资本为10.8亿元,豫园商城出资3.24亿元占股30%,上海复星产业投资2.42亿元占股24%。
而在设立德邦证券之前,复星系已经少量参股了一些金融机构,比如兴业证券、兴业银行、上海银行等等。
2004年,复星系又计划对参股的兴业证券进一步实施控股。据当时的媒体报道称,在当年的兴业证券增资扩股的股东大会上,复星增持的议案获得通过,其持股比例从6.1%提高到43%,实现了对兴业证券的实际控制。
而就在此时,德隆系危机彻底爆发,引发了市场的巨大震动。复星系也随之受到外界的质疑,甚至有媒体发问“下一个倒下的会是复星吗”。在这种舆论背景之下,复星系控股兴业证券的方案未能获得证监会的批复。
在外部压力之下,复星不得不收缩金融战线,并且反复对外传递声音,其以实业投资为主,无意涉足金融业。
数年之后重启金融
此后,复星系鲜有新的动作,直到三年之后的2007年,才再涉金融业。
2007年底,注册于陕西西安的永安财险出现严重的偿付能力不足,急需进行增资扩股,复星系抓住了这次入股的机会。2008年2月,永安财险完成增资扩股,注册资本从3.1亿元陡增至16.63亿元。复星系通过麾下三家公司复星医药(600196)、上海复星产业投资、上海复星工业技术,合计持股17.2%,仅次于陕西省属国企陕西延长石油集团的20%。

郭广昌近几年反复表示复星将持续增加对金融业的投资,且将保险业作为复星国际的核心战略业务。
2010年,永安财险再次增资扩股,复星系的持股比例提高至19.93%,依然是第二大股东。不过,复星系并未就此止步,2016年12月,复星系收购了永安财险的第三大股东上海杉业实业有限公司(并将其更名为上海杉控投资有限公司),从而又间接拿下了永安财险19.83%的股权。目前,复星系以39.76%的比例控股了永安财险。
继入股财险公司之后,复星系又主导设立了寿险公司。2012年9月,复星保德信人寿在上海宣告成立,这家注册资本为5亿元的新生代保险公司,由复星集团与美国保德信金融集团合资设立,双方各占50%股权。
复星系旗下的复星国际(00656.HK)已经将保险业作为核心战略业务,除了境内控股的复星保德信人寿、永安财险,其收购的境外保险业务还包括葡萄牙最大保险集团Fidelidade、香港鼎睿再保险及美国劳工险公司MIG。此外,其子公司上海复星产业投资作为主要发起人(持股20%)设立的复星联合健康保险,于2017年1月19日获得保监会的开业批复。
以德邦证券为平台的整合
2009年之后,复星系对德邦证券进行了一系列的重组,其最终目标指向独立IPO。
2009年3月,复星国际宣布,下属子公司上海复星产业投资将所持德邦证券19.7%股权,以2.43亿元的价格转让给上海兴业投资。接盘的上海兴业投资也是郭广昌控制,只不过并不由复星集团持有,而是由郭广昌等几位复星创始人在复星集团之外独立持有。上海兴业投资同时还受让了天津金耀集团等两家公司所持股权,使其对德邦证券的持股比例达到56.91%。2010年1月,复星系麾下豫园商城也发布公告,拟挂牌出让所持德邦证券的32.73%股权。3个月后,这笔股权同样并不意外地落入了上海兴业投资的囊中。
至此,德邦证券彻底脱离了复星集团,转移至上海兴业投资所持有,并且持股比例高达九成。
2010年11月,上海兴业投资又收购了中州期货的90%股权,并旋即将该等股权置入了德邦证券,复星系因此又增加一家实际控制的金融机构。
其实,在收购中州期货之前,德邦证券在2007年曾收购过一家期货公司——内蒙古五洋期货,并将之更名为德邦期货。但拿下88%股权的德邦证券,发现无法实际控制该期货公司,并且屡次与第二大股东厦门鑫鼎盛证券投资咨询有限公司发生冲突。德邦证券最终决定放弃德邦期货,2010年10月正式退出,德邦期货也更名为鑫鼎盛期货。
获得中州期货之后,德邦证券的脚步并未停下。2012年2月,其主导发起的德邦基金宣告成立,这也是证监会授牌的全国第70家公募基金管理公司。德邦基金总部位于上海,注册资本金为1.2亿元,公司股东共有三家,分别为德邦证券、西子联合控股、浙江省土产畜产进出口集团,分别持股49%、31%及20%。目前德邦证券对德邦基金的持股已提升至70%。
郭广昌当时围绕着德邦证券进行的这一系列剥离、收购、发起设立等动作,据称都是在为德邦证券A股IPO做准备。业界盛传德邦证券曾计划于2011年筹备上市,但至今无果。无论是规模指标还是利润指标,其在行业的排名都相当靠后,其IPO设想不知何时可以实现。
进出民生银行
2011年6月20日,银监会批复了复星财务公司的开业,但这并不是具有完全银行功能的金融机构。
与海航系类似,银行业一直也是复星系在金融领域的短板,但与海航系瞄准小型城商行不同的是,复星系是大手笔朝银行业巨头挺进。郭广昌从2010年开始谋划进入民生银行,历时两年最终进入该行董事会。
自2010年起,复星系兵分两路对民生银行展开吸筹:麾下的南钢股份(600282)在境内的A股市场买进筹码,核心旗舰复星国际则在港股市场买进筹码。
南钢股份年报披露,该公司2010年买进民生银行3100余万股股票,2011年继续增持至1.74亿股,2012年再增持至1.79亿股。整个复星系持有的民生银行A股,最高时则达到了3.08亿股。而复星国际对民生银行的持股情况,则于2011年10月12日首次出现在港交所的权益披露目录中。其时复星国际已经增持民生银行H股至2.1亿股,占H股总股份数超过5%。此后,复星国际继续一路增持。
2012年3月26日,在民生银行的H股增发中,复星国际耗资12.36亿港元购入1.82亿股。此时,复星国际累计持有的民生银行H股已经增加至4.762亿股,再加上在A股市场购入的3.08亿股,复星系的总持股数量已经高达7.842亿股,占民生银行总股份的2.865%,已经进入前十大股东之列。2012年10月30日,民生银行召开董事会,17名董事一致同意增补郭广昌为董事。
但随着安邦系2014年底至2015年初强势增持民生银行并成为遥遥领先的第一大股东,复星系选择了减持退出民生银行。截至2016年末,复星系已将民生银行A股减持殆尽,对民生银行的H股也大幅减持,目前持股比例仅占1.15%。2017年2月19日,民生银行董事会换届,郭广昌离任董事一职。在退出民生银行的同时,郭广昌参与了马云主导发起的网商银行。
虽然复星系掌控的境内金融牌照多达6张,可说已经有了相当基础,但旗下金融机构在各个细分领域皆是比较边缘化的地位,因而复星系要做强金融业还需继续跋涉。■
持股机构:控股0家,参股11家,合计11家
布局特点:拼盘丰富,无一控股
虽然联想系入股金融机构的情况见诸媒体的并不多,但一直朝着韩国三星综合商社模式前进的联想控股,可能大量涉足金融机构,并不让人意外。目前,联想控股直接、间接入股的金融机构数量达到了11家(图5)。

金融布局,双管齐下
从架构来看,联想系所持有的金融机构主要分成两大块:一块是联想控股直接持有的,包括汉口银行、高华证券、苏州信托、安华农业保险、民生人寿等;另一块是通过弘毅投资所持有的,包括成都银行、上海农商银行、弘业期货等。
从持股目的来看,联想控股直接持有的金融机构,多数是作为长期投资持有,纳入其金融服务业务板块;而通过弘毅投资持有的金融机构,更多是财务投资,日后考虑要退出。因而,联想控股直接持股的金融机构,其持股比例都相对较高,而通过弘毅投资持有的金融机构,其持股比例则相对较低。

联想系所持有的金融机构股权主要分成两大块:一块由联想控股直接持有,另一块是通过弘毅投资持有。
从时间来看,联想系入股金融机构最早可追溯至2002年,但整个过程大致可以分为两个阶段,2008年以前处于试水性质,2008年以后则是规模化进入。
2002年,全国工商联牵头筹建民生人寿之时,联想控股作为发起人之一,象征性出资340万元,持股0.39%(目前稀释至0.18%)。2004年,联想控股参与发起设立高华证券,虽然出资2.68亿元占股25%,但其在高华证券并无实质性角色。
2005年,联想控股参与发起设立国民人寿,出资0.75亿元获得15%股权。2007年国民人寿注册资本从5亿元增资扩股至8亿元,并更名为嘉禾人寿,联想控股等比例参与认购,出资0.45亿元,持股比例维持不变。2009年5月,嘉禾人寿再度增资至9.96亿元。这一次,联想控股选择了放弃,其股权被稀释至12.05%。鉴于嘉禾人寿的质地不尽如人意,联想控股于2010年将其所持的1.2亿股股份全部转让给上海安尚实业有限公司,交易价格略高于2元/股,联想控股获得约2倍回报。
2008年之后,联想控股逐渐将金融业作为战略性资产进行配置,于是加大了在该领域的投资力度,投资金额也上升了一个数量级。
这一年,联想控股参与苏州信托的增资扩股,出资1.19亿元获得10%股权。2012年苏州信托再次实施增资扩股时,联想控股继续跟进投资2300万元,股权比例维持不变。
2009年9月,汉口银行启动第二轮增资扩股,募股价格1.8元/股。联想控股出资11.39亿元认购了6.33亿股,一举成为汉口银行第一大股东,占股17.99%。
2010年,联想系内的弘毅投资连续入股2家金融机构:耗资9亿元从第三方接手了中银国际证券12%的股权;以6.48元/股的价格认购上海农商行2.866亿股股份,耗资18.57亿元,占比5.73%。
2011年,弘毅投资在金融领域再下三城。
2011年3月,弘毅投资通过其所控制的河北德仁投资有限公司,受让了上海亚创控股有限公司持有的新华保险1.08亿股股份,价格33.5元/股,耗资36.18亿元。同时,河北德仁投资按照10元/股的价格另行认购新华保险新发行的1.26亿股新股,耗资12.6亿元。交易完成之后,弘毅投资间接持有新华保险9%股权。
2011年8-9月,弘毅投资通过其所控制的成都弘苏投资管理有限公司,从三峡财务有限责任公司等三家法人股东处,合计受让了成都银行1.242亿股股份,价格均为4.9元/股,耗资6.08亿元,占股3.82%。
2011年12月,弘毅投资通过其所控制的江苏弘苏实业有限公司,参与弘业期货的增资扩股,耗资2.246亿元获得21.11%股权(现降低至15.83%)。
此外,联想控股2011年因为收购滕州郭庄矿业而间接获得了后者所持有的枣庄银行3.35%股权。
不过,因弘毅投资所持有的金融机构更多是财务投资角色,2014年之后,其将所持的新华保险、中银国际证券逐渐减持退出。
拼盘丰富,无一控股
初略计算,联想系入股金融机构的投资总额超过100亿元。看上去其入股的金融机构为数不少,而且银行、保险、信托、证券、期货几乎每个细分领域都有涉足,拼盘虽然丰富,但却缺乏亮点,无一家实现了控股。
联想系在苏州信托、弘业期货的持股比例虽然较大,但这三家皆系国资绝对控股,联想基本处于边缘地位。联想控股持有高华证券股权虽然也高达25%,但另外三家股东(合计持股75%)一直被外界视作是高盛的代持股东,因而联想也不具有话语权。
唯独持股的汉口银行,联想有着较强话语权。2009年联想控股入股时,持股比例为17.99%,2012年汉口银行新一轮增资之后,联想的持股比例虽然被稀释至15.33%,但依然是第一大股东。并且,由联想控股副总裁兼战略投资部总经理李蓬出任汉口银行董事。
在2011年湖北黄石、宜昌、襄樊、荆州、孝感五家城商行合并成湖北银行之后,湖北省内仅剩了湖北银行和汉口银行两家城商行。然而,湖北银行虽然由5家合并而来,其规模却不及汉口银行。截至2016年末,湖北银行总资产为1866亿元,而汉口银行的总资产达到了2117亿元。靠规模取胜的银行业,汉口银行无疑抢了先机,已在筹备IPO。
没有一家控股的金融平台,是联想相较于其他民营资本巨头的显著差异。联想系在金融领域“散而小”的布局,似乎越来越被证明是失策之举。民营股东占优势的金融机构本来就不多,被一众大佬们分食之后,如今再拿下某家金融机构的控股权更是难度加大。2015年,柳传志曾在某次内部讲话中提及:“像金融行业中的保险业,我们是一定要做的。前几天我和朱总(朱立南)都见了复星集团梁信军,梁信军在三年前跟我讲过,说保险业一定要进的。当时我们对这个也有认识,但资金能力不够,而且也没有在这方面下更大的决心,结果他们就做了,他们在国外投资了三个保险公司,在国内投资了两个。一年中,复星的股价也涨了一倍。”
曾由民营资本主导的嘉禾人寿,联想控股在其中一度持股15%,或有机会在之后的重组中拿下控制权,但其却选择了套现退出。弘毅投资入股的新华保险,因是国资独大,最终其也是谋求财务回报而退出。2012年,联想控股只能转道去收购给保险公司“打工”的保险经纪商联保投资集团。■
持股机构:控股2家,参股7家,合计9家
布局特点:谋求金控,出师不利
作为持股金融机构数量进入前十位的民资代表,锦龙系杨志茂的知名度远不及其他9位。身为广东东莞人的杨志茂,与众多东莞富豪一样极其低调,如果不是先后将两家上市公司锦龙股份(000712)、博信股份(600083)收入囊中,只怕多数人根本就不知杨氏为何许人也。
杨志茂算是一位民营金融新贵,他对进入金融业有着高昂的热情,并意图将锦龙股份打造成一个完全的金融控股公司。目前锦龙系入股9家金融机构,其中控股中山证券及大陆期货,参股东莞证券、东莞农商行、华联期货、清远农商行、益民基金等(图6)。

(点击图片可查看大图)
在杨志茂的金融版图中,东莞证券及中山证券是两个重心。他持有的东莞证券股权高达44.6%,但竟然没有拿下这家证券公司的实际控制权,出师不利的杨志茂随即转而收购了中山证券。
杨志茂对金融业的兴趣始于2007年,始于东莞证券。
2007年初,锦龙股份从东莞证券原股东西湖大酒店手中受让了4%股权,从而首次与东莞证券产生交集。当时东莞证券国有、民营股东多达7家,但实际控制权却在东莞市国资委手中。
据称杨志茂为了入主东莞证券,曾前往东莞市相关部门斡旋,而东莞市政府方面开出的条件是,如果杨志茂将上市公司锦龙股份的注册地搬迁至东莞,则促成其收购东莞证券的其他民企股东股权。东莞原本上市公司就极为稀少,与其经济地位完全不匹配,能够增加一家上市公司的数量也有助于税收的增加。之后,锦龙股份果真搬迁到了东莞。
接下来,锦龙系陆续完成了东莞证券多家民企股东股权的收购,持股比例上升至44.6%。但东莞市国资委最终还是不愿意将控制权拱手相让,遂通过东莞控股(000828)收购了东莞市城信电脑开发服务有限公司持有的东莞证券20%股权。
于是,东莞证券形成了东莞国资与杨志茂各持55.4%、44.6%的股权格局。意在控制权的杨志茂,进而寄希望于通过对东莞证券进行增资扩股的方式,增加持股比例并实现绝对控股。2012年,东莞证券确实筹划了增资扩股事宜,但2012年9月10日,停牌一个月的锦龙股份与东莞控股双双复牌并公告称,“因各股东对增资扩股事项仍未达成一致意见,决定暂时中止东莞证券筹划增资扩股事项”。后又爆出锦龙股份涉嫌单位行贿案等事件,东莞证券的IPO也受此影响而中止。
历经5年而未能拿下东莞证券控股权的杨志茂,2013年火速收购了中山证券。这次是66%,绝对控股。
2013年3月18日,锦龙股份发布公告称,拟以现金25.96亿元代价,从七匹狼集团等11家股东手中收购中山证券合计66.0517%的股权,从而成为中山证券的实际控制人。2013年9月17日,锦龙股份公告称,收购中山证券事项已获得证监会的核准。因为收购中山证券,也兼而获得了中山证券所控股的大陆期货的控制权。
入主东莞证券的受挫,似乎并没有改变杨志茂要将锦龙股份打造成金控平台的雄心。2013年锦龙股份还从大股东那里受让了东莞农商行的部分股权。■
持股机构:控股2家,参股7家,合计9家
布局特点:广撒网,缺龙头
此前外界热炒民营银行批量开闸之时,沙钢集团成为被津津乐道的对象之一,其与苏宁集团被认为江苏省最有可能获得民营银行牌照的两家民企。
然而,鲜为人知的是,沙钢系目前控股、参股的金融机构已经多达9家,其在最高峰时期入股金融机构的数量更是多达12家,媒体上却几乎完全看不到关于沙钢系进军金融业的详细报道(图7)。

(点击图片可查看大图)
沙钢系所入股的金融机构,一度涵盖了银行、证券、保险、期货、财务五个领域,其中银行独占一半,实际控制的金融机构包括道通期货、沙钢财务。
早年进入两家金融机构
沙钢系最早入股金融机构可追溯至2002年。当年原贵州实联信托投资股份有限公司和贵州省国际信托投资公司实施重组,将其证券资产业务剥离,并吸收其他社会资本发起设立了华创证券。沙钢集团以4000万元的投资额成为第二大股东,占比20%。

沙钢系的金融机构投资处于一种广撒网状态,入股的金融机构多数都进入了前十大股东之列,但缺少控股的龙头型金融机构。
此后华创证券经历数次增资扩股,注册资本从2亿元一直增加至7.5亿元,沙钢集团皆概无例外参与了增资,持股比例虽有所下降,但至2013年依然以12.54%位居第二位。
2016年8月,华创证券被刘永好控制的宝硕股份(600155)换股收购,沙钢系因此不再持股华创证券而改持宝硕股份的股权。
沙钢系较早入股的另一家金融机构是张家港农商行(002839)。张家港农商行是全国最早设立的农商银行,沙钢集团早在2005年之前就已经是该行十大股东之一,持股1.09%。目前其在全国农商行中,资产规模及经营业绩皆排名较前。2017年1月24日,该行于深交所挂牌上市。张家港农商行2016年年报显示,沙钢集团系该行第一大股东,持股8.18%。
沈家公子成江苏银行董事
除张家港农商行外,江苏银行(600919)是沙钢进入的另一家上市金融机构。江苏银行是在省内无锡、苏州、南通等10家城商行的基础上合并,并于2007年1月24日正式开业。
2009年,江苏银行实施增资扩股,沙钢系在增发的5.5亿股股本中独购3亿股,一举成为第六大股东,占股3.57%。次年,江苏银行董事会换届,沙钢集团获得一个董事席位,沈文荣派出了其长子沈彬出任董事。
2016年8月2日江苏银行实现上市,虽然其上市时间较同省的南京银行(601009)晚了9年,但其规模却已是后者的1.6倍。江苏银行2016年末总资产超过1.6万亿元,而南京银行则刚过1万亿元。
密集涉猎金融领域
也正是自2009年入股江苏银行起,沙钢系进入了密集投资金融机构时期。
2009年5月,在江苏省政府的主导之下,其联合省内多家国资及民资,共同发起设立了紫金财产保险,沙钢集团成为发起股东之一,目前持股4%。
2009年,河南安阳银行实施增资扩股,而沙钢集团下属的安阳永兴钢铁系当地最大的民营企业,因而沙钢集团成了安阳银行的重点募资对象。2010年2月,银监会核准了沙钢集团入股安阳银行的股东资格。沙钢系三家公司合计入股19.84%,而其余股东持股皆不超过10%,沙钢系成为相对控股股东。沙钢集团先后派出了丛国庆(沙钢股份财务总监)出任该行董事,派出费春阳(沙钢集团安阳永兴钢铁副总经理)出任该行监事。
2014年8月28日,开封银行、安阳银行、鹤壁银行等河南省内13家城商行,通过新设合并的方式组建为中原银行。沙钢集团由持股安阳银行变更为持股中原银行,但其持股比例已降至低于1%。
2010年7月东吴农村商业银行实施增资扩股,总股本从10.27亿股增加至30亿股,并且更名为苏州银行,沈文荣麾下的张家港虹达运输入股并成为第二大股东,持股6.5%。苏州银行2010年年报显示,董事会成员之一葛向前来自于沙钢系,其长期在沙钢集团工作,现任张家港市虹达运输总会计师。
2010年7月,苏州市政府筹备设立东吴人寿,发起股东中国资、民营法人共计21家,其中沙钢集团持股10%,位居第四大股东,也是持股比例最高的民企股东。2012年5月,东吴人寿正式设立,注册资本20亿元。东吴人寿2016年年报显示,沙钢集团持股比例已提升至12%。
2011年7月,沙钢系再拿下原属苏州市国有控股的道通期货。张家港虹达运输分别从江苏瑞华投资、苏州市投资有限公司、大连保税区海鹏投资服务有限公司等三家企业手中,收购了道通期货48%、29%、3%股权,合计80%,道通期货因此由国有控股变身为民营控股。
2013年以来,沙钢系下属的沙钢集团及张家港市虹达运输,分别从二级市场购入南京银行(601009)股票,最高时持股比例接近2%,不过后又陆续减持套现。
整体而言,沙钢系的金融投资处于一种广撒网的状态,虽然其在入股的金融机构中多数都进入了前十大股东之列,但似乎缺少一家控股的龙头型金融机构。■
持股机构:控股4家,参股4家,合计8家
布局特点:根深叶茂,新枝发芽
作为最早涉足金融业的民营资本之一,刘永好兄弟麾下的希望系似乎在金融领域一度有收缩的态势,但近两年又重启扩张。其目前控股新网银行、华创证券、华创期货、新希望财务,参股民生银行、乐山市商业银行、民生人寿、保定银行(图8)。

(点击图片可查看大图)
之所以说希望系在金融领域根深叶茂,最核心的原因在于,其长期占据民生银行第一大股东位置,而刘永好则是民生银行任期最长的副董事长。1996年,民生银行发起设立,希望系即为发起股东之一;1999年起,希望系成为民生银行第一大股东,直至2014年第三季度末第一大股东地位旁落,期间持续正好15年。从民生银行设立的第一届董事会开始,刘永好即出任副董事长,直至今天,他依然是民生银行副董事长。
之所以说希望系在金融领域一度有收缩的姿态,是因其一度不断从金融领域退出。比如,四川南方希望曾经作为发起人之一持有的金鹰基金20%股权,于2010年分别转让给了东亚银行背景的东亚联丰投资及广州证券;希望系曾控制联华国际信托高达41.18%股权,但也于2011年悉数转让给了兴业银行,使得这家信托公司重新回归国资控股(兴业银行成为控股股东之后将其更名为兴业国际信托);希望系曾经为民生人寿的主要股东之一,至2012年其持股已被稀释至3.39%,完全处于边缘化地位。
进入2016年,希望系又重启于金融领域的扩张。
2016年1月,希望系旗下宝硕股份(600155)发布公告,以77.15亿元代价换股收购华创证券,使得后者成为前者控股子公司。而华创证券控股有一家2011年收购而来的期货公司——华创期货。
2016年6月,新希望集团主导发起设立的四川新网银行获批筹建,并于12月28日正式设立。而伴随新网银行的获批筹建,刘永好逐渐减持了部分民生银行股份。截至2016年末,其旗下南方希望已经从民生银行前十大股东名单中消失,新希望投资则还持股4.18%,位居第五大股东。
此外,刘永言的大陆希望集团入股了乐山市商业银行,成为持股9.98%的第二大股东,仅次于乐山市财政局。■
持股机构:控股2家,参股6家,合计8家
布局特点:扎根东北,钟情银行
刘忠田的忠旺系对金融机构的入股可谓不显山不露水,首先其人行事低调,其次其入股金融机构并未通过其旗舰企业中国忠旺(01333.HK),而是大多通过隐性关联企业完成,因而未能引起外界太大关注。截至目前,忠旺系入股的金融机构除了君康人寿之外,其余清一色位于东北,总计数量已然达到了8家,并且悄然控股了辽阳银行(图9)。

(点击图片可查看大图)
截至2016年末,忠旺系通过辽宁宏程塑料有限公司,分别持股龙江银行2.86%、大连银行2.56%、吉林银行2.55%,且皆居前十大股东之列;此外,其还通过辽宁程威塑料及辽宁腾华塑料,共计持有锦州银行5.16%股权。
除了全资控股的忠旺财务,忠旺系最浓墨重彩的金融投资,当属控股辽阳银行了。截至2016年末,忠旺系通过辽宁程程塑料、辽阳鹏力模具、辽宁程威塑料三家公司,共计持有辽阳银行31.46%股权。
忠旺系究竟是何时入主辽阳银行,现有媒体几乎完全没有相关报道。由于辽阳银行官网并未披露往年年报,新财富也未能查询到忠旺系入股辽阳银行的最早时间点。
新财富在《辽阳银行股份有限公司2011年次级债券发行公告》中查询到了忠旺系持股辽阳银行的部分早期信息。
根据该公告的披露,2009年6月及12月,辽阳银行先后2次实施增资扩股,共计增资8.16亿股,使其股本从8.03亿股增加至16.19亿股。在这两次增资中,忠旺系旗下的辽宁程程塑料先后认购1亿股及3亿股,以4亿股的持股数占总股份比例达到24.71%。
但这并不是忠旺系入股辽阳银行的最早时间点,因为在此次增资之前,其旗下另一家公司辽阳鹏力模具已经持有辽阳银行0.8亿股。在2009年之前,辽阳银行于2005、2007、2008年先后进行过三次增资扩股,辽阳鹏力模具究竟是在哪一次增资时入股,则无法确切得知。
可以确定的是,至2009年末,忠旺系即以4.8亿股的总持股量,占有辽阳银行29.65%的股权比例,高于国资背景的辽阳城市资本经营有限公司的24.71%。
后续在辽阳银行2011年及2013年的增资扩股中,辽阳鹏力模具又先后认购了0.8亿股及0.4亿股。这样,至2013年末之时,忠旺系以总计6亿股的持股数,占26.39亿股总股本的22.74%。这个持股比例已经较2009年时下降不少,但辽阳城市资本经营有限公司的持股比例更被稀释至15.16%。
2016年,忠旺系旗下第三家公司辽宁程威塑料现身于辽阳银行股东名单,其以2.3亿股的持股数量占比8.72%。而自2013年之后辽阳银行就未再进行过增资扩股,因而,辽宁程威塑料所得的股份只能是从其他股东手中受让而来。
最终,忠旺系三家公司以合计31.46%的持股比例,实现了对辽阳银行的控股,第二大股东的持股仅有15.16%。
身为辽阳人的刘忠田,得以大量入股东北的金融机构,甚至于控股辽阳银行,显然是占了近水楼台先得月之机。2015年12月,忠旺系参股的锦州银行主导发起设立锦银金融租赁有限公司,忠旺系又近水楼台得以参股20.41%。
2016年12月,忠旺系旗下的辽宁程威塑料,从郑永刚的杉杉系手中收购了宁波福烨贸易,而该公司持有君康人寿20%股权,忠旺系从而获得了君康人寿的20%股权。该等股权转让之后,杉杉系还持有君康人寿50.88%股权。市场传言称,忠旺系将全面接手君康人寿,而原控制人杉杉系将彻底退出。■
持股机构:控股2家,参股6家,合计8家
布局特点:证券为主,其他参股
新湖系实际控制人黄伟堪称大隐隐于市的神秘商人,但其麾下的金融资产却最为透明,目前所持有的8家金融机构股权,皆由麾下的两家上市公司新湖中宝(600208)及哈高科(600095)持有,概无例外(图10)。

按照新湖集团的官方介绍,金融业已经成为该集团仅次于地产的第二大产业。其入股的金融机构涵盖了银行、保险、证券、期货四大类别,而控股74.59%的湘财证券无疑是其中的旗舰。
期货玩家变身期货公司老板
据称黄伟爱好炒期货,而其控制的首家金融机构正是期货公司——天地期货,这家公司也是新湖期货的前身。

新湖系实控人黄伟大隐隐于市,但其麾下的金融资产却最为透明,所持金融机构股权皆由麾下的两家上市公司持有。
早在1999年,黄伟即完成了对天地期货的实际控制。新财富查阅到的天地期货股权变更记录显示:1999年5月26日,黄伟实际控制的宁波昌达贸易有限公司、新湖集团,分别从浙江省高新开发股份有限公司、浙江港澳股份有限公司,受让了天地期货83.75%、2.5%的股权。2000年3月,新湖集团单独再向天地期货增资1000万元,持股比例由2.5%上升至35%。
此后,天地期货的股权结构一直未有变化。
2007年10月9日,新湖中宝发布公告,拟受让大股东新湖集团持有的天地期货35%的股权,并对其进行增资3500万元。增资完成后,新湖中宝持有天地期货71.15%的股权,天地期货旋即更名为新湖期货。
2009年及2010年,新湖中宝再连续两次向新湖期货增资,持股比例进一步提高至91.67%。
入主湘财证券
至于目前新湖系的旗舰金融机构湘财证券,黄伟入主这家湖南老牌券商,是趁其盛极而衰的危机之时得以实现的。
成立于1993年的湘财证券,曾经是湖南金融业的一面旗帜:第一家获批增资扩股;第一家被核准为全国性综合类证券公司;第一家获准设立中外合资证券公司(华欧国际证券);第一家参与设立中外合资基金公司(湘财荷银基金)。
但在2001-2005年的大熊市中,湘财证券遭受重创,陷入巨亏境地。据当时媒体报道,截至2004年底,湘财证券的委托理财业务亏损10亿元,自营业务亏损3.7亿元,累计亏损高达19亿元,加上挪用客户保证金,最后的亏空窟窿达到30亿元左右。
湘财证券因此不得不走上“卖身自救”的道路。2006年,湘财证券先后将旗下合资券商及合资基金的股权卖掉,收回大约10亿元现金。但这并不够弥补湘财证券的亏损窟窿,正是在这样的背景之下,来自浙江的新湖系得以入主。
2007年5月,新湖系麾下新湖创业(600840,已被新湖中宝吸收合并)公告称,公司出资1.1亿元参股湘财证券,占增资扩股后湘财证券总股本的3.36%,公司控股股东新湖控股拟向湘财证券增资2.3亿元,占湘财证券增资扩股后总股本的7.04%。
此后,新湖系对湘财证券又进行了两次增资扩股,累计注入约24亿元资金,持股比例也达到74.59%。
全面进入金融领域
2007年8月,沈阳的盛京银行进行增资扩股,新湖中宝随即与该行签订《股份认购合同书》,出资4.5亿元认购盛京银行股份3亿股,占比10%。2008年1月,新湖中宝入股盛京银行获得银监会批准。
2009年6月,新湖中宝参与成都农信社的改制并发起设立成都农商行,其总共出资6.525亿元,获得4.875亿股股份,占比为9.75%。在成都农商行经历几轮增资扩股后,截至2012年末,新湖中宝的持股比例下降至4.88%。
2010年,新湖中宝联合其他7家公司,共同发起筹建锦泰财险,其中新湖中宝出资2亿元,持股比例为18.18%,位居第三大股东。
在发起设立锦泰保险之后,2011年6月,新湖控股又参与阳光保险集团增资扩股。阳光保险增发的15.35亿股中,新湖控股拿下3亿股,占总股份比例4.57%。随后,新湖控股又从天汇恒通投资有限公司受让阳光保险1.2亿股,由此持股数增至4.2亿股,持股比例达到6.26%。
谋控温州银行
对于将金融业作为第二大主业的新湖系来说,显然不会满足于对银行的参股性投资,而是希望更进一步控股一家银行。
温州银行成了黄伟的战略性目标,他作为温州首富,显然有着近水楼台先得月的机会。
新湖控股早在2005年以前就已经是温州银行的股东之一,当时持股4000万股。2005年9月,哈高科宣布接手新湖控股持有的该等股权。
此后新湖系一直未有增持温州银行,虽然其数次进行增资扩股。甚至在2010年哈高科还公告称,拟对外出售所持有的该行4562股股权(增加部分系所得分红股),只是未能达成任何交易。
2012年,温州银行当时的第一大股东华融资产管理挂牌转让其所持的7.43%股权。黄伟发现有机会拿下温州银行的控制权,于是麾下新湖中宝参与竞拍,但最终却被浙江另一家地产商新明集团拍得。
2013年温州银行增资扩股终于又给了黄伟一次机会。8月19日,新湖中宝参与温州银行的增资扩股,以13.3亿元的代价获得3.5亿股股份,并且成为单一第一大股东,占股13.96%。
为了筹集资金拿下温州银行,新湖中宝甚至在2013年先后将所持成都农商行及吉林银行股份全部转让。其中,转让成都农商行股份套现8.726亿元(净赚2.2亿元),转让吉林银行股份套现2.1亿元(净赚0.3亿元)。
增资扩股之后,新湖系的总持股量一举超越国资股东,成为温州银行实际上的第一大股东。新湖中宝获得的3.5亿股加上新湖系哈高科原先持有的4562万股,合计持有3.956亿股,占总股本25.08亿股的15.77%。而温州银行三家国资股东合计持股3.3亿股,占比为13.28%。虽然新湖系持股比例超过国资股东大约2.5个百分点,由于差距太小,新湖系要控股温州银行似乎还有相当难度。
除了转让退出成都农商行及吉林银行,新湖中宝还于2014年12月转让了所持锦泰财险的18.18%股权。
入股中信银行成第二大股东
2015年,新湖中宝通过资管计划认购Total Partner发行的境外票据。而Total Partner将所募得资金用于受让UBS London持有的22.93亿股中信银行H股股份,价格为每股5.73港元,总耗资约130亿港元。换句话说,新湖中宝通过该资管计划持有中信银行22.93亿股H股。
2016年11月29日,新湖中宝进一步全资收购了Total Partner,从而直接持有中信银行H股股份。外加其他持股,新湖中宝合计持有中信银行H股23.2亿股,占中信银行总股本的4.74%,为其第二大股东。2016年11月16日,新湖中宝推荐的董事获得银监会的批准进入中信银行董事会。
截至目前,新湖系分列温州银行、中信银行、盛京银行第一、二、三大股东,且在该三家公司董事会派有董事。■
感谢这一分钟的陪伴!
成功的人每时每刻都会分享有价值的信息,传递给身边的朋友,你在他们的心目中会变得更有价值。
特别声明:本微信平台所发布的文章,除标注【原创】外均属各大媒体平台或者微信粉丝推荐,如转载时标注作者及出处,我方会一并载入,如没有特别注明,我方会默认为网络转载,如原作者见到后,认为不妥,请告知我们,我们会立即删除,并表示歉意!


