
2017年9月5日,由中国城投网和中国现代集团组织的“城投公司百强榜单发布会暨转型研讨会”在北京举办。除发布2016年城投公司百强榜单【点击查看名单】外,会议还发布了中国城投公司2016年负债率区间情况。
报告指出,2016年,全国城投公司主动适应新常态下投融资平台转型的要求,深入落实创新、协调、绿色、开放和共享的发展理念,在规模经营、创新发展、拓展领域和创新融资等方面取得新的成就和突破。根据现代研究院统计,2016年中国城投公司负债情况及特点主要表现在以下几个方面:
一是整体负债规模上升明显。
2016年中国城投公司总负债规模达到了7.577万亿元,对照2015年中国城投公司总负债规模4.437万亿,增加了3.14万亿元,增长率超70%。虽然今年统计的公司数量比去年有所增加,但仅增加了13.8%,大大低于总负债规模增加程度,因此可以说明中国城投公司整体负债规模明显上升。
二是资产负债率呈正态分布,九成以上的城投公司的负债率都聚集在30%-70%之间。
如图1所示,负债率在40%-60%的城投公司占58%。相比2014和2015年的负债情况,2016年更多的城投公司往负债率更高的60%-69.9%的区间移动;负债率低于39.9%的城投公司逐渐减少。

图1:2014-2016年全国城投负债区间对比图
三是东部和西部地区的城投公司负债率均高于行业平均水平。
如图2所示,据现代研究院统计,2016年全国城投平均负债率在51.05%,与2015年相比略有上升。分地区来看,东部地区的城投公司负债率最高,为52.22%。中部地区依然保持最低,仅为48.76%;西部地区为51.55%,接近全国平均水平。

图2. 2016年城投行业负债率情况图(按区域)
注:【三大区域具体分类如下】东部地区:河北省、北京市、天津市、山东省、江苏省、上海市、浙江省、福建省、广东省、海南省、辽宁省;中部地区:吉林省、黑龙江省、山西省、河南省、安徽省、湖北省、江西省、湖南省;剩余部分为西部地区;港澳台不在统计范围内。
四是东北三省整体负债率偏低。
如黑龙江、辽宁、吉林三省平均负债率在42.73%。大大低于2016年行业负债水平。直辖市负债率较高,平均负债率在60%以上。除直辖市以外,山西、陕西、青海、浙江、广西、江苏、云南7省的整体债务水平略高于其他省份,整体债务风险仍在可控范围。
表1:城投公司负债率情况按省份排名

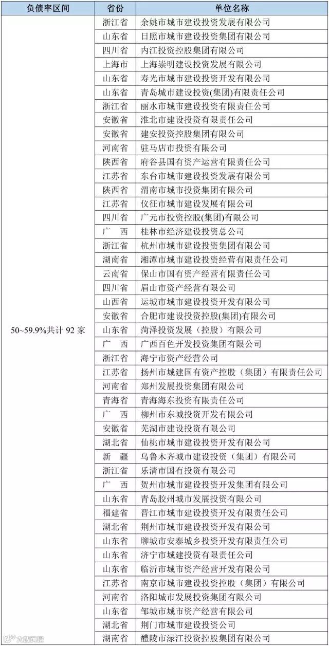
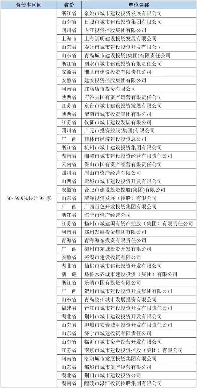
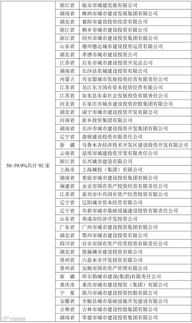
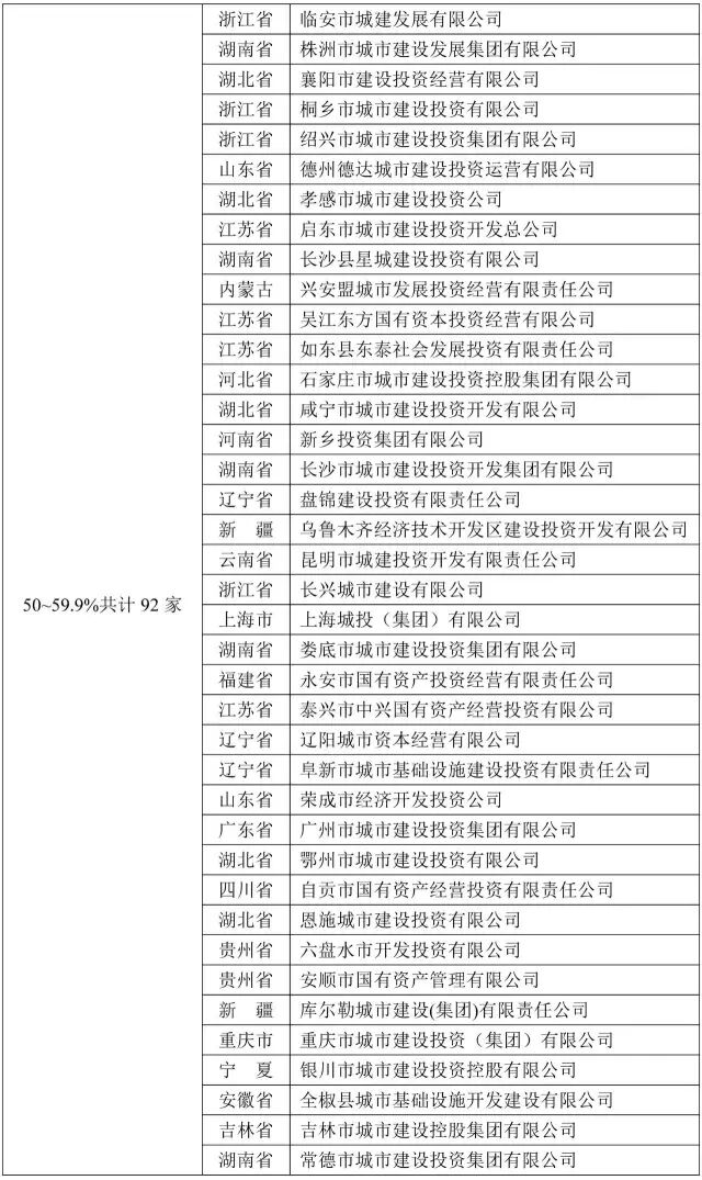
附件:2016年城投公司负债区间排名(节选负债率50%-59.9%的城投公司)



感谢这一分钟的陪伴!
成功的人每时每刻都会分享有价值的信息,传递给身边的朋友,你在他们的心目中会变得更有价值。
特别声明:本微信平台所发布的文章,除标注【原创】外均属各大媒体平台或者微信粉丝推荐,如转载时标注作者及出处,我方会一并载入,如没有特别注明,我方会默认为网络转载,如原作者见到后,认为不妥,请告知我们,我们会立即删除,并表示歉意!


