
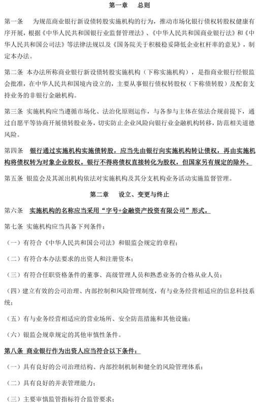
2017年8月7日,中国银监会发布《商业银行新设债转股实施机构管理办法(试行)》(征求意见稿),就商业银行新设债转股实施机构管理办法征求意见。其主要内容如下:
项目 |
具体规定 |
|
机构 界定 |
非银行金融机构,由银监会及其派出机构依法进行监管。商业银行新设债转股实施机构,是指商业银行经银监会批准,在中华人民共和国境内设立的,主要从事银行债权转股权及配套支持业务的非银行金融机构。 |
|
机构 功能 |
实施债转股。银行通过实施机构实施债转股,应当先由银行向实施机构转让债权,再由实施机构将债权转为对象企业股权。再次重申国务院2016年10月10日发布的《关于市场化银行债权转股权的指导意见》中银行不得直接将债权转为股权的规定。 |
|
机构 名称 |
采用“字号+金融资产投资有限公司”形式命名。 |
|
出资人条件 |
银行 |
银行应作为主出资人(最大股东),出资比例不低于拟设实施机构全部股本的50%,设立的实施机构要纳入并表管理。还需要满足的主要条件有: |
其他法 人机构 |
1.最近2年内无重大违法违规经营记录; |
|
不得作 为出资 人情况 |
1.公司治理结构与机制存在明显缺陷; |
|
业务 范围 |
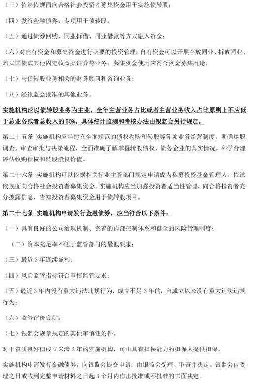
主要从事债转股及其相关配套支持业务。经银监会批准,可以经营以下部分或全部业务: |
|
业务 |
鼓励支 持条款 |
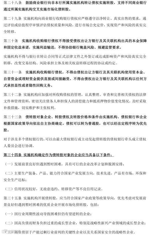
鼓励商业银行向非本行所属实施机构转让债权实施转股,支持不同商业银行通过所属实施机构交叉实施市场化债转股。 |
债转股对象企业、转股债权及转股价格和条件由实施机构、债权银行和企业根据国家政策导向依法自主协商确定。债权可以转为普通股,也可以经法定程序转为优先股。 |
||
禁止性 条款(监 管红线) |
实施机构向商业银行收购银行债权应严格遵守洁净转让、真实出售的要求,通过评估或估值程序审慎评估债权质量和风险,进行市场公允定价,实现资产和风险的真实完全转移。(强调洁净转让、真实出表、市场化运作) |
|
实施机构收购银行债权不得接受债权出让方银行及其关联机构出具的本金保障和固定收益承诺,实施利益输送,不得协助银行掩盖风险、规避监管要求 (不得签订影响资产和风险真实完全转移的抽屉协议) |
||
实施机构收购银行债权,不得由债权出让方银行及其关联机构使用资本金、自营资金或理财资金提供直接或间接融资,不得由债权出让方银行及其关联机构以任何方式承担显性或者隐性回购义务。 |
||
作为债转股对象的企业应满足的条件 |
基本 |
1.发展前景良好但遇到暂时困难,具有可行的企业改革计划和脱困安排; |
优先 |
1.因行业周期性波动导致困难但仍有望逆转的企业; |
|
禁止债转股的企业 |
1.扭亏无望、已失去生存发展前景的“僵尸企业”; |
|
那什么是债转股?为何要实行债转股?如何实施债转股?针对这三个问题,笔者围绕最新政策,全面解析债转股的背景、意义和模式。
债转股是指将银行对企业的债权转换为金融资产管理公司(AMC)对企业的股权。具体来说,银行将不良贷款转移给金融资产管理公司,金融资产管理公司将债权转换为股权。债转股后,金融资产管理公司成为企业的股东,依法行使股东权利,派员参加企业董事会、监事会,参与企业重大决策,从而带来公司治理结构的变化。具体业务流程如下图:

(一)高企的企业负债率
随着我国经济增速放缓,宏观经济结构调整,部分企业,特别是国有企业面临盈利下降、应收账款周转率低、资金链条脆弱、债务高企的困境。截至2016年9月,我国工业国企的资产负债率为61.5%,其中央企为68%,地方国企为64.3%。同时,国有企业利息保障倍数呈加速下滑趋势,目前已低至2.0左右,国有企业的偿债能力严重下降。产能过剩行业高杠杆率问题尤为突出,根据山西省七大煤炭集团公布的2016年半年报数据,焦煤集团、同煤集团、潞安集团、阳煤集团、晋煤集团、晋能集团、山煤集团分别负债2107 亿、2234 亿、1605 亿、1755 亿、1769 亿、1838 亿和677 亿,负债总额过万亿,体量相当于2015 年山西省全年GDP,总体资产负债率达80%。因此,企业端需要行之有效的途径降杠杆,减轻财务压力,让企业渡过中周期性的经营困难。
(二)亟待化解的银行不良
与企业高企的负债率相对应的是,在“去产能、去杠杆、去库存”的大背景下,商业银行的不良贷款规模正处于快速上升阶段。2016 年,全国商业银行的不良贷款比率已由2015年的1.65%上升至1.81%。而银行体系的信贷风险可能尚未完全暴露,未来随着供给侧改革的深入,银行不良率可能会进一步攀升。
综上,债转股推出的目的是:从企业端有效降低企业的杠杆率水平,减少企业的财务成本,化解企业中短期的财务困境。

从银行端来看,债转股主要是减少了银行潜在不良的规模,缓解银行监管指标压力,解决不良爆发可能引发的风险。当然,从整个债转股流程和账务处理来看,贷款转让阶段毕竟不是银行真正的价值提升,而只是会计处理带来的账面利润回升。债转股能否有效提升价值,最终还是看实施机构(如子公司)能否治理好公司,使其经营改善,从而获得价值。
(一)按实施机构划分
根据债转股实施机构不同,可以将其分为三种运作模式:
1)银行对企业的债权直接转化为银行对企业的股权;
2)银行将其对企业的债权,主要是不良债权打包出售给第三方(如金融资产管理公司),债权随之转移给第三方,再由第三方将这笔债权转化为其对企业的股权;
3)银行成立子公司,由子公司承接债权并转化为对企业股权。

国务院2016年10月10日发布的《关于市场化银行债权转股权的指导意见》明确指出银行不得直接将债权转为股权。首先,现行法令禁止银行持有企业股权。2015年修订的《商业银行法》第四十三条明确规定定商业银行在境内不得仍亊信托投资和证券经营业务,不得向非自用不动产投资或者向非银行金融机极和企业投资,但国家另有觃定的除外。其次,银行持有企业股权对资本消耗很大。《商业银行资本管理办法(试行)》第六十八条规定,商业银行被动持有的或者因政策性原因并经国务院特别批准的,对工商企业股权投资在法律规定处分期限内的风险权重为400%,商业银行对工商企业其它股权投资的风险权重为1250%。因此如果商业银行将不良资产转为股权,对资本消耗很大。
因此此次债转股只能通过以上第二或者第三种模式进行。也就是既可以通过金融资产管理公司、保险资产管理机构、国有资本投资运营公司等第三方实施机构,另外银行也可以通过设立附属资产管理类公司参与开展市场化债转股。截止2016年12月末,四大行均已公告成立债转股专营子公司,工行、建行、农行、中行拟开设的子公司名称、注册资本分别为工银资产管理有限公司(120 亿元)、建信资产管理有限公司(120亿元)、农银资产管理有限公司(100 亿元)、中国银行资产管理有理公司(100 亿元),反映出专营子公司模式受大型银行认可,或将成为主流。
(二)按主导者划分
根据债转股的主导者不同,可以将其分为政策性债转股以及市场化债转股。

根据《关于市场化银行债权转股权的指导意见》,对比1999年债转股,将本轮债转股实施细则罗列如下表:

具体操作分析(以武钢集团债转股为例):
(一)操作步骤:第一步,成立GP(一般合伙人)/LP(有限合伙人);第二步,用基金募集的钱偿还银行贷款;第三步:按照定价,基金将偿还贷款的钱转换成公司股票;第四步:基金成为公司股东,成为主动管理者;第五步:基金退出。如下图:

(二)实施主体:不直接通过银行,建行与武钢集团共同设立的武汉武钢转型发展基金,管理人为建行集团旗下具备基金管理人资格的子公司建银国际有限公司和建信资本管理有限责任公司。
(三)资金来源:GP的出资比例约1:2,武钢出资10亿元,建行出资20亿元;LP的出资比例为1:5,武钢出资15亿元,建行出资75亿元。建行与武钢集团的首期转型发展基金120亿元资金已到位,该基金共两只总规模240亿元。
(四)定价机制:债权定价:正常贷款按照1:1债股比例定价,问题贷款一般以在3-4折折扣率进行折价,再结合对应资产的抵质押状况、资产负债表估算出破产清算情况下的现金价值(由专业第三方机构负责评估)。武钢是正常贷款,建行主导的基金以1:1的企业账面价值承接债务。 股权定价:上市公司可结合市价,形成合理的估值区间后,双方进行谈判确定交易价格。9月末,武钢公布方案,武钢股份停牌价为3.17元/股,转股价就在3元左右的这个区间范围内。非上市公司也可参考同类市场价值,通过不同的估值方法互相验证,形成合理的估值区间后,双方进行谈判确定交易价格。
(五)退出机制:股权投资+回购。集团到期债务最后退出的方式主要是投资的子公司未来上市或装入主板的上市公司中,通过二级市场退出或者通过新三板、区域股权交易上市等方式退出。同时,建设银行也将设定一定的业绩条件和公司治理的要求,如不达标,将会要求其母公司按照一定的条件回购股份。

附件:《商业银行新设债转股实施机构管理办法(试行)》
(征求意见稿)全文










文章来源:常道金融;作者:阿常
感谢这一分钟的陪伴!
成功的人每时每刻都会分享有价值的信息,传递给身边的朋友,你在他们的心目中会变得更有价值。
特别声明:本微信平台所发布的文章,除标注【原创】外均属各大媒体平台或者微信粉丝推荐,如转载时标注作者及出处,我方会一并载入,如没有特别注明,我方会默认为网络转载,如原作者见到后,认为不妥,请告知我们,我们会立即删除,并表示歉意!


