
摘要:
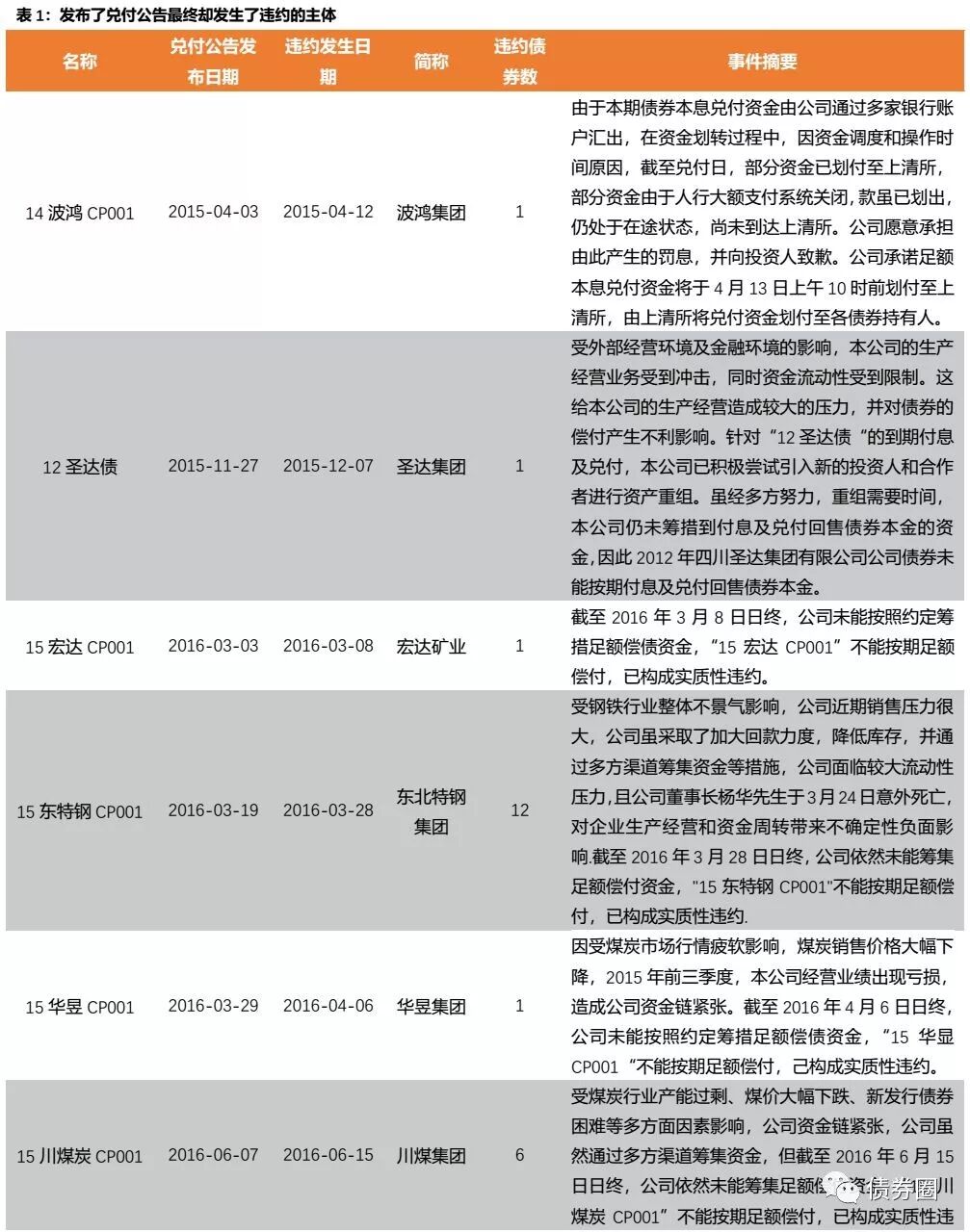
从过去的情况来看,违约前发布了相应的兑付公告,但是最终仍未能按期兑付,造成违约的事件并不少见;然而,如果公司提前发布了兑付不确定公告,则可见该主体的资金链已经十分紧张,后续走向违约的可能性很大。
对于存在违约风险的信用债,仍需关注相关主体对于当地政府的重要性,以及地方政府的潜在支持意愿和能力。
感谢这一分钟的陪伴!
成功的人每时每刻都会分享有价值的信息,传递给身边的朋友,你在他们的心目中会变得更有价值。
特别声明:本微信平台所发布的文章,除标注【原创】外均属各大媒体平台或者微信粉丝推荐,如转载时标注作者及出处,我方会一并载入,如没有特别注明,我方会默认为网络转载,如原作者见到后,认为不妥,请告知我们,我们会立即删除,并表示歉意!
