
平常看起来“养尊处优”的银行业,着实过了一个神经紧绷的2017年。
不是面临裁员、降薪、打破“铁饭碗”,而是直面中国银监会的3452张罚单!其中有1877家机构、1547名责任人员被罚,罚没金额近30亿元。
然而2018年开始,银监会就已在1月12日、19日分别开出2张大额罚单,昨日(1月27日),银监会再次开出亿级罚单:12家银行违规共计罚没2.95亿元!这似乎预示着银行业的2018将依然会神经紧绷着。
巨额罚单一个接一个
银行业监管史上,从来没有这么多银行机构在一年内吃了这么多罚单。与2016年相比,处罚机构数量增长近3倍,罚没金额超过10倍!
1月27日,银监会公告称,查处邮储银行甘肃武威文昌路支行违规票据案件,对涉案12家银行业金融机构共计罚没2.95亿元。
2016年12月末,邮储银行甘肃省分行对武威文昌路支行核查中发现,吉林蛟河农商行购买该支行理财的资金被挪用,由此暴露出该支行原行长以邮储银行武威市分行名义,违法违规套取票据资金的案件,涉案票据票面金额79亿元,非法套取挪用理财资金30亿元。

▲图片来源:银监会公告截图
而就在2017年12月,广发银行收到自银监会成立以来的“史上最大罚单”:7.22亿元!其中,没收违法所得17553.79万元,并处以3倍罚款52661.37 万元。一时业内震动。
据每日经济新闻记者调查得知,2016年12月20日,广东惠州侨兴集团下属的两家公司在“招财宝”平台发行的10亿元私募债到期无法兑付,该私募债由浙商财险公司提供保证保险,但该公司称广发银行惠州分行为其出具了兜底保函。之后10多家金融机构拿着兜底保函等协议,先后向广发银行询问并主张债权。由此暴露出广发银行惠州分行员工与侨兴集团人员内外勾结、私刻公章、违规担保案件,涉案金额约120亿元,其中银行业金融机构约100亿元,主要用于掩盖该行的巨额不良资产和经营损失。
银监会方面表示,这是一起银行内部员工与外部不法分子相互勾结、跨机构跨行业跨市场的重大案件,涉案金额巨大,牵涉机构众多,情节严重,性质恶劣,社会影响极坏,为近几年罕见。

▲图片来源:银监会公告截图
接着1月12日,据黑龙江银监局消息,中国工商银行黑龙江省辖内分支机构的54.7亿元理财产品涉嫌违规,违规案多涉及违规修改合同文本销售对公理财产品。其中,工行齐齐哈尔分行、工行大庆分行、工行黑龙江省分行营业部的违规案由还包括越权私售对公理财产品。黑龙江银监局称,按照过罚相当原则,依法对工行黑龙江省分行及所辖13家二级分行及责任人予以累计3400万元罚款。

▲图片来源:银监会公告截图
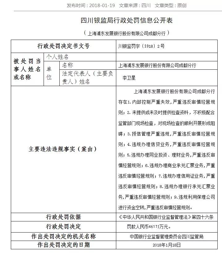
除此之外,在2018年1月19日,银监会公告了近期另一起亿级的天价罚单:浦发银行成都分行因掩盖不良贷款等问题被罚4.62亿元。
银监会官网公告显示,对浦发银行成都分行原行长、2名副行长、1名部门负责人和1名支行行长分别给予禁止终身从事银行业工作、取消高级管理人员任职资格、警告及罚款。给予成都分行原行长开除、2位原副行长分别降级和记大过处分,对195名分行中层及以下责任人员内部问责。

▲图片来源:银监会公告截图
2017有最密集的监管令,2018会有啥?
以前,几十万元的罚款对“家大业大”的银行来说无所谓,一些机构心存侥幸铤而走险。这次监管启用了没收违法所得并处以1至5倍罚款的监管条款,上亿元的罚款对年利润上百亿元的银行来说,虽然不至于破产,但也足够让其“肉疼”长记性。
这场监管风暴始于2017年一季度,刚刚履新的银监会主席郭树清在国新办发布会上对外释放出强监管的信号。
不久后,银监会的监管令一道紧接着一道,全年出台各种文件数十件,业内直呼“文件多的学习不过来”。其中,最受关注的莫过于对“违法、违规、违章”、“监管套利、空转套利、关联套利”、“不当创新、不当交易、不当激励、不当收费”等乱象的专项治理,以及十大乱象的整治,业内俗称“三三四十”。
据新华社报道,在这场大检查中,监管部门发现问题5.97万个,涉及金额17.65万亿元。这项艰苦的工作为进一步出台针对性的监管举措打好了基础。
面对“画风大变”的监管机构,有的机构心惊胆战,惴惴不安,而有的机构则表示,“心里终于踏实了,早就该这样了。”有银行人士表示,以前同行之间见面通常谈的是业绩规模,而现在谈的多是合规经营。
感受到压力的不仅是市场机构,还有监管者自身。
就本轮银行业监管来讲,其实没有出台多少新政策,大多是对以往政策措施的强调或者梳理,但却让机构感到空前压力,很大一部分原因在于,以前政策的执行力度不够。加强对一线监管执法者的问责和约束,才能保障监管政策落到实处。
2017年7月,银监会“公私分开”和“履职回避”制度出台,让监管者摆脱关系困扰,敢于动真碰硬。
要斩断利益关联,也要摆脱定位偏差。银监会公开表态,将监管重心定位于防范和处置各类金融风险,而不是做大做强银行业。
上百家银行主动缩表,同业业务、银行理财、表外业务均出现收缩,贷款增速超过资产增速……银行业治理乱象的“阻击战”初战告捷。
2018年1月5日,银监会2018年1号令《商业银行股权管理暂行办法》发布,强调“穿透式”股权管理,意味着银行业监管进入“啃硬骨头”的深水区。
随后发布的《2018年整治银行业市场乱象工作要点》,列出了8个方面22项的重点整治领域,对每一项都有详细的阐释,可以说是把过去市场机构违法违规的各种套路一网打尽。
继续拆解影子银行、清理规范金融控股公司、有序处置高风险银行业机构、深入整治各种违规金融行为……
每一项任务都不轻松,银监会的2018年,想必会更忙碌。
感谢这一分钟的陪伴!
成功的人每时每刻都会分享有价值的信息,传递给身边的朋友,你在他们的心目中会变得更有价值。
特别声明:本微信平台所发布的文章,除标注【原创】外均属各大媒体平台或者微信粉丝推荐,如转载时标注作者及出处,我方会一并载入,如没有特别注明,我方会默认为网络转载,如原作者见到后,认为不妥,请告知我们,我们会立即删除,并表示歉意!


