
往年暴雨、台风给中原河南地区、江浙沪、华南等区域的各行各业都造成了巨大的损失。多处河流超警戒水位,多个网点仓库被淹。财产损失数不胜数。



下面给大家分享一个最近的理赔案例。
理赔案例分享
由于暴雨天气,某快递物流有限公司厂房正南边山体滑坡导致厂房后面的排水沟堵塞,造成积水流入厂房内,把厂房内的快递水浸受损。该网点有投保驿站保,便立即向保险公司进行报案。


保险理赔处理流程
1、责任认定:接到报案后,保司委派公估前往现场查勘核实,现场看到,地面人有明显的水迹,地面上堆放着水湿破损的快递;可见仓库后方排水沟仍然有积水和泥土。经查该地前几日确有发布《气象台发布暴雨红色预警》,故本案符合暴雨责任。
2、查勘清点:核实受损快递的赔付明细表,共计索赔RMB5,445.24元,赔付票数为16票。服装残值按核损金额的5%核定,为RMB 258.49元
3、保险理赔金额理算:
理算金额=(核损金额-残值)×投保比例×(1-免赔率)
=(5,445.24-258.49)×100% -2,000
= 3,186.75元
火灾、洪水、台风,诸如此类的自然灾害无法避免,但我们可以提早做好预防。比如买一份驿站保。
什么是驿站保
驿站保是针对网点、分公司的综合保险,涵盖财产综合险及公众责任险两个保障。目前方案如下:
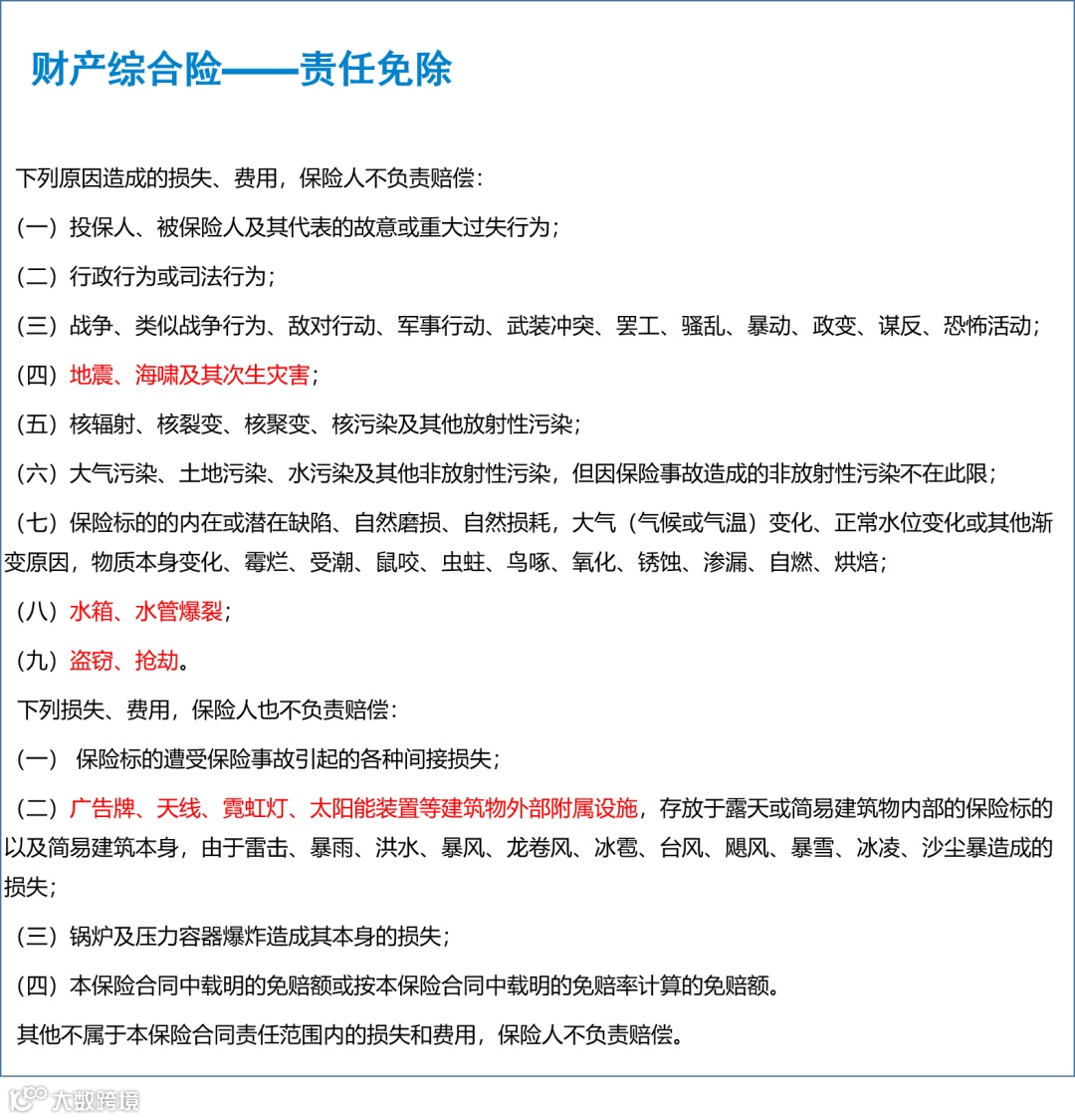
财产综合险责任范围
在保险期间内,由于下列原因造成保险标的的损失,保险人按照本保险合同的约定负责赔偿:
(一) 火灾、爆炸;
(二) 雷击、暴雨、洪水、暴风、龙卷风、冰雹、台风、飓风、暴雪、冰凌、突发性滑坡、崩塌、泥石流、地面突然下陷下沉;
(三)飞行物体及其他空中运行物体坠落。
前款原因造成的保险事故发生时,为抢救保险标的或防止灾害蔓延,采取必要的、合理的措施而造成保险标的的损失,保险人按照本保险合同的约定也负责赔偿。
被保险人拥有财产所有权的自用的供电、供水、供气设备因保险事故遭受损坏,引起停电、停水、停气以致造成保险标的直接损失,保险人按照本保险合同的约定也负责赔偿。
保险事故发生后,被保险人为防止或减少保险标的的损失所支付的必要的、合理的费用,保险人按照本保险合同的约定也负责赔偿。
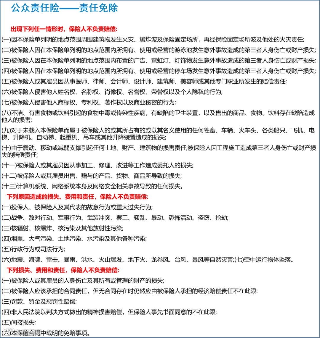
公众责任险责任范围
在保险期限内,被保险人在本保险单明细表列明的范围内,因经营业务发生意外事故,造成第三者的人身伤亡和财产损失,依法应由被保险人承担的经济赔偿责任,保险人按下列条款的规定负责赔偿。
对被保险人因上述原因而支付的诉讼费用以及事先经保险人书面同意而支付的其他费用,保险人亦负责赔偿。
责任免除及免赔额



小行提示
驿站保对于火灾、洪水、台风,诸如此类的风险事故,都能进行理赔。价格低、保障全面,还能按月投保。最低仅需60元/月!
各分公司可咨询当地省区保险对接人进行咨询,至网点管家-保险专栏中自主投保。
在风险来临前,做好防范、做好风险转移!


