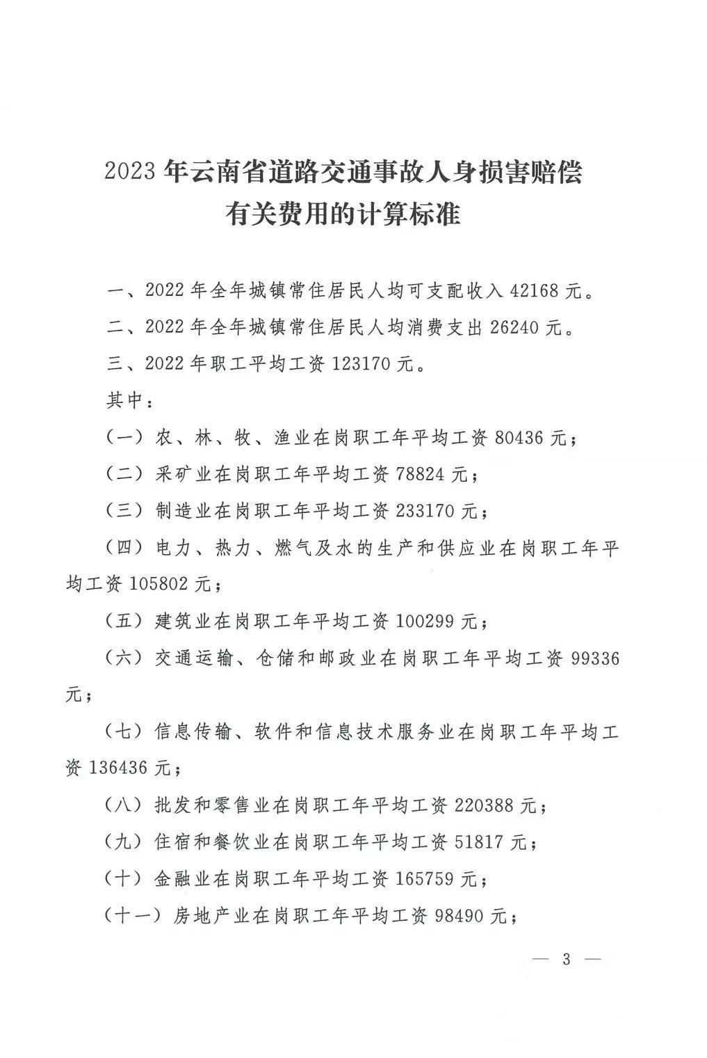
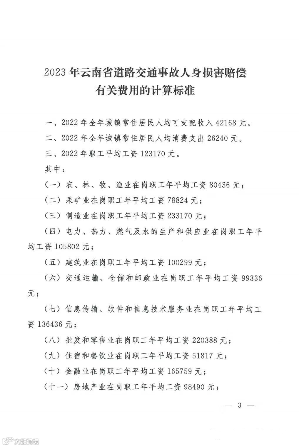
云南省交通事故人身损害赔偿相关数据:
(一)农、林、牧、渔业在岗职工年平均工资80436元;
(二)采矿业在岗职工年平均工资78824元;
(三)制造业在岗职工年平均工资233170元;
(四)电力、热力、燃气及水生产和供应业在岗职工年平均工资105802元;
(五)建筑业在岗职工年平均工资100299元;
(六)交通运输、仓储和邮政业在岗职工年平均工资99336元;
(七)信息传输、软件和信息技术服务业在岗职工年平均工资136436元;
(八)批发和零售业在岗职工年平均工资220388元;
(九)住宿和餐饮业在岗职工年平均工资51817元;
(十)金融业在岗职工年平均工资165759元;
(十一)房地产业在岗职工年平均工资98490元;
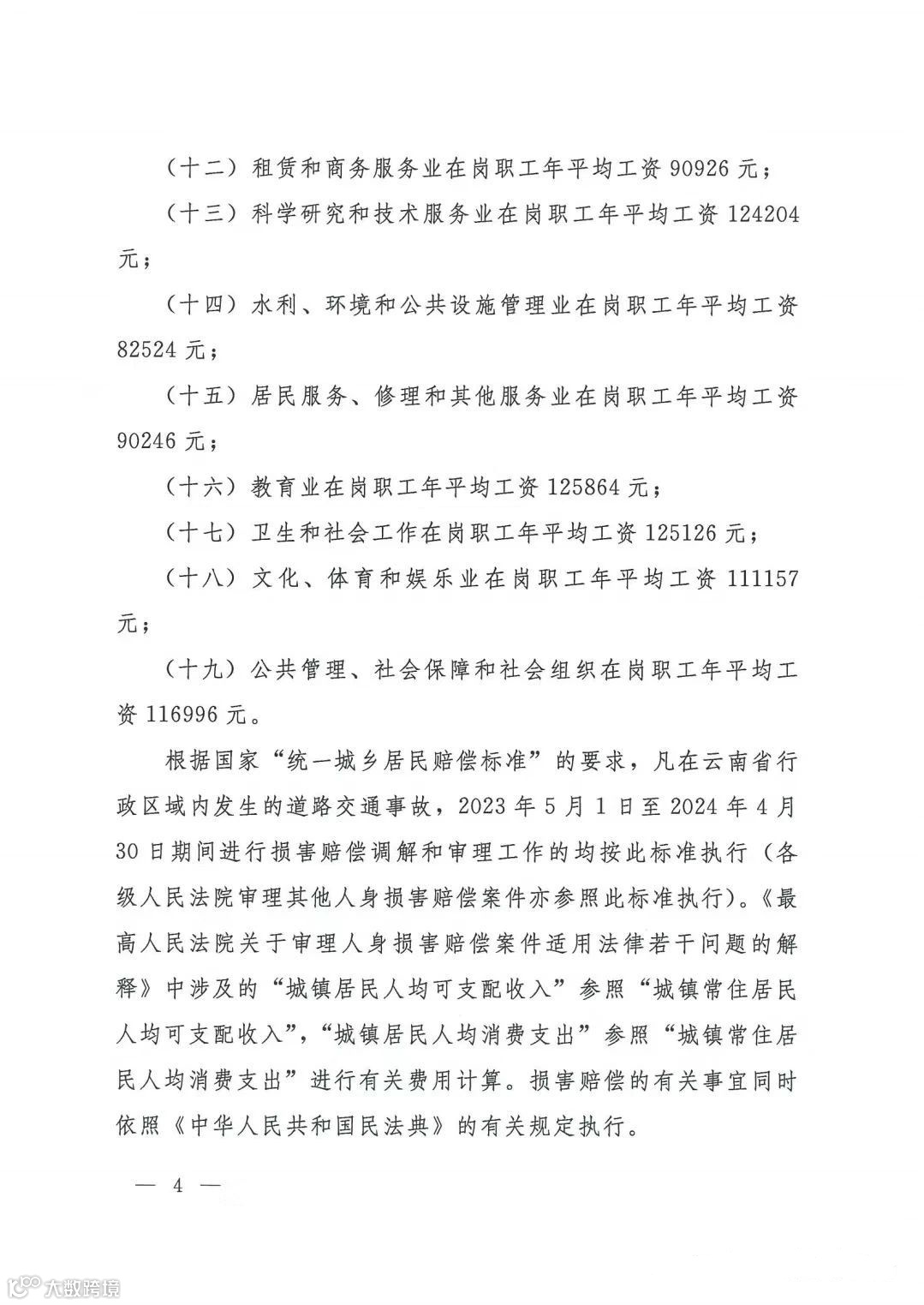
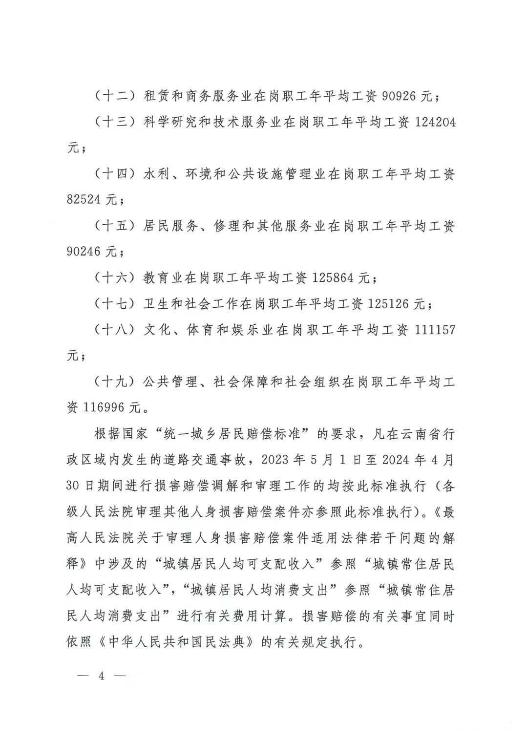
(十二)租赁和商务服务业在岗职工年平均工资90926元;
(十三)科学研究和技术服务业在岗职工年平均工资124204元;
(十四)水利、环境和公共设施管理业在岗职工年平均工资82524元;
(十五)居民服务、修理和其他服务业在岗职工年平均工资90246元;
(十六)教育业在岗职工年平均工资125864元;
(十七)卫生和社会工作在岗职工年平均工资125126元;
(十八)文化、体育和娱乐业在岗职工年平均工资111157元;
(十九)公共管理、社会保障和社会组织在岗职工年平均工资116996元。







资料来源于网络,仅供参考

