自从法国闪购网站Vente-privee.com于2001年成立以来,闪购模式开始在欧美地区逐渐流行开来,并于2008年登陆中国。目前国内外闪购玩家非常多,根据地域、文化和购物习惯的不同,不同的闪购玩法也层出不穷。

闪购(Flash sales),又称限时特卖,是以互联网为媒介的B2C特卖活动,闪购网站定期、定时、滚动推出特卖商品,这些商品来源于国内国际一线品牌、也可能来源于设计师原创品牌或中小品牌。商品一般以原价1-5折的价格供专属会员限时抢购,每次特卖持续一定时间(可能是1天甚至几小时,也可能是3-5天)不等,先到先买,限时限量,售完即止。顾客将商品加入购物车后,一般情况必须在指定时间(10分钟至几小时不等)内付款,否则商品会重新回到待销售的行列里。
这里需要注意的是:
1.定期、定时:闪购网站一般会和大量品牌商进行签约,针对每一家签约品牌商,闪购网站约定其在某一时间周期内对该品牌商品进行上架销售,该销售周期结束后,间隔一段时间供其他品牌商品销售,之后再对该品牌不同商品进行上架销售。
2.商品来源:根据闪购网站的定位不同,商品品牌可能集中于国际国内一线大牌(如唯品会)、国际国内一二线品牌(如聚美优品),或者是设计师原创品牌和设计(如美国著名闪购网站GILT旗下GILT Noir)等。
3.专属会员:一般情况下,闪购网站约定只有网站注册会员甚至是被邀请会员才能在网站上进行购物,不过随着闪购模式的不断发展,这一条件被逐渐放宽,如Gilt以前是邀请制形式进行购物,现在已经可以进行注册会员后直接购物。
另外值得一提的是,由于闪购模式中商品和品牌更新频率较高的特性,EDM营销几乎已经成为闪购电商的标配,国内外知名闪购电商大多采用EDM的方式对每日上新品和明日上新品以及各种促销活动进行EDM推送。
2000年底,闪购网站鼻祖Vente-privee创始人Jacques-Antoine Granjon和他的同事们开始在网上对季末和库存积压的商品进行销售,创立了限时特卖的概念,并与2001年创办了限时特卖网站Vente-privee。网站成立的初衷是满足供应商迅速出售多余库存的需求,并做到不损害供应商的品牌形象。2007年,Vente-privee借助融资开始在欧洲地区扩张,包括德国、西班牙、英国、意大利、比利时等,并于2011年在美国成立合资分公司。
由于闪购模式具有商品品类丰富、品牌具备一定优势和商品折扣超低等优点,迅速被传播开来。在2006年在美国成立的ideel,2007年成立的Gilt以及此后的Hauntlook、Ruelala、Zulily、Fab均为北美地区具有代表性的闪购网站。
国内闪购模式起于2008年。2008年12月,唯品会率先从Vente-privee引入限时抢购模式,并迅速发展壮大,成为中国限时抢购领域的领头羊。紧随其后,聚尚网、佳品网、聚美优品、尚品网、淘宝特卖和京东闪购等限时折扣网站如雨后春笋般兴起,分食中国限时抢购市场。
笔者认为,闪购模式兴起的主要原因归结于以下两点:
1.从消费者视角看,闪购模式所带来的品牌吸引力+价格吸引力+限时吸引力是抓住消费者心理的三大利器。闪购网站的消费者对国际一线品牌和流行品牌商品的喜爱和憧憬一直以来有增无减,而专卖店或传统电商过高的价格让他们望而却步;闪购模式低至3-5折甚至1折的价格大大拉进了他们与这些品牌商品、设计师商品甚至样品的距离,原本高高在上的价格终于开始接地气了;同时,限时吸引力使得消费者在被品牌和价格吸引的同时又为其注入了一针强心剂——不买就没了,在这种情形下的消费者冲动消费的可能性大大增加,在此基础上再辅以种种营销策略、促销手段和服务保障,进一步提升了闪购平台的最终转化率。不难看出,无论消费者最初是否具有购买动机,在闪购模式的步步利诱下,消费者内心潜在的购买欲望被一层层激发出来,最终转化为购买行为。
2.从供应商视角看,闪购模式所带来的库存周转速度+客群流量导入+品牌宣传价值解决了供应商的燃眉之急。货物卖不掉、库存积压、资金链被占用导致供应商的库存周转周期长,资金链周转也因此而日益减缓,长此以往不利于其发展。为了避免对商品造成伤害,供应商同时也希望采用专门的清货渠道进行售卖,从而在取得快速的库存周转速度、健康的现金流同时还能有效提高产品知名度,更有利于未来的新产品上市。闪购模式对供应商上述需求的解决可谓一石多鸟。
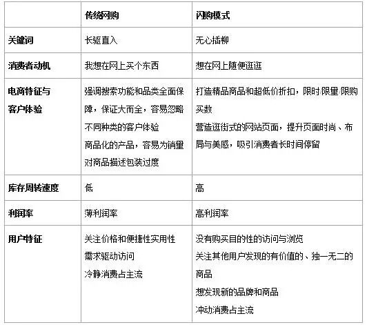
闪购模式和传统网购的主要区别在于:传统网购注重大而全,尽力满足所有消费者一站式购物需求,在商品种类和商品搜索等方面占有优势;闪购模式营造买逛式氛围,充分挖掘消费者购物心理,最终转化成购买行为。

1、市场规模
2015年,中国闪购市场将继续保持122%以上的增速,即将步入千亿规模,市场增量主要来自线下折扣与网络零售中的中高端市场。

2、主要玩家
截至2014年底,70%的市场已经被唯品会、淘宝、聚美等电商瓜分,剩余30%份额主要有天猫闪购、京东闪购、尚品网等闪购玩家。

3、打造闪购模式的核心竞争力
结合闪购兴起的两个主要原因,电商打造闪购模式的核心竞争力,需要注重以下几个方面:
(1)供应链效率:注重仓储面积提升和仓储自动化水平提高;注重最后一公里的配送;加强供应链管控力。闪购模式于品牌商和供应商而言之所以具有吸引力,很大程度上取决于闪购模式能够给其带来存货周转速度的加快;而对于消费者而言,良好的物流和配送服务又能给其带来深刻的品牌印象和认知。因此,作为重要的核心竞争力之一,提升供应链效率非常有必要。下面以Zulily和唯品会为例,阐述提升供应链效率的举措:

(2)品牌资源:注重培养买手团队、注重引流以吸引商家入驻、品牌商管理精细化运营模式的培养,注重维护品牌商之间的关系。品牌资源在很大程度上影响了能够吸引什么类型的用户和吸引多少用户,因此可以说,品牌资源直接决定用户规模并且间接决定了供应链效率。同时,品牌资源丰富与否也将对闪购电商的知名度和品牌效应产生很大的影响。通过对Gilt和唯品会的品牌资源状况的介绍,我们可以初见端倪:
(3)用户规模:注重客户粘性的提升,培养粉丝用户,打造品牌影响力。闪购模式是非常适合培养粉丝客群的模式,究其原因,主要是闪购模式具备品牌吸引力和价格优势,因此商品转化率和复购率较高,长此以往,用户对闪购电商的依赖性会逐渐增加,从而形成电商品牌认知度和较高影响力。下面以Zulily和唯品会为例,介绍其用户规模及附加属性:
(4)会员体系:建设完善的会员体系,会员权益明晰,不同等级会员应做到会员权益差异化明显,做到会员与非会员之间的特权区分,不断培养会员的积极性。会员体系的建设是增强客户粘性和打造核心客户不可或缺的手段。我们以Gilt的会员体系为案例来说明:
Gilt的会员分四档、特权多样化,且最高等级会员(Noir)享受特权比其他会员多出五种。如下表所示:

· Gilt Unlimited Shipping:会员缴纳9.99美金,可享受一个月购物免运费政策
· Exclusive Sales:会员专属商品
· Early Access to Sales:比其他用户提前下单今日特价商品
· Waitlist Priority:比其他用户早接触Waitlist中的商品
· Private Events:会员专属活动&促销
· 1H Preview of Sales:比其他用户早1小时了解今日的促销内容
其他打造闪购模式的竞争力因篇幅所限,不再赘述。
目前国内外闪购玩家非常多,根据地域、文化和购物习惯的不同,不同的闪购玩法也层出不穷。可以预见,未来国内闪购行业,无论从供应链管理、宣传手段、营销方式、用户体验、品牌品类以及选品策略上都会根据国内外电商行业发展及用户对闪购认知程度的加深而不断推陈出新。未来,国内闪购行业的运营模式究竟是越来越和国际接轨以博采众长,还是会走出属于自己的一条特色化道路,让我们拭目以待。
★本文为京东研究院原创文章,转载请注明出处

