搜索
首页
大数快讯
大数活动
服务超市
文章专题
出海平台
流量密码
出海蓝图
产业赛道
物流仓储
跨境支付
选品策略
实操手册
报告
跨企查
百科
导航
知识体系
工具箱
更多
找货源
跨境招聘
DeepSeek
首页
>
一张图看懂 京东智联云新基建超级平台解析
>
0
0
一张图看懂 京东智联云新基建超级平台解析
京东云开发者
2020-04-10
0
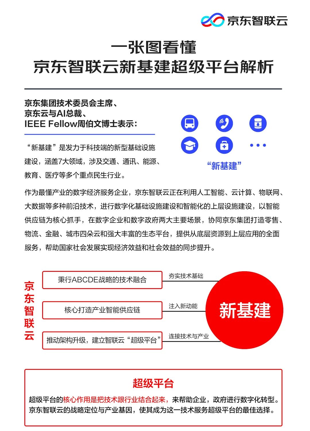
导读:结合技术与行业,助力企业与政府数字化转型
ENJOY :)
【声明】内容源于网络
0
0
京东云开发者
京东云开发者(Developer of JD Technology)是京东科技集团旗下为AI、云计算、IoT等相关领域开发者提供技术分享交流的平台。平台将发布京东产品技术信息、行业技术内容、技术活动等资讯。拥抱技术,与开发者携手预见未来!
内容
1310
粉丝
0
立即咨询
关注
京东云开发者
京东云开发者(Developer of JD Technology)是京东科技集团旗下为AI、云计算、IoT等相关领域开发者提供技术分享交流的平台。平台将发布京东产品技术信息、行业技术内容、技术活动等资讯。拥抱技术,与开发者携手预见未来!
总阅读
43
粉丝
0
内容
1.3k
立即咨询
关注