1.1、案例需求与背景
1.2、整体解决方案
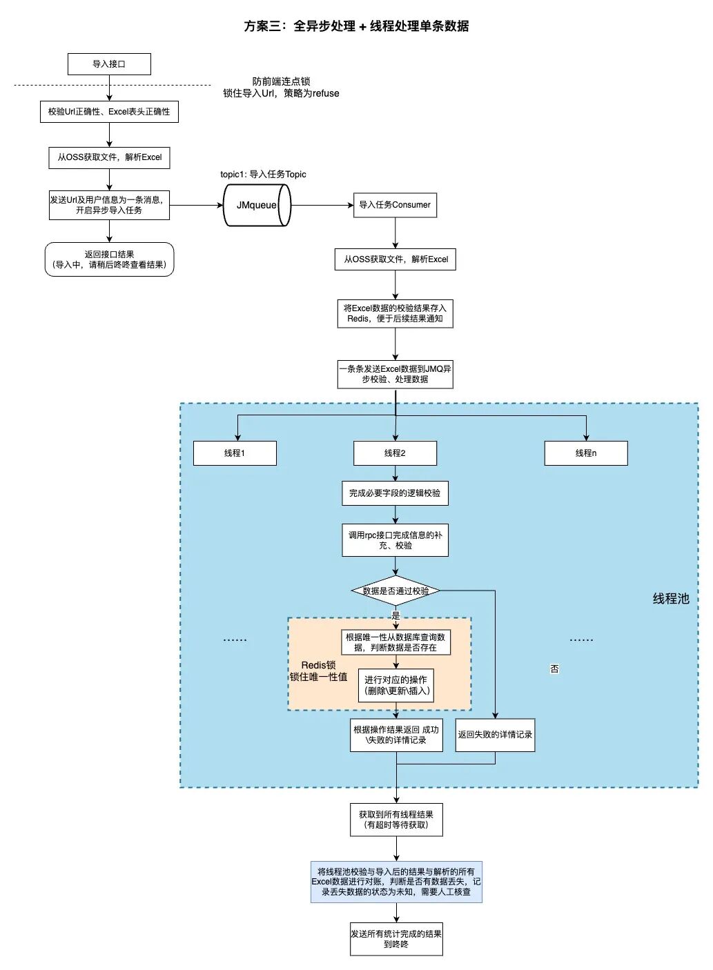
1.2.1、初始构思开发方案(同步导入)
首先想到的方案为常用的同步导入,即在一台容器的一个线程中完成Excel中数据的解析、校验、导入、发送通知消息三部分流程。
1.当数据量过大时,在单台服务器上操作时对服务器造成比较大的内存压力。
2.流程比较长,每条数据涉及多次RPC查询,总体时间很长。接口TP99会比较高 + 用户体验很差。
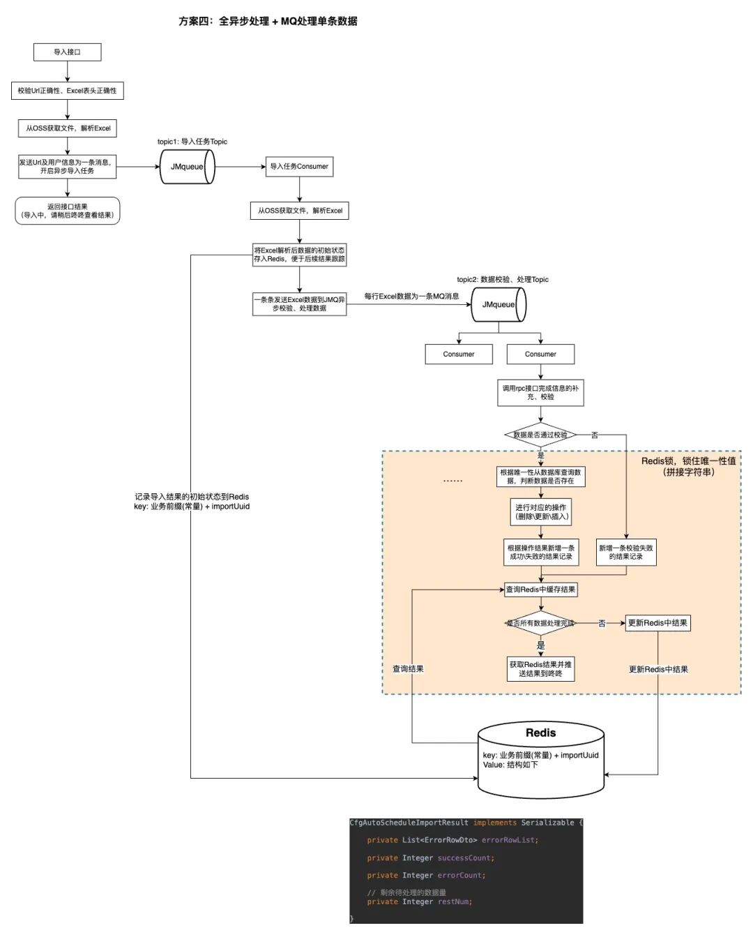
二、持续思考
2.1 中间件的合理使用
合理利用JMQ来解耦、拆分业务逻辑可以 减少单台服务器实例内存或CPU的压力、提高数据处理并发量,同时可以利用MQ的重试机制来尽可能保障对应业务的可用性。
同时,异步处理可能存在结果丢失的情况,在数据可靠性要求不高的场景可以合理舍弃这种小概率场景发生的问题(因为有重试还一直失败)。但在数据可靠性要求比较高的场景,需要有对应的对账机制 + 兜底机制来统计数据的处理情况。(如Excel导入,可以将解析完成的数据 和 最终导入的数据进行一个数据对账,如果有数据丢失或者无响应,发出告警,让定时任务 或 人工进行二次核验来确保数据可靠不丢失)
但中间件的过度使用使得服务过度依赖中间件的可靠性,问题追踪定位难度会进一步加大,需要结合实际业务场景综合权衡。
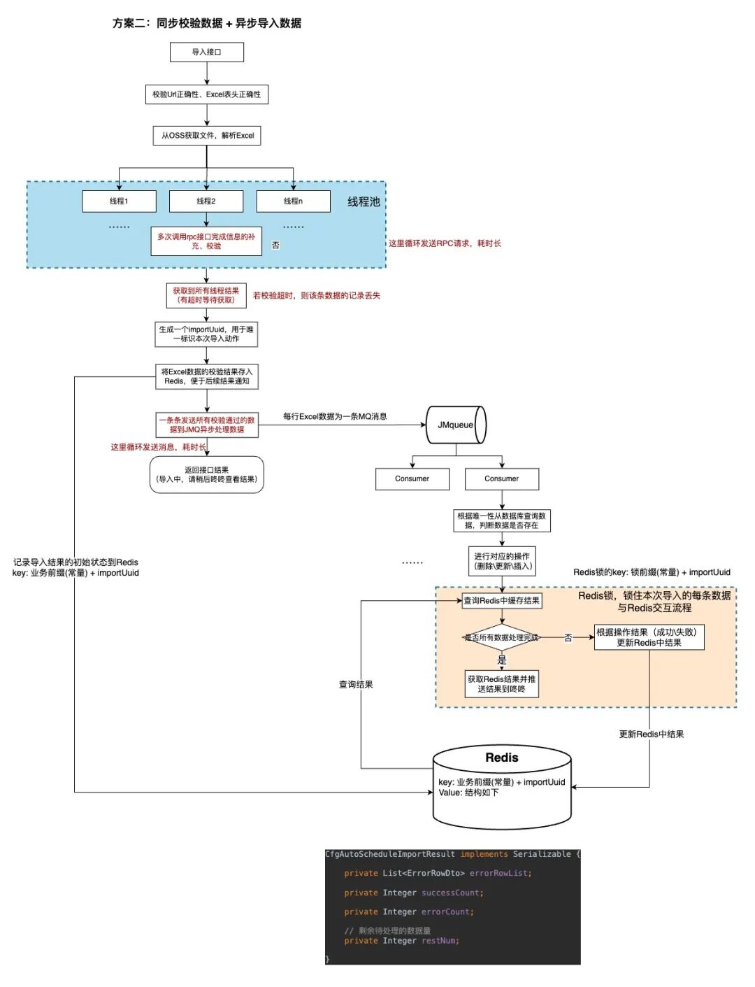
2.2 业务充分适配场景
在进行方案的技术设计时,不要只是照葫芦画瓢,要结合自己的业务场景、业务数据量、可靠性要求等场景充分考虑,借鉴其他方案的可用之处。
如本文档中方案二借鉴了之前的方案设计,但没有考虑自己的业务场景是不是与其适配,没有充分适配自己的实际业务,还可能引入新的问题。


