小伙伴们来到澳洲后,或多或少都会有给国内家人、亲友寄东西的时候~
比如潘多拉打折啦~
母亲节送给麻麻的逆天神器--月光宝盒啦~
父亲节送给粑粑的护肝片啦~
想要把这份心意快速安全地送达国内,那么请来极地快递~
包裹寄出后,24小时之内发货登机,试问澳洲境内,这么低的邮费,能做到这一点的,还有谁!有谁!谁!

当然,极地的特色,不止是快~
作为极其重视客户体验的极地快递,秉承一整套十分严谨的打包规则,力求将物品安全送达。
当然,有的时候也会用力过猛,比如这个


还有这个

包到亲妈都快认不出来~





然而,天有不测风云,人有旦夕祸福。
即使是如此的悉心呵护,也有意外发生的时候~
万一的万一,包裹破损了怎么办?包裹丢了,又怎么办?
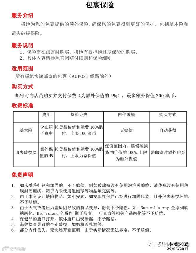
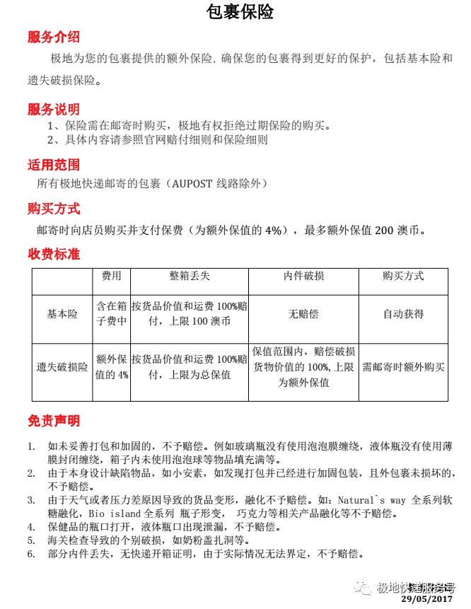
极地快递壕气冲天的Boss,贴心的为大家默默赠送了一份基本保险,只要付了邮费的包裹,都有基本险哦,都有哦~

基本险的意思呐,就是如果包裹真的真的,不翼而飞了,被外星人悄悄拿走了,那么极地会按物品价值和运费的总额,100%赔付给小伙伴哒~ 赔付上限是100澳币!(悄悄说一句,老板说过冬的衣服已经当完了,万一万一破损的话,基本险就实在赔不起啦。。。)
当然,有些时候,包裹的价值是会超过100澳币哒。这个时候,为了让小伙伴们100%安心邮寄,可以选择购买遗失破损险哦~ 价格呢就是额外保值的4%~
总保值=基础保值(100澳币,赠送)+额外保值(200澳币以下任意数值,收费为其4%)
包裹整箱丢失:获赔金额为物品+邮费总额,上限为总保值
包裹破损:获赔金额为物品总额,上限为额外保值
对的,你没看错,所有遗失破损险的丢失赔付额度,都含有极地赠送的100澳币额度~

比如小伙伴有一个价值180澳币的包裹,邮费是20澳币,含邮费的总价值为200澳币,这时候有两种方式可以选择:
一、购买额外保值为80澳币的遗失破损险,则总保值为100+80=180澳币:
需支付保险费:80 * 0.04=3.2澳币;(额外保值的4%)
包裹丢失可获赔偿:180澳币;(上限为总保值180澳币)
包裹破损可获赔偿:80澳币;(上限为额外保值80澳币)
二、购买额外保值为180澳币的遗失破损险,则总保值为100+180=280澳币:
需支付保险费:180 * 0.04=7.2澳币;(额外保值的4%)
包裹丢失可获赔偿:200澳币;(上限为总保值280澳币)
包裹破损可获赔偿:180澳币;(上限为额外保值180澳币)
当然,也可以选择额外保值为200澳币以下的任意数字。比如这个物品价值为180澳币,邮费为20澳币的包裹,您选择购买了50澳币的额外保值,总保值为100+50=150澳币,那么详情如下:
需支付保险费:50*0.04=2澳币;
包裹丢失可获赔偿:150澳币;(上限为总保值150澳币)
包裹破损可获赔偿:50澳币;(上限为额外保值50澳币)
所以,如果小伙伴们邮寄高价值物品或者易碎物品的时候,购买了遗失破损保险,那么就可以100%高枕无忧,坐等收货啦!
建议购买保险物品:潘多拉,月光宝盒,六罐奶粉,玻璃物品等。
下次去门店邮寄的时候,可以试着买个一块钱的保险,然后和店员求抱抱~ 他们一定会热情到让自己都害怕~



