
昨天凌晨,美国政府公布对华拟加税清单,涉及中国对美出口约500亿美元。
当天下午,经国务院批准,国务院关税税则委员会决定,对原产于美国的大豆、汽车、化工品等14类106项商品加征25%的关税,涉及中国自美约500亿美元的进口额。(文末附清单)
大豆、汽车、飞机……哪儿疼打哪儿,怕啥来啥……中国此番亮剑,外媒怎么看?
彭博社:大豆一招直击美国“七寸”
美国彭博社发表文章,表示中国这波清单对准美国农业心脏(Rural Heartland),直击要害。

中国对美国大豆征25%关税,直击美国七寸。
文章表示,中国对美国进口大豆加征关税,不仅有其经济意味,更将对美国政治造成影响:
“China’s response carries both economic and political weight as agricultural states are major supporting regions for Trump,” said Monica Tu, an analyst at Shanghai JC Intelligence Co. “The tariffs on U.S. imports including soybeans is China’s response that matches the scale of proposed U.S. tariffs.”
“农业州是特朗普的票仓,因此,中国此举对美国的还击不仅有其经济意味,更将对其政治产生影响。”上海汇易咨询股份有限公司的分析师Monica Tu说,“中国对包括大豆在内的美国进口商品征税,这给了美国拟对中国加征的关税规模对等的还击。”
不少媒体认为特朗普当选,农村选民起到了很大的推动作用,因此,对农产品进行反击,将对特朗普票仓造成打击(hit Trump support base)。
嗯……还记得那个自掏腰包上电视劝特朗普收手的农民小哥吗?戳视频回顾↓↓↓
在这则30秒的广告片中,一位名叫布伦特·白波的印第安那州大豆农说:
“中国是我们最大的大豆客户,这让我们十分脆弱。我的农场,以及其他许多和我一样的人的农场,会成为这场贸易战中第一个牺牲品。”
清单一出,农民表示很失望……

我住在宾州西北部农村…中国已对我们的产品加征关税,曾支持特朗普的农民会再次受伤……我告诉过我的朋友不要给特朗普投票,但他们不听。哎,太无语了……
除此之外,文章还指出,美国大豆可能并不是中国唯一的选择:
While the U.S. counts China as its biggest soybean market, the Asian country last year bought more of the oilseed from Brazil. Bloomberg reported in February that China was studying the impact of restricting soybean imports in retaliation for U.S. tariffs on washing machines and solar panels.
美国把中国当作最大的大豆市场,而中国去年从巴西进口了更多大豆。据彭博社2月报道,中国当时正在研究限制美国大豆进口,以还击美国对中国进口的洗衣机和太阳能电池板加征的关税。

“This will obviously benefit Brazilian exporters,” said Warren Patterson, a commodity strategist at Dutch bank ING Groep NV. “They will be licking their lips right now.”
荷兰银行的策略师帕特森(Warren Patterson)说:“巴西的出口商必然能得到不少好处,他们现在一定已经迫不及待了。”
路透社:清单哪家强?中国快准狠
路透社发文称,中国此番清单反应迅速(swift)且有力( forceful):
Just 11 hours after President Donald Trump’s administration proposed 25 percent tariffs on some 1,300 Chinese industrial, technology, transport and medical products, China shot back with a list of similar duties on major American imports including soybeans, planes, cars, beef and chemicals.
特朗普对1300项中国工业、技术、交通和医药加征25%的关税仅仅11小时后,中国就以对等的清单对美国包括大豆、飞机、汽车、牛肉和化学品等主要进口商品进行还击。

文章表示,如果说美国针对的是“中国制造2025”,那么中国这张针对具有代表性出口产品(signature U.S. exports)的清单确实快准狠:
Washington’s list was filled with many obscure industrial items, but China’s struck at signature U.S. exports, including soybeans, frozen beef, cotton and other agricultural commodities produced in states from Iowa to Texas that voted for Trump in the 2016 presidential election.
美国的清单包括很多无足轻重的工业品,但是中国征税的却是美国具有代表性的出口品,包括大豆、冷冻牛肉、棉花和其他农业商品。这些农产品的出产州都是艾奥瓦州、德克萨斯州等在2016年投票给特朗普的地区。
The list extends to tobacco and whiskey, both produced in states including Kentucky, home of U.S. Senate Majority Leader Mitch McConnell, like Trump a Republican.
清单中的烟草、威士忌的生产州中包括肯塔基州,这是美国参议院主要官员米奇·麦康奈尔的老家,他和特朗普一样来自共和党。
CNN:中国并不真想挑起贸易战,但不怕战
CNN发表题为《中国还击,对美国进口的飞机、汽车和大豆加征关税》的文章。

其中,文章就援引专家的话说,中国此番真正的用意是想把美方拉回谈判桌,而不是使双方陷入贸易战:
Experts said Beijing's latest announcement could be an effort to push the United States into negotiating a deal to defuse the trade spat.
中国的最新一轮还击可能是希望美方能够重回谈判桌,平息这场贸易争端。

"The true purpose is not to escalate it to a trade war, but to demonstrate no weakness," said Aidan Yao, an economist at fund management firm Axa Investment Managers.
法国盛安集团经济学家Aidan Yao表示,“中国真正的用意并非想要将摩擦升级为贸易战,只是展示自己并不软弱。”
特朗普“贸易战”后首次发推特回应!
昨天,特朗普发了他“贸易战”之后的首条推特……

“我们没有和中国打贸易战,这场战争多年前就被当时代表美国的那些愚蠢无能的人打输了。现在我们一年有5000亿美元的贸易逆差,另有3000亿美元知识产权被窃。我们不能让这一切继续!”
没打贸易战?那你这左一轮调查右一轮清单是干啥呢?

一位网友晒了张彭博社的标普500指数图说,“对,我们的确没打贸易战。”
我们的确没打贸易战。
有网友直接告诉特朗普,清醒点……我们这就是贸易战好么:
对这条推特,CNN表示,特朗普这是收敛打圆场:
President Donald Trump on Wednesday tried to tamp down economic anxieties over tariffs recently announced by China and the United States.
4月4日,特朗普总统试图平息中美关税摩擦引起的经济恐慌。
后来他还发推气呼呼地补了一句:

当你已经损失5000亿美元,你不能输啊!
CNN解读说,这5000亿美元,说的显然是被高估了的美国对华的贸易赤字:
The President was apparently referring to a deficit of $506 billion in Chinese exports to the US in 2017. Overall, however, the US trade deficit with China is closer to $337 billion when factoring in goods and services, according to figures provided by the US Bureau of Economic Analysis.
特朗普明显是指2017年美国对华的5060亿美元贸易赤字。但美国经济分析局的数据显示,包括商品和服务在内,赤字接近3370亿美元。
似乎是为了提醒特朗普一下,CNN文章指出,这当初是你自己挑起的啊……
Trump's proclamations come amid a tit-for-tat on trade restrictions that he decided to engage in.
特朗普此番言论背景是中美之间以牙还牙的贸易限制,是他自己决定卷入的。

美国商务部部长表示,两国的贸易摩擦可能会演变为谈判:
U.S. Commerce Secretary Wilbur Ross on Wednesday said he expects trade actions between the United States and China will likely lead to a negotiated deal.
美国商务部长4日表示,中美之间的贸易摩擦最终可能最终会演变为谈判。
“It wouldn’t be surprising at all if the net outcome of all this is some sort of a negotiation,” Ross told CNBC in an interview.
罗斯在CNBC的一次采访中说:“如果最终两国的贸易摩擦演变为谈判,那我将一点也不意外。”
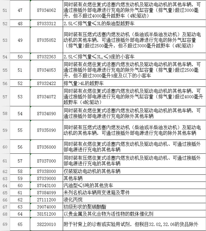
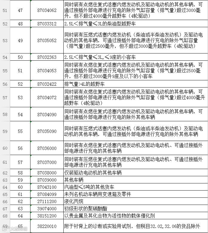
附表:对美加征关税商品清单:





编辑:李雪晴
参考CNN、路透社、彭博社、环球时报等综合报道





