
国外媒体报道
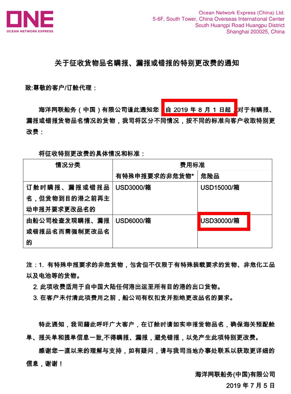
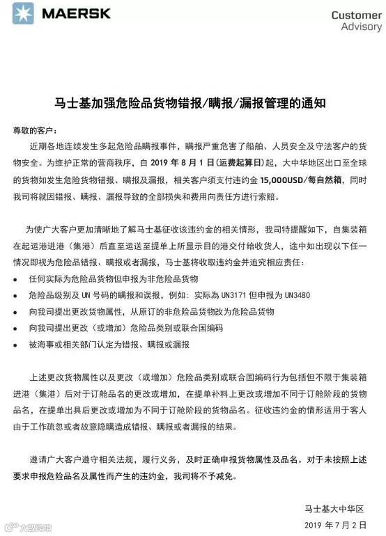
近年以来,多次发生因危险品瞒报而引发的集装箱船失火事故,从去年马士基“浩南号”到最近高丽海运“KMTC HONGKONG”集装箱船引发大火,让危险品运输再次成为业界关注的焦点。根据货物事故通知系统(CINS)数据显示,在今年发生的集装箱船事故中近25%归因于错误申报的危险品。
今年5月25日泰国东部的林查班(Laem Chabang)港口一艘停靠在A2码头名为“KMTC HONG KONG”号的货船上的集装箱发生爆炸并引发大火。危险品次氯酸钙瞒报伪报!


再次呼吁广大货主货代,遵守法律法规和行业规范,加强自律,杜绝危险品瞒报的再次发生,以共同确保人安、船安、货安。瞒报一旦被查获,涉事企业不但面临着罚款,更有可能担负刑事责任,相关货代企业一样会受到牵连。不要心存侥幸,为了眼前的些许利益带来更大的损失。
那化学品、化学危险品海运有哪些注意事项呢?而危险化学品和危险货物,你弄清楚了吗?下面大家一起来看看!
化学品海运是航运市场的重要组成部分。海运化学品也是每个航运人非常重视的一部分。那么,海运化学品又有那些注意事项呢?今天,就跟着小编一起来了解一下吧。

首先,我们先来了解一下化学品主要包括:
化学品主要有有机化学制品、无机化学制品和植物油动物脂肪大类。有机化学制品的种类主要有乙烯、二氯化乙烯、氯乙烯单体、苯乙烯单体、乙二醇、乙氰、苯、甲基特丁基醚等,占化学品海运量的46%左右;无机化学制品的种类主要有磷酸、硫酸、氢氧化钠等,占化学品海运量15%左右;植物油和动物脂肪则占化学品海运量的25%左右。
除了以上大类需由化学品船承运的货物以外,其他运量较大的化学品还有润滑油和糖浆等,润滑油的海运量每年为600万吨左右,糖浆的海运量每年则超过700万吨。
中国是一个具有发展化学品海上运输巨大潜力的航运大国,随着中国经济在世界上的崛起,我国的化学品海上运输也必将随之有一个跨时代的飞跃。下面与您一起来看一看化学品海运需要注意哪些事项?
1.了解化学品的基本属性
要想安全进行化学品国际海运,就必须对化学品的一些基本属性进行详细了解,比如说毒性、燃点、挥发性等等,并且在相关文件中特别注明,以方便操作人员进行装箱、装卸和搬运工作。
2.遵守危险品运输条例,按流程进行操作
在进行化学品运输的过程中,要特别注重相关的流程和规定。比如一些危险品,就必须遵照危险品运输的相关条例来进行操作。包装一定要稳妥,标签一定要贴。在装箱过程中,要尽量避免明火和高温,这样可以有效地防止化学品的爆炸和挥发,保障人员的安全与健康。在选择集装箱的时候,还需要对集装箱特别地检查一遍。比如说有没有裂缝,或者箱门能否关紧实等等。在进行化学品国际货运的时候要特别注意,货物一定要全部放入集装箱内,不能出现有箱门关不上或者没法密封的状况。
3.化学品海运常见问题
a.化学品海运出口需要哪些证明文件?
一般要提供MSDS,海运委托书,如果是危险品还需要提供危险品包装性能证,化工研究院鉴定报告,正常的报关资料。
b.为什么危险品和一般化学品海运出口时需提供MSDS?
MSDS是一份传递化学品危害信息的重要文件。它简要说明了一种化学品对人类健康和环境的危害性并提供安全搬运、贮存和使用该化学品的信息。美国、日本、欧盟国家等发达国家已经普遍建立并实行MSDS制度。根据这些国家的化学品管理法规,有害化学品的生产厂家在销售、运输或出口其产品时,通常要同时提供一份其产品的安全数据说明书。
目前,对于MSDS(SDS)国外要求已经扩大到几乎所有化学品,在这点上出口到发达国家的化学品现在基本都要求有MSDS(SDS)才能顺利报关。且一些国外采购商会要求提供物品的MSDS(SDS),国内有些外企或合资企业采购也会提出这方面要求。
4.化学品(不属于危险品)出口需要的资料:
a.出口前要去做份化工检测报告(货物运输条件鉴定书),以此证明这个货物不是危险品。
b.整箱——有的船是需要鉴定书的,有的船不需要。另外,必须要出一份非危保函和货MSDS,这两样是必不可少的。
c.拼箱——需要提供非危保函和货物说明(中英文品名,分子结构式,外观和用途)。
5.化学品属于危险品出口需要的资料:
a.出口前必须去做份出境危险货物运输包装使用鉴定结果单(危包证),当然MSDS也是需要的。
b.整箱——订舱前需要提供上述两样单证去申请,等船东审核。一般情况3-5天就可以知道船东接不接受
这个产品。危险品订舱应尽量提前10~14天去申请,给发货人和货代人双方一个充足的时间。
c.拼箱——订舱前也需要提供危包证和MSDS、货物的重量和体积。
而危险化学品和危险货物,你弄清楚了吗?
检验检疫部门
你这个化学品属于危险化学品,要按危化品进行监管。
船公司
你这个化学品不属于危险货物,按普通货物运输即可。
外贸企业
危险化学品和危险货物难道不是一样的吗?
这样的疑惑,相信您也曾遇过。显然,「危险化学品」、 「危险货物」属于不同的概念范畴。那么,它们要如何区分?其监管条件又有何不同呢?且看小编慢慢为您道来。
一、法规来源不同
《危险化学品安全管理条例》(国务院令第591号)第三条:危险化学品,是指具有毒害、腐蚀、爆炸、燃烧、助燃等性质,对人体、设施、环境具有危害的剧毒化学品和其它化学品。从定义中可看出,「危险化学品」适用于「化学品」。
交通部《港口危险货物安全管理规定》中规定:危险货物,是指列入国际海事组织制定的《国际海运危险货物规则》和国家标准《危险货物品名表》(GB12268),具有爆炸、易燃、毒害、感染、腐蚀、放射性等特性,容易造成人身伤亡、财产毁损或者对环境造成危害而需要特别防护的货物。
交通部《道路危险货物运输管理规定》中规定:危险货物,是指具有爆炸、易燃、毒害、感染、腐蚀等危险特性,在生产、经营、运输、储存、使用和处置中,容易造成人身伤亡、财产损毁或者环境污染而需要特别防护的物质和物品。从定义上来看,「危险货物」既适用于「化学品」,也适用于「物品」,并对所用包装有特别要求。
二、确认原则不同

危险化学品分类主要基于联合国GHS制度。我国对于危险化学品的分类主要依据GB 30000系列标准,其技术内容与联合国GHS第四修订版完全一致,强调生产、储存、流通、运输等多环节的危害性,将危险化学品分为28大项,其中物理危害16项,健康危害10项,环境危害2项。
通常情况下,列入《危险化学品目录》(2015版)或满足目录中确认原则的化学品,即被认为属于危险化学品。目前GHS制度(第六修订版)已将危险化学品扩充为29大项(新增退敏爆炸物),目前我国危险化学品确认原则依旧只包含28大项,详见表1。

危险货物的分类主要基于联合国《关于危险货物运输的建议书 规章范本》(TDG)及其衍生文件,包括《国际海运危险货物规则》、《航空危险货物安全运输技术规则》、《国际铁路运输危险货物规则》、《国际公路运输危险货物协定》和《国际内河运输危险货物协定》,其主要针对运输环节,强调短期危害性,将危险货物分为9大类,详见表2。我国危险货物的确认原则主要依据《危险货物品名表》(GB 12268-2012)和《危险货物分类和品名编号》(GB 6944-2012),其技术内容与TDG保持一致。

三、监管主体不同
在我国,针对危险化学品主要的监管部门有应急管理部、质检局、生态环境部等;而危险货物的监管部门则主要为运输环节的相关主管当局,如交通部。
1该货物属于危险物品,不属于化学物质(如汽车安全气囊等);
2该货物运输条件特殊(如高温运输);
3该货物的危险性不在危险化学品的29项危害之中(如感染性物质、放射性物质)。
当然,也同时存在很大一部分物质既属于危险化学品又属于危险货物或既不属于危险化学品又不属于危险货物。例如:


常用危险化学品标志由《常用危险化学品的分类及标志(GB 13690-92)》规定,该标准引用了《危险货物包装标志(GB 190-90)》。
标志的种类:根据常用危险化学品的危险特性和类别,设主标志16种,副标志11种。


快速判别小贴士
①根据品名、CAS号,直接判断是否属于危险化学品;
② 根据安全数据单,收集货物别名、闭杯闪点或者结合GHS分类,判定是否符合「危险化学品的定义和确定原则」;
③ 根据安全数据单第十四部分运输信息中联合国UN编号,判定是否属于危险货物;
④ 根据货物外包装是否加贴运输标签(危险化学品象形图与危险货物运输标签的显著差异,见图2、图3),判定是否属于危险货物;
⑤ 根据危险特性分类鉴定报告或货物运输条件鉴定书,判定货物是否属于危险化学品或危险货物。
2019,祝福我们所有人都能够快乐的工作,同时我们也都幸福的生活吧!

——想到南美?想到昭阳!——
商务 | 咨询合作请联系:

想到南美?想到昭阳!
想到昭阳,不止南美!



