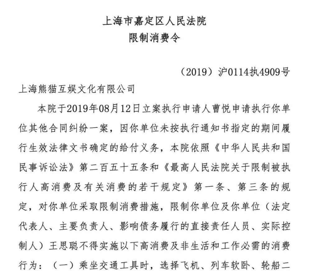
在被北京市第二中级人民法院列入被执行人名单之后,王思聪又被上海市嘉定区人民法院发布限制消费令。
11月9日,中国执行信息公开网资料显示,上海市嘉定区人民法院对王思聪担任董事长的上海熊猫互娱文化有限公司发出限制消费令。
Wang Sicong, the son of tycoon Wang Jianlin, the billionaire founder of Dalian Wanda Group Co. Ltd., has been restricted from high-end consumption following disputes involving Panda TV by a local court.

文件显示,上海市嘉定区人民法院在2019年8月12日立案执行申请人曹悦申请执行熊猫互娱其他合同纠纷一案,因熊猫互娱未按执行通知书指定的期间履行生效法律文书确定的给付义务,法院依照《中华人民共和国民事诉讼法》第二百五十五条和《最高人民法院关于限制被执行人高消费及有关消费的若干规定》第一条、第三条的规定,对公司采取限制消费措施,限制公司(法定代表人、主要负责人、影响债务履行的直接责任人员、实际控制人)王思聪不得实施高消费及非生活和工作必需的消费行为。
Issued by Shanghai Jiading District Court last month, the order came following a request by Cao Yue, an e-sports gaming host who in December last year won a lawsuit against Shanghai Panda Entertainment Co – founded by Wang – involving a 3.6 million yuan contract dispute, the document said.

王思聪。 视觉中国 资料图
据了解,上述高消费行为包括:
Under the ruling, Wang is banned from buying property, going on holiday, travelling first class on boats and trains – including high-speed rail network – staying in star-rated hotels, visiting nightclubs and playing golf. 根据“限高令”,王思聪不能买房、度假,不能乘坐轮船、列车的一等舱位,包括高铁,也不能住星级酒店、逛夜店、打高尔夫球。

王思聪曾发布宠物狗坐私人飞机的“炫富照”
值得注意的是,法院在文件中提到,如果公司(法定代表人、主要负责人、影响债务履行的直接责任人员、实际控制人)因私消费以个人财产实施前述行为的,可以向法院提出申请。如果公司因经营必需而进行前述禁止的消费活动的,应当向法院提出申请,获批准后方可进行。
Subject to approval by the district court, any of the restrictions may be lifted temporarily if deemed to be restrictive to Wang’s genuine business activities.
也就是说,限制消费令的根本目的是为了不影响公司履行债务的履行,防止以公司高管身份以公司支出高消费,影响公司还债。个人资产消费不受影响。
有网友说,私人飞机不在现有的限制高消费中,那王思聪可以乘私人飞机出行啊!可能没那么简单。
上观新闻称,根据现有案件的情况看,王思聪名下的财产可能被司法查封和冻结。
王思聪变“国民老赖”?
这一纸限制消费令,让王思聪又上了热搜。网友调侃称,这是“国民老公”变身“国民老赖”。
不过要说明的是,王思聪离“老赖”(deadbeat)还差一步。
“老赖”指的是失信被执行人(defaulter),而王思聪属于限制高消费人群,两者是不同的概念。
▌什么是老赖?
老赖,通俗来说就是欠了别人钱迟迟不肯还的人,在英语里常用deadbeat来表示。
从法律角度来说,老赖指在民商领域中的一类债务人(debtor / people legally in debt),他们拥有偿还到期债务的能力,但是基于主观或客观的原因拒不履行法院生效判决,不肯偿还全部或部分债务。
法律领域对这一类人更加正式的说法是defaulter或者people who default,即“失信被执行人”。
法院将有关人员认定为失信被执行人后,会将其信息录入最高人民法院失信被执行人名单库(defaulters list),通过该名单库统一向社会公布,并进行不良信用记录,对被执行人予以信用惩戒。
在被上海市嘉定区人民法院发布限制消费令前3天,王思聪还被北京市第二中级人民法院列入被执行人名单。
11月6日,中国执行信息公开网资料显示,北京普思投资有限公司董事长王思聪列入被执行人名单,执行法院为北京市第二中级人民法院,立案时间为2019年11月4日,执行标的约为1.51亿元。
On Monday, the Beijing No 2 Intermediate People’s Court, named the 31-year-old Wang as being personally liable in a financial dispute involving about 151 million yuan.
liable /ˈlaɪəbl/ :有责任的
北京市第二中级人民法院表示,“王思聪确有在我院作为被执行人的执行案件,于11月4日刚刚立案执行。经我院核实,暂未对王思聪本人采取限制高消费以及纳入失信被执行人名单等强制措施。”
Sources at the municipal court confirmed that the younger Wang’s case had been filed there, but noted that the indebted entrepreneur has not been formally labeled a “defaulter,” a court-ordered designation that would prohibit him from making pricy purchases, such as staying in luxury hotels or booking plane and high-speed rail tickets.

“被执行人”是指在法定的上诉期满后,或终审判决作出后,拒不履行法院判决或仲裁裁决的当事人。在法院对于民事诉讼判决原告胜诉后,被告在赔偿问题上的法定时间内未完成判决书上所规定的赔偿金额而被法院强制执行赔偿,则称该被告为本次强制执行的被执行人。
简单来说,王思聪由于未偿还或支付判决书中要求的约1.51亿,被列为被执行人,但只要主动履行还款,便不会被列入失信人名单。
相比于限制高消费,纳入失信被执行人名单的条件更高。被限制高消费的不一定被纳入失信被执行人名单,但被纳入失信被执行人名单的必须被限制高消费。一旦被纳入失信被执行人名单,受到的限制将更多。
“诚信者通行无阻,失信者寸步难行”,这是法律最终希望达到的目标和作用。
编辑:左卓
来源:新民晚报 澎湃新闻 南华早报 财新网
推 荐 阅 读
全程高能!中国女孩德国街头三种语言怒怼“港独”:一群忘恩负义的巨婴
中国日报双语新闻

↑长按关注中国最大的双语资讯公众号↑




