

野生动物养殖
wild animals farming
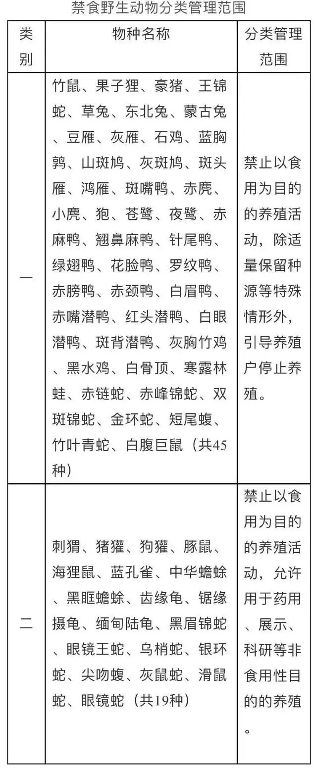
近日,国家林草局在其官网发布了《关于规范禁食野生动物分类管理范围的通知》,对64种在养且禁止食用的野生动物提出了分类管理要求,指导养殖户合法合规经营、有序有效转产转型。

Captive breeding of 45 types of wild animals, including bamboo rats, will be phased out by the end of this year, the National Forestry and Grassland Administration said.
国家林草局表示,对于竹鼠等45种野生动物,要在年底前逐步停止养殖活动。
确需适量保留种源(for the purpose of keeping the species alive)用于科学研究等非食用性目的的,要充分论证工作方案的可行性,并严格履行相关手续。
词汇讲解
这里的短语phase out表示“逐步淘汰,逐步停止”,因为phase本身就有“阶段”的意思,所以phase out强调的就是分阶段、一步一步地停止。比如:
They phased out my job in favor of a computer.
他们一步步用电脑取代了我的岗位。
这个短语的名词形式是phase-out,比如:
The project is currently in its phase-out period.
这个项目目前处于逐步收尾阶段。
Another 19 wild animals, including hedgehogs, guinea pigs, nutrias and cobras, will be allowed to be raised for species protection, scientific study, medical use and the pet industry, but stricter regulation of farming and quarantine inspections will be required.
对于刺猬、豚鼠、海狸鼠、眼镜蛇等19种野生动物,允许用于保留种源、科研、药用、宠物等非食用性目的的养殖,强化日常监督管理,严格落实防疫检疫相关要求。
今年2月24日,十三届全国人大常委会第十六次会议表决通过了《全国人民代表大会常务委员会关于全面禁止非法野生动物交易、革除滥食野生动物陋习、切实保障人民群众生命健康安全的决定》。
The decision has made it clear that all wildlife on the protection list of the existing Wild Animal Protection Law or other laws, and all terrestrial wildlife, including those artificially bred and farmed, are banned from consumption.
决定明确规定,凡野生动物保护法和其他有关法律禁止的,以及人工繁育、人工饲养的陆生野生动物,全面禁止食用。
全面禁止以食用为目的猎捕、交易、运输在野外环境自然生长繁殖的陆生野生动物(hunting, trading and transportation of wild terrestrial animals for purposes of consumption)。
对于鸽、兔等人工养殖、利用时间长、技术成熟,人民群众已广泛接受的人工饲养的动物(farm-raised animals),决定规定,列入畜禽遗传资源目录的动物,属于家畜家禽(under the category of poultry and livestock),适用畜牧法的规定。
Notes
传染病防治
prevention and control of infectious diseases
国家林草局
National Forestry and Grassland Administration
《野生动物保护法》
Wild Animal Protection Law
动物防疫
animal quarantine
公共卫生事件应急响应
public health emergency response
陆生野生动物
wild terrestrial animals
水生动物
aquatic animals
畜禽
poultry and livestock
编辑:马文英
参考来源:新华网

双语君有视频号啦!
长按二维码关注我们
↓↓↓

推 荐 阅 读



