大家好,感谢一直支持天拓四方的朋友们, 刘师傅话维修到本期已经是第八期了,每期我们的刘师傅都从百忙之中抽出时间为大家精心准备维修的分享内容,希望我们的用心您可以有所收获。今天我们接着上期继续讲一下MM4变频器的相关知识:西门子MM4变频器的触发回路。
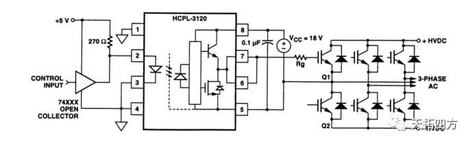
变频器的触发电路是忠诚的执行微处理器发出的控制逻辑脉冲,使IGBT按照时序要求导通。IGBT的触发极当有高电平触发时,IGBT的源极和漏极将导通;IGBT的触发极当有零电平或负电平时,源极和漏极将关断。西门子MM4变频器C尺寸的触发采用了光耦触发芯片HCNW3210。
其内部功能如下图:
在实际应用中,芯片内部驱动管以推挽方式连接,其中下管导通IGBT关断,上管导通IGBT导通,完成对IGBT的控制,因芯片内部的控制信号是以光耦的方式传递,防止了意外情况对微处理器的伤害,IGBT控制极和源极之间并联了防干扰的稳压管和阻容,见下图:

触发电路有故障可引起输出缺相,三相不平衡,甚至无输出。有时变频器会报输出故障,故障点一般在触发电源丢失,触发芯片故障等。
IGBT损坏更换时触发回路要重点检查,基本上IGBT损坏触发电路必坏。

图为:西门子MM4变频器A尺寸触发部分

图为:西门子MM4变频器D,E,尺寸触发部分

图为:西门子MM4变频器FX尺寸触发部分

图为:西门子MM4变频器FX尺寸触发部分
今天就先讲到这里,大家有好的想法和建议都可以微信留言,我们会第一时间回复您,谢谢支持!
如果您的工厂有智能制造转型升级的想法,如果您的设备有远程运维和大数据采集分析的需求,如果您对智能制造、数字化工厂、工业互联网和工业大数据应用感兴趣,有技术创新、售后疑难问题或智能制造发展知识分享的意愿,欢迎微信搜索“数网星官微”或搜索数网星公众号ID:swxpingtai关注数网星官微公众号。最前沿的智能制造应用技术,最系统的智能制造解决方案、最权威的智能制造信息解读,更多精彩请关注数网星官微,我们不见不散!
>>天拓人物专访:一位30年技术老师傅见证直流调速系统的时代变革
>>让愿景走进现实:天拓四方受邀参观“西门子数字化体验中心”
>>保护生命之源---410SMART控制系统为“生命之源”保驾护航


