近日爱学习、爱工控的天拓粉丝们多次询问了关于PLC故障及一些维修的小方法,本期我们就推出了PLC故障诊断与维护中的9点思维方式,快来看看天拓工程师是怎么说的吧!

01
PLC的故障类型有哪些?
外部设备故障
外部设备就是与PLC实际过程直接联系的各种开关、传感器、执行机构、负载等。这些设备发生故障,会直接影响PLC系统的控制功能。因此,维修PLC,首先要分清是外部设备故障,还是PLC本身故障。
系统故障
1)系统故障是影响PLC系统运行的全局性故障。
2)PLC系统故障可以分为固定性故障、偶然性故障。
3)故障发生后,可以重新启动使系统恢复正常,则就是偶然性故障。如果重新启动不能恢复,而是需要更换硬件或软件,系统才能够恢复正常,则认为是固定性故障。
硬件故障
PLC硬件故障主要指PLC系统中的模板、电路损坏而造成的故障。
软件故障
PLC软件故障包含软件错误、操作错误等。PLC软件故障一般可以通过PLC本身的自诊断测试功能或者软件来查看、检查。
PLC控制系统故障率情况是怎样的?
1)CPU与存储器故障率占5%。
2)I/O模块故障率占15%。
3)传感器及开关故障率占45%。
4)执行器故障率占30%。
5)接线等其他方面故障率占5%。
02
PLC的故障多发点有哪些?
1)继电器、接触器。
2)阀门、闸板。
3)开关、极限位置、安全保护、现场操作的一些元件或设备。
4)PLC系统中的子设备。
5)传感器、仪表。
6)电源、地线、信号线的噪声。
03
维修PLC有哪些方法总则?

表1 维修PLC的一些方法总则
04
维修PLC先后顺序是怎样的?
先动口再动手
1)维修PLC时,不要立即直接动手,而是先询问故障发生前后的情况、故障现象。
2)如果对生疏的PLC维修,应先了解其工作原理。
先清洁再维修
维修PLC时,可以打开机子,首先进行清洁PLC。
先外后内
维修PLC时,先检查外部现象与原因,如果外部正常,则然后检查PLC内部。
先无电判断后通电判断
首先在没有通电的情况下,先判断熔丝是否损坏、是否不通电就可以判断出故障点。如果不能够判断出来,则再通电检查PLC。
05
PLC系统维护与故障排除的流程是怎样的?
总体诊断
可以根据总体检查流程图找出故障点的大方向,然后逐渐细化找出具体故障。

图1 总体诊断流程
电源故障诊断
如果电源灯不亮需要对供电系统以及电源灯本身进行检查。

图2 电源故障诊断流程
运行故障诊断
电源正常,运行指示灯不亮,则说明系统可能因某种异常原因而终止正常运行。

图3 运行故障诊断流程
输入输出故障诊断
1)输入输出是PLC与外部设备进行信息交流的通道。
2)输入输出是否正常工作,除了与输入/输出单元有关外,还与连接配线、接线端子、熔断器等元件状态有关。


图4 输入输出故障诊断流程
06
查找一般PLC故障的步骤是怎样的?
PLC维修时,插好编程器,并将开关拨到RUN位置,再根据下列步骤查找:
1)如果PLC停止在某些输出被激励的位置、状态(地方),一般是处于中间状态,则查找引起下一步操作发生的信号,编程器会显示信号的ON/OFF状态。
2)如果输入信号,将编程器显示的状态与输入模块的LED指示作比较,若结果不一致,则说明需要更换输入模块。更换模块前,需要先检查I/O扩展电缆和相关连接是否正常。
3)如果输入状态与输入模块的LED指示一致,则比较发光二极管与输入装置的状态。如果两者不同,则需要测量一下输入模块。如果发现存在问题,则需要更换I/O装置、现场接线、电源等。否则,需要更换输入模块。
4)如果信号是线圈,没有输出或输出与线圈的状态不同,则需要用编程器检查输出的驱动逻辑,并检查程序清单。
5)如果信号是定时器,并停在小于999.9的非零值上,则需要更换CPU模块。
6)如果该信号控制一个计数器,则需要先检查控制复位的逻辑,再检查计数器信号。然后检查、判断相关组件是否异常,需要更换。
07
怎样维修PLC常见故障?

表2 维修PLC常见故障的方法
08
怎样根据面板上的指示灯的变化来排除PLC故障?

表3 根据面板上的指示灯的变化来排除PLC故障的方法与要点
09
维修PLC故障的方法和要点?

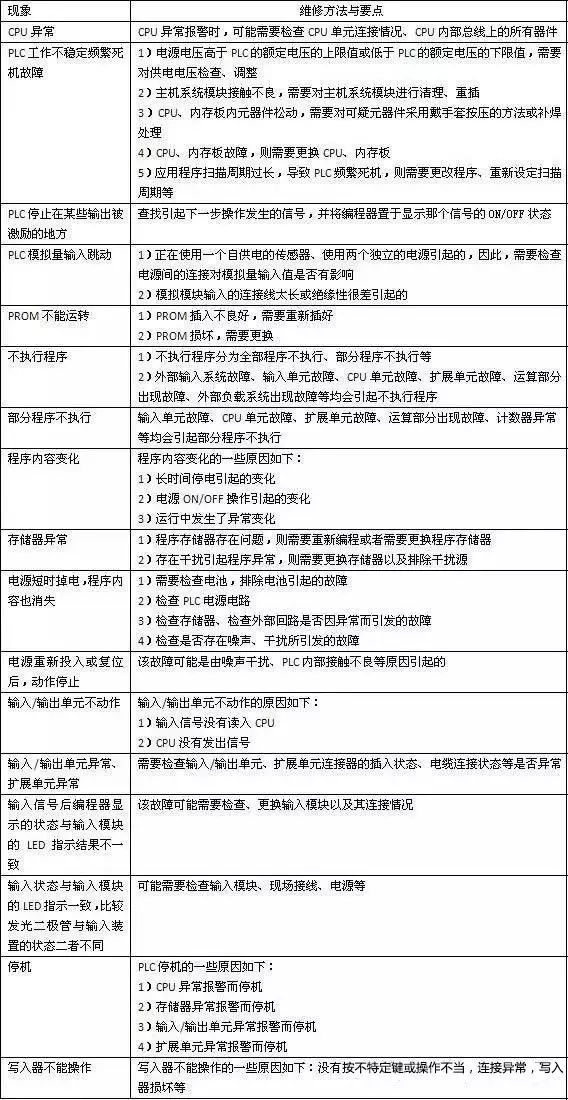
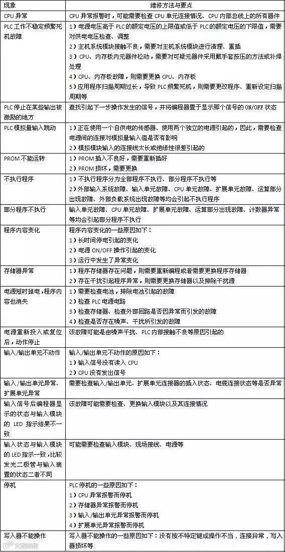
表4 维修PLC一些故障的方法与要点
今天我们就讲到这里,感谢一直关注天拓四方的朋友,大家有任何问题或者想了解哪方面的维修知识,都可以在下方留言。欢迎大家关注天拓四方公众号,同时希望大家可分享天拓公众号,邀请更多同道中人,我们一起聊聊维修那些事。
如果您的工厂有智能制造转型升级的想法,如果您的设备有远程运维和大数据采集分析的需求,如果您对智能制造、数字化工厂、工业互联网和工业大数据应用感兴趣,有技术创新、售后疑难问题或智能制造发展知识分享的意愿,欢迎微信搜索“数网星”或搜索数网星公众号ID:swxpingtai关注数网星公众号。最前沿的智能制造应用技术,最系统的智能制造解决方案、最权威的智能制造信息解读,更多精彩请关注数网星,我们不见不散!
>>天拓人物专访:一位30年技术老师傅见证直流调速系统的时代变革
>>让愿景走进现实:天拓四方受邀参观“西门子数字化体验中心”
>>保护生命之源---410SMART控制系统为“生命之源”保驾护航


