
近日,国家生态环境部发布,“十四五”时期,推进100个左右地级及以上城市开展“无废城市”建设。到2025年城市固体废物产生强度稳步下降,减污降碳协同增效作用明显,基本实现固体废物管理信息“一张网”,固体废物治理体系和治理能力得到明显提升。
“无废城市”中的“废”主要指固体废物,是指生产生活中产生的丧失原有利用价值或虽未丧失利用价值但被抛弃或者放弃的固态、半固态和置于容器中的气态物品、物质以及法律、行政法规规定纳入固体废物管理的物品、物质。按来源一般分为生活垃圾、建筑垃圾、工业固体废物、医疗废物和农业废弃物等,按危害程度又可分为危险废物和普通废物。
“无废”并非不产生固体废物,而是以新的发展理念,通过推动形成绿色发展和生活方式,持续推进固废源头减量和资源化利用,最大限度减少填埋量,将固废对环境影响降至最低的城市发展模式。

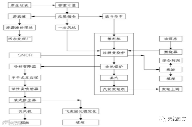
垃圾焚烧发电,是目前普遍采用的固废处理和资源化利用的有效方法,消减固废,产生的电能并网供生活生产使用,变废为宝。此法主要采用炉排炉工艺如下图所示:

生活垃圾由封闭垃圾运输车运至发电厂、过磅、卸入封闭的垃圾料坑内、经抓斗、给料斗、堆料器、焚烧炉,在焚烧炉内高温燃烧,焚烧产生的烟气将水加热并产生蒸汽,蒸汽驱动汽轮机组发电,焚烧产生的烟气经尾气处理装置净化后达标排放,焚烧产生的炉渣可作为一般废物处理,布袋除尘器处理的飞灰作为危险废物加水泥和螯合剂固化处理。
主要工艺系统包括:
u垃圾接收、储存及输送系统
u垃圾焚烧系统
u余热利用系统
u烟气净化系统
u灰渣处理系统
辅助系统包括:
ü辅助燃料系统
ü压缩空气系统
ü循环水系统
ü给排水系统
ü除盐水制备系统
ü渗滤液处理系统
ü通风及空调系统
ü调度、通讯系统

SIMATIC PCS 7
为了提升并确保各系统充分发挥作用,就需要提升各系统设备的自动化控制水平,以及企业生产管理水平。天拓四方公司作为西门子战略合作伙伴,以及多年来在自动化行业多应用场景自动化设备控制系统的经验沉淀,不断为企业客户提供了基于西门子TIA全集成自动化平台的软硬件解决方案,具有良好的与平台的数据接口,同时,利用天拓自研的数网星工业互联网平台,在设备运维、精益生产管理、能源管理等方面提供了数字化的解决方案,帮助企业实现无人化、智能化、绿色化的工艺生产及工序的超低排放,实现了绿色、科技、低碳的现代固废处理生产。
SIMATIC PCS 7无缝集成到西门子TIA全集成自动化中,适用于工业自动化所有层级中的各种产品、系统和解决方案,从企业管理级到控制级,一直到现场级,实现所有生产、过程和交叉行业的所有领域统一可定制的自动化系统。通过集成技术实现控制系统的高性能,在以下方面尤为凸显:
• 横向集成到 TIA 中 ;
• 纵向集成到层级通信中 ;
• 系统集成有工程组态工具 ;
• 集成有其它诸多功能,包括批生产过程自动化、过程安全、 能源管理、远程控制等任务 ;
• 集成有现场总线层级(驱动器、开关装置等)组件。


多年以来,天拓四方已经服务10000多家工业企业,为3000多家企业提供自动化、数字化的产品和解决方案,帮助100多家行业龙头企业实现了智能化和数字化,在工业制造领域树立了良好的口碑。
-
携手同行 共瞰未来 | 天拓四方 DI MC业务再创佳绩,荣获“義英阁分销商”称号
-
匠心打造 惠等你来 | 天拓四方新一代智能边缘计算采集器强势来袭!
-
天拓四方农业污水治理行业智慧运营服务平台入选“21年数字农业农村新技术新产模式优秀案例” -
天拓四方连续三年荣获“北京市诚信创建企业”称号
-
天拓四方获评“2020年度中国智能制造优秀供应商及优秀推荐产品”
-
天拓四方通过北京市资格认定,获批“北京市企业技术中心”
-
天拓四方收获数字孪生体联盟“数字孪生体联盟2020年度十大案例奖”
-
天拓四方受邀参加2020年度华为全球技术服务伙伴大会并荣获“最佳5G实践奖”
-
共塑未来 | 天拓四方荣获西门子白金俱乐部勋章 和“合力抗疫伙伴奖” -
喜讯,天拓四方入选第一批工业互联网平台优秀技术供应商 -
喜讯!天拓四方入选北京市第一批智能制造系统解决方案供应商推荐目录 -
天拓智领通过“工业互联网平台可信服务”认证


