5月9日,杭州市住房保障和房产管理局官网发布《关于优化调整房地产市场调控政策的通知》(简称《通知》),宣布全面取消住房限购。
Hangzhou, capital of East China's Zhejiang province, announced the scrapping of all restrictions on homebuying from Thursday.

图源:东方IC
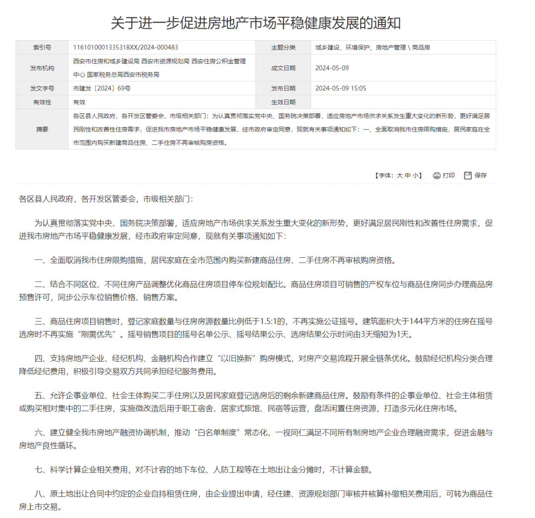
优化住宅用地供应。根据住房市场供求情况动态调整宅地供应的规模和节奏,对住房供应较大、去化速度较慢的区域,优化供地模式,促进供需平衡。
全面取消住房限购。在杭州市范围内购买住房,不再审核购房资格。
All the previous requirements posed on home purchasing qualifications will be canceled on Thursday, and non-local people who have obtained residential properties can legally apply for permanent resident status in the city, said a seven-item notice published on the official website of Hangzhou's bureau of housing security and real estate management.
The decision was made to implement the central government's work deployment, fulfill the responsibilities of the city, meet rigid and rational housing requirements, and promote the stable and healthy development of Hangzhou's property market, the notice said.
优化公证摇号销售措施。对于购房意向登记家庭数量小于或等于准售房源数量的新建商品住房项目,取消公证摇号销售要求,由开发企业自主销售。

图源:东方IC
加强住房信贷支持。购房人在所购住房城区范围内无住房的,或在所购住房城区范围内仅有一套住房且正在挂牌出售的,办理新购住房的按揭贷款时可按首套住房认定。
优化积分落户政策。在杭州市取得合法产权住房的非本市户籍人员,可申请落户。
The new policies also include scientifically making plans on housing development, optimizing land supply of the housing market, improving new home sales measures, strengthening support on home mortgages and promoting the supply of high-quality housing.

5月9日,西安市住房和城乡建设局网站发布关于进一步促进房地产市场平稳健康发展的通知:全面取消西安市住房限购措施,居民家庭在全市范围内购买新建商品住房、二手住房不再审核购房资格。

图源:西安市住房和城乡建设局网站
目前全国仍保留住房限购的省份或城市,除了北京、上海、广州、深圳四个一线城市,仅剩海南省、天津市仍处于部分放开限购的状态。
记者:王颖
来源:中国日报网 央视新闻 中国新闻网 西安市住房和城乡建设局网站
推 荐 阅 读



