近日,“无意识变胖的4个习惯”冲上热搜,引发网友广泛讨论。

爱吃汤泡饭、乱喝“咖啡”、爱喝鲜榨果汁、吃伪健康早餐……你知道吗,这些习惯可能导致你无意识变胖。
Recent discussions about "four unconscious habits that make you gain weight" have gone viral on social media platforms, sparking widespread public interest. From soup-soaked rice to misleadingly "healthy" breakfasts, experts warn that seemingly harmless routines may quietly contribute to obesity.
有些人喜欢用汤泡饭。菜汤滋味浓,是因为里面全是油和盐,泡上米饭后,被吸得干干净净,增加了油、盐和热量的摄入,常吃容易长肉。
煲的汤用来泡饭,水分含量高,就像喝粥一样,可能使人进食速度过快,不利于控制餐后血糖。
Many enjoy mixing rice with savory broths or leftover gravies. However, these liquids are often loaded with oil, salt and hidden calories. Consuming them regularly can lead to excessive calorie intake and weight gain. Additionally, broth-soaked rice—similar to porridge—promotes faster eating, disrupting blood sugar control and triggering post-meal glucose spikes.
Popular coffee drinks like coconut lattes may appear healthy, but they often conceal alarming calorie counts. For instance, a 450ml serving of a full-sugar coconut latte's calorie count is reportedly similar to roughly four bowls of rice, when using a standard measure of 116 kcal per 100g of cooked rice. These beverages frequently rely on syrups, creamers and sweetened plant-based milks, transforming coffee into a sugary indulgence.
新鲜水果被榨汁的过程,本质上属于精细化加工。
在这个过程中,水果的细胞壁会被破坏,其中的果糖、葡萄糖等被释放出来,从原本的“禁锢”状态变成自由的游离状态,这会导致一个结果——这些糖在人体内的吸收率显著提高,更容易进入人体参与代谢。
Nutrition experts caution that fruit juice—even when freshly pressed—is little more than flavored sugar water. The juicing process destroys fruit's cell walls, releasing free fructose and glucose that the body absorbs rapidly. This "liquid sugar" spikes blood glucose levels and lacks the fiber and antioxidants found in whole fruits, making it a poor choice for weight management.
Trendy breakfast staples like flaxseed toast and nut butters can be deceptive. One slice of flaxseed toast equals roughly one bowl of rice in calories, while adding a tablespoon of peanut butter increases the calorie count by almost another bowl of rice. Combined, this seemingly nutritious meal packs nearly two bowls' worth of calories—a far cry from its wholesome image.
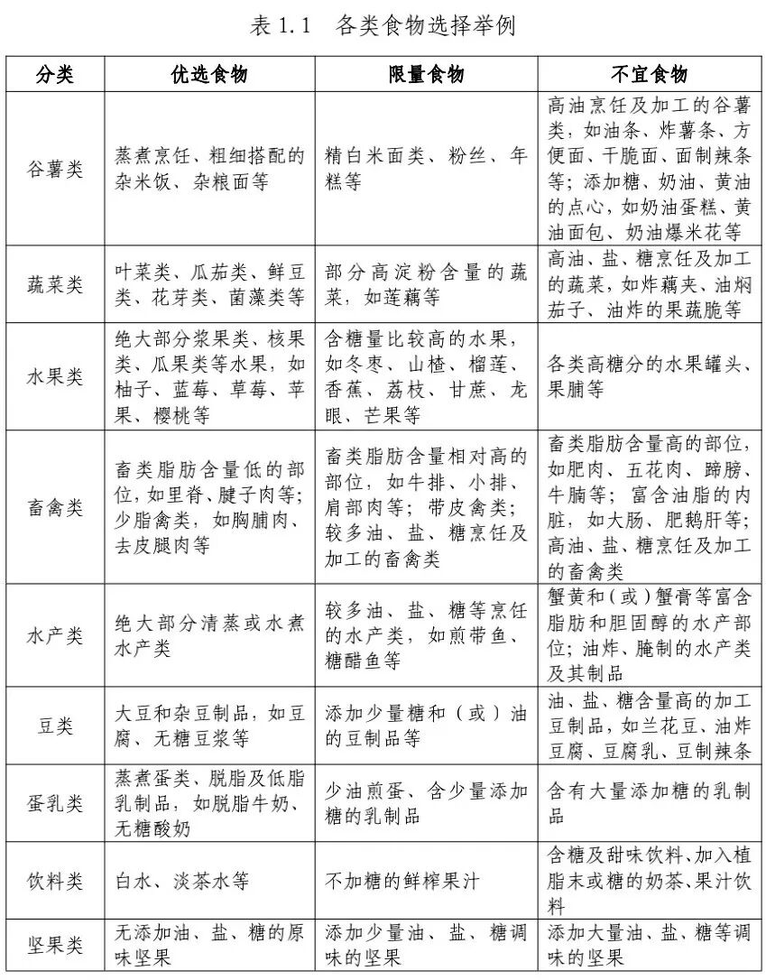
这些食物优先选
鼓励主食以全谷物为主,适当增加粗粮并减少精白米面摄入;
保障足量的新鲜蔬果摄入,但要减少高糖水果及高淀粉含量蔬菜的摄入;
优先选择脂肪含量低的食材,如瘦肉、去皮鸡胸肉、鱼虾等;
优先选择低脂或脱脂奶类。
Experts suggest to prioritize whole grains, reduce refined carbohydrates, increase fresh, low-sugar and starchless fruits and vegetables, and choose lean proteins, such as skinless poultry and fish. Low-fat or skim milk is also recommended.
科学减肥,这4件事要牢记
《成人肥胖食养指南(2024年版)》建议,三大宏量营养素的供能比分别为:脂肪20%—30%、蛋白质15%—20%、碳水化合物50%—60%,推荐早中晚三餐供能比为3:4:3。
① 定时定量规律进餐
要做到重视早餐,不漏餐,晚餐勿过晚进食,建议在17:00—19:00进食晚餐,晚餐后不宜再进食任何食物,但可以饮水。
It is essential to eat breakfast as well as not to skip or consume too late any other meals, including dinner. Experts recommend to have dinner between 5:00 pm and 7:00 pm. After dinner, it is best not to eat any more food, but you can still drink water.
② 少吃零食,少喝饮料
不论在家还是在外就餐,都应力求做到饮食有节制、科学搭配,不暴饮暴食,控制随意进食零食、喝饮料,避免夜宵。
Whether eating at home or dining out, it is important to strive for moderation and scientifically balanced meals. Avoid overeating, control snacking and drinking beverages, and steer clear of late-night snacks.
③ 进餐宜细嚼慢咽
细嚼慢咽有助于减少食物的总摄入量。放慢进食速度能增强饱腹感,减轻饥饿感。
Chewing food thoroughly and eating slowly can help reduce total food intake. Slowing down your eating pace enhances feelings of fullness and reduces hunger.
④ 适当改变进餐顺序
遵循“先吃蔬菜,再吃蛋白质类食物,最后吃碳水化合物”的进餐顺序,以控制热量摄入。
Follow a "vegetables first, then protein, then carbs" eating order to curb calorie intake.
温馨提醒:减肥要循序渐进,较为理想的减重目标应该是6个月内,减少当前体重的5%—10%,合理的减重速度为每月减2—4公斤。
编辑:李金昳
实习生:赵苑如
来源:外研社UNIPUS 新华社 央视新闻 生命时报
推 荐 阅 读



