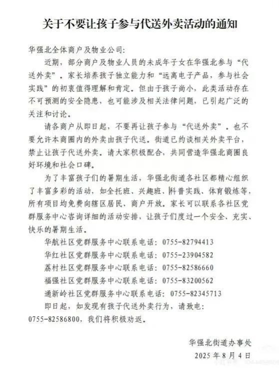
8月4日晚,网上流传着一份《关于不要让孩子参与代送外卖活动的通知》,落款为华强北街道办事处。
8月5日,记者从深圳市福田区华强北街道办事处得到证实,该通知确为街道发出,面向辖区全体商户及物业公司。
A notice urging businesses not to involve children in food delivery activities began circulating online on Monday and has since been confirmed as authentic by local authorities in Futian district, Shenzhen city, Guangdong province.

街道相关负责人介绍,除了告示上提及的、党群服务中心为居民和商户提供免费的全托班、兴趣班等服务,街道及社区图书馆还将同步延长开放时间,为孩子们提供安静、舒适的学习环境。
通知中呼吁,请各商户从即日起,不要再让孩子参与“代送外卖”,也不要允许本商圈内的外卖由孩子代送,“街道已约谈相关外卖平台,禁止让孩子代送外卖。”
The notice called on merchants to immediately stop allowing minors to work as food delivery agents or assist with deliveries within the business district. It also stated that the subdistrict office had met with relevant food delivery platforms to request a ban on the involvement of children in such tasks.
此前报道
In Shenzhen's Huaqiangbei area, some high-rise buildings use "substitute couriers" to carry food from the ground floor to offices, typically for a fee of 1–2 yuan per order. During the summer break, many of these couriers have been schoolchildren. Observers reported seeing adults receive orders from delivery riders and hand them to children, who are often familiar with the buildings due to their parents working nearby. Some riders even noted that the children were faster and more reliable than adults.
据悉,代送的“小孩哥姐”从小学生到高中生都有,代送区域都是限定的大厦。由于其父母大多在华强北片区上班,因此他们对高楼换乘比较熟悉。
有骑手表示,华强北密布着大量高层写字楼,很容易因为迷路而送餐超时,导致被罚钱。暑期“小孩哥姐”代送的确很多,他们总体还是比较靠谱的,有时甚至比成人送的还要快。

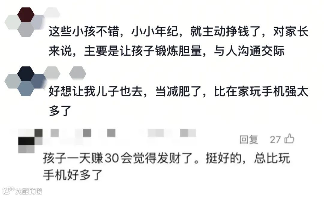
Public reactions online have been mixed. While some praised the practice as a way for children to earn money and develop social skills, others raised concerns about their safety in crowded office buildings.
律师提醒:
未成年人送餐,可能涉嫌违法
北京天驰君泰律师事务所高级合伙人郭政律师表示,在合法性方面,未成年人保护法第六十一条规定,任何组织或者个人不得招用未满十六周岁的未成年人。外卖员以支付报酬形式让未成年人代送餐,属于从事营利性劳动,有可能构成变相雇佣童工,涉嫌违法。
不过,在未成年人代送外卖的场景下,此种关系具有临时性、不稳定性,且未成年人属自愿代送外卖,自行定价,选择每单收取1-2元的费用,双方不具有人身依附性,故可能被认定为劳务对价/承揽报酬,构成合法的劳务关系或者承揽关系。
在雇主责任风险方面,若被认定构成雇佣关系(即劳务关系),外卖员需承担雇主责任,如未成年人因代送外卖发生意外事故,遭受人身损害的,外卖员需根据自身过错承担相应责任。
Guo Zheng, a lawyer at Beijing Tiantai Law Firm, warned that involving minors in food delivery could violate China's Minors Protection Law, which prohibits employing children under the age of 16. Although such arrangements may appear informal or voluntary, Guo noted that if an accident were to occur and the situation were legally viewed as an employment relationship, the adult involved could be held liable.
推 荐 阅 读



