

惊艳卡塔尔世界杯,只是中国制造产业崛起的一道缩影。
从一枚小小的绣花针,到令国民振奋的航空母舰,中国制造业经历了不断积累、不断创新的过程,通过抓住全球化机遇浪潮,借助人口红利等比较优势,中国制造在全球的影响力不断提升。
从工业产出上看,2010年以来的十多年间,全球制造业的经济增加值保持良好的增长态势,而中国制造业的比重在其中不断增加。数据显示,以中国为代表的新兴工业经济体,其市场增加值占比由2010年的20%大幅提升至2021年的43.58%,制造业产出规模优势不断巩固。
资料来源:联合国工业发展组织官网,国信证券经济研究所整理;
注:单位为万亿美元
再从产品竞争力(CIP)来看,传统分工中,老牌制造强国转移到海外的产业一般位于价值链尾部,但2000年以后,全球制造业呈现产业升级的大趋势,市场竞争愈发激烈,以中国为代表的新兴工业经济体竞争力大幅提升,在全球制造业中发挥越来越重要的作用。
以中国为例,其CIP由1990年的0.08 上升至2020年的0.37,位于世界第二,产业结构也逐渐丰富,在光伏、通讯等领域更是拥有领先于世界的先进技术。
资料来源:联合国工业发展组织官网,国信证券经济研究所整理
总体产业规模及竞争力不断提升的背后,是对产业质量和效益的更高追求,制造业转型升级于是成为必选项。
2015年,国务院发布《中国制造2025》规划,制定了我国实施制造强国战略第一个十年的行动纲领,迈出了向高端制造的重要一步。自此之后,我国产业结构加速升级,总体由劳动密集、低附加值的轻工制造转向高技术高投资的高端制造,人口红利逐渐变成工程师红利,高效率优势逐渐替代传统的低成本优势。
到如今,高端制造更是被放在发展核心位置,2035远景目标强调坚持创新驱动发展,实施制造强国战略,将产业链关键环节留在国内,培育龙头企业、小巨人企业等。此后,政府又提出“专精特新”概念,着力破解核心技术解决卡脖子难题。
在此背景下,高端制造业凭借较强的竞争力优势、良好的盈利水平表现,成为最有可能孕育出高成长个股的板块之一。
从市场指数表现来看,中证高端制造主题指数自2016年成立以来,累计涨幅达到27.78%,超过同期沪深300的22.41%,大幅超过中证500及创业板指的6.64%、13.7%。
数据来源:wind,统计区间:2016.5.11-2022.11.24
相较于传统制造业,当下正经历“智造”升级的高端制造行业,具有高技术含量、高信息密度、高附加值、高资本投入等“硬科技”特征,是国家核心竞争力的重要组成,有望继续成为下阶段的牛市引擎板块。
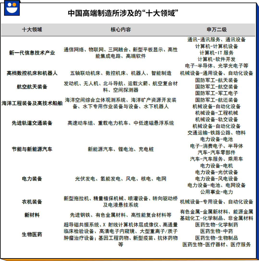
其实,高端制造产业的构成较为复杂,既有依托于技术升级的传统制造业,也有伴随着第三次工业革命出现的智能制造等产业。按照《中国制造2025》所划分的“十大领域”,主要包括信息技术、高档机床、航空航天、新能源新材料等。
资料来源:《中国制造业重点领域技术创新绿皮书》,国信证券研究所整理
对于投资者而言,高端制造领域无疑具备较高的投资价值,但由于其细分行业众多,如何把握其中的关键环节投资机会,不妨听取专业人士的意见。
12月13日,中欧基金基金经理李帅做客中欧直播间,与你一起聊聊对中欧高端制造的看法,点击下方预约直播,还有好礼等你拿哦~
在【中欧基金】后台回复关键词“高端制造”
1000个手气红包等你来抢!
活动时间:12月12日17:00-24:00
滑动查看完整风险提示


