最近,大学生掏鸟窝
非法买卖16只燕隼被判刑10年半
闹得沸沸扬扬。遵照现行法律的判决却引起了非议。
对此,我想说,这个案子不算啥!
还有一个案子,更牛啊!
鸟贩子涉案的有至少42只猎隼和苍鹰!(都是国家二级重点保护野生动物)
可却仅仅被判了1年两个月!!!
因为理由是他贩卖的只有1只松雀鹰!!!
你看到这里,你服不服!!!
是否有神秘力量的操控?
下面我们就看看这个逆天的神秘案件的视频吧!
央视记者说的明明白白
清清楚楚
在天津市南开区咸阳路汾水道彩霞里社区
现场查处的是42只猎隼和苍鹰!
42只猎隼和苍鹰!

这是大鸟贩子——"淘气"在微信朋友圈的销售猛禽信息
可以说明他的猛禽,都是用来贩卖的
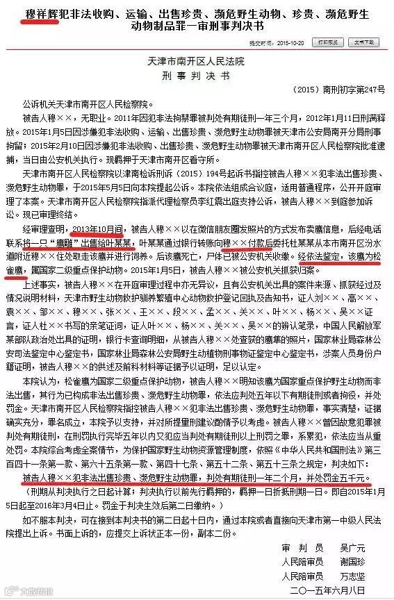
"淘气"原名穆祥辉
是活跃在网络上,算是华北地区最大的贩子之一。
天津市南开区咸阳路汾水道彩霞里社区里
42只
苍鹰和猎隼
现场运走到救护中心的数量有39只
(因生存环境差,猛禽死亡3只!)

当时罚没的大多数猛禽都被穆祥辉用线缝住了眼睛。
2014年10月13日,天津警察就穆祥辉一案的执法现场
穆祥辉家中非法买卖和藏匿猛禽的现场

被缝上眼睛的鹰

救护人员给它们剪开缝死眼睛的线

北京专家检查猛禽的眼睛,给眼睛涂眼药膏

存活的39只猛禽得到了救助(3只已死)

天津市森林公安到现场拍摄了视频,同时也作为了司法鉴定的依据。后来由于天津野生动物救护中心的条件有限,将38只猛禽移交给了北京野生动物救护中心。

最后是在11月15日,在野鸭湖放飞了存活下来的25只
解救了42只最后只有25只重返蓝天!
那死去的17只猛禽不服啊!
但是不服又能如何!
因为有人给我们见证了奇迹!
当场查出的42只猎隼、苍鹰!变成了1只!
奇迹就这样发生了!
42只猎隼苍鹰的事实
是怎样变成1只松雀鹰的?
难道是中央新闻说的是假话?
还是有其他猫腻?
由于天津南开分局的办案警员不接听电话
无法了解到此案的最新情况
如果你爱鸟,如果你爱生命,如果你想为中国法律呐喊
请您来转发,
希望有人可以告诉我们
如何才能有法可依?违法必究?
让我们一起呼吁最高人民法院,最高人民检察院,天津市的公检法彻查此事!
给42只猎隼和苍鹰一个交代!
必须按照《刑法》第三百四十一条的规定:“非法猎捕、杀害国家重点保护的珍贵、濒危野生动物的,或者非法收购、运输、出售国家重点保护的珍贵、濒危野生动物及其制品的,处五年以下有期徒刑或者拘役,并处罚金;情节严重的,处五年以上十年以下有期徒刑,并处罚金;情节特别严重的,处十年以上有期徒刑,并处罚金或者没收财产。”判处。
10只猎隼或者8只苍鹰就属于“情节特别严重”,最起码要判10年以上!
最终救助站接收的39只鉴定结果为:猎隼9只,苍鹰28只,游隼2只。那么量刑标准是可以达到40年左右的!!!
以下有关媒体报道可以让你们了解真相:
残忍!鸟贩缝死鹰眼 天津解救39只珍稀猛禽:
http://news.enorth.com.cn/system/2014/10/13/012200190.shtml
京津携手 猛禽重返蓝天:
http://bj.people.com.cn/n/2014/1117/c82847-22924898.html
媒体联系:可拨打全国护鸟热线13366530876,微信同此号。
让候鸟飞公益基金是全国第一家以野生鸟类及其栖息地保护主题的专项基金,由知名媒体人邓飞发起,并于2012年11月在中华社会救助基金会下正式设立,旨在保护中国野生鸟类栖息地的完全和完整,通过搭建中国护鸟网络和公众护鸟响应中心,对正在发生的伤害问题进行调查与干预,协助促进立法,完善执法。
官方微信:让候鸟飞(ranghouniaofei)(扫大二维码)
官方网站:www.free.ngo.cn
官方微博:@让候鸟飞
护鸟热线:13366530876


如果您想和我们一起保护鸟类和生态,欢迎扫小码。
让候鸟飞长期招募各类志愿者,不限年龄、性别、专业和地区。

