关注我们,了解更多危险品资讯
出口烟花爆竹危险等级分类方法解读
PART ONE
出口烟花爆竹危险
等级分类意义
烟花爆竹属于联合国规定的1类危险货物,其储存、运输存在较大安全风险。根据货物危险等级类别分类管理,选择正确、适用的包装及标志,是货物储存、运输、使用安全的重要保障。
对于危险货物高危低报、多危少报、涉危不报等逃避安全监管的违法行为海关将予以严厉打击。
为进一步提高出口烟花爆竹运输安全意识,本文结合海关监管要求解读《出口烟花爆竹危险等级分类方法》(SN/T 1727-2006),与您一起了解出口烟花爆竹危险等级分类意义、危险等级分类概述、危险等级分类试验方法及结果判定等方面知识。
PART TWO
出口烟花爆竹危险
等级分类概述
术语解释
1
项别:爆炸品按其危险性大小分类的各项,目前国际上分为1.1,1.2,1.3,1.4,1.5,1.6项。
2
配装组:两种或两种以上的物质或制品放在一起贮存或运输,不会增加发生偶然事故的概率,对于相同的运输量也不会增加这种偶然事故危害的程度,则可把这些货物定为同一配装组。烟花爆竹被划入G和S两个配装组。除非通过试验将产品划入1.4S,所有烟花爆竹产品都属于G配装组。
3
整体爆炸:全部物质或制品实际上同时发生的爆炸。
分类原则
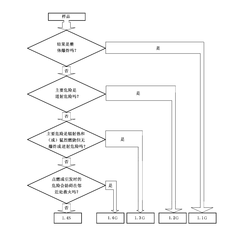
通过危险等级分类试验,烟花爆竹按其爆炸危险性,由高至低,划入以下四项:
a
1.1项:有整体爆炸危险的产品(整体爆炸是指实际上瞬间影响到几乎全部载荷的爆炸)。
b
1.2项:有迸射危险,但无整体爆炸危险的产品。
c
1.3项:有燃烧危险并兼有局部爆炸危险、局部迸射危险之一或兼具有这两种危险,但无整体爆炸危险产品。
d
1.4项:不呈现重大危险的产品,包括:
——运输中一旦点燃或引发时仅出现小危险的产品。其影响主要限于包件本身,并预计射出的碎片不大,射程也不远。外部火烧不会引起包件几乎全部内装物的瞬间爆炸。
——列入配装组S的条件是,其包装或设计能使偶然引起的任何危险效应局限于包件内,除非包件被烧损;在包件被烧损的情况下,所有爆炸或迸射效应也有限不会对在包件紧邻处救火或采取其他应急措施造成重大妨碍。
总结如下:
注:由于配装组S的标准是一种以实验为依据的标准,因此划入这个配装组,必须经过划入1.4项所需的试验。
烟花爆竹运输标签
PART THREE
出口烟花爆竹危险等级
分类试验方法及结果判定
►►►
试验流程详解
试验一、 单个包件试验
● 适用于单个包件,用于确定其内装物是否整体爆炸。
将包装件放在地面上的一块钢验证板上。
用适当的封隔材料将样品包围,对于不超 过0.15m³的包装件包围厚度为0.5米,超过0.15m³的为1.0米。
引发物质或物品并作下列观察:热效应、迸射效应、爆轰、爆燃或包装件全部内装物爆炸的迹象。在引发后应遵守试验机构规定的一段安全等候时间。试验应进行三次,除非未到三次即出现决定性结果。
整体爆炸表示产品可考虑划入1.1项。这种情况的迹象包括:试验现场出现一个坑、包装件下面的验证板损坏、测量到冲击波、封隔材料分裂和四散。
如果产品被列入1.1项,就不需要另外再做试验;否则应进行试验二。
试验二、 堆垛试验
● 用于确定爆炸是否从一个包件传播到另一个包件。
将不少于2个且总体积不小于0.15m³的试样,按运输时的方式堆放在验证板上,连接引燃装置。
用适当的封隔材料将样品包围。
引发产品并作下列观察:热效应、迸射效应、爆轰、爆燃或包装件全部内装物爆炸的迹象。在引发后应遵守试验机构规定的一段安全等候时间。试验应进行三次,除非未到三次即出现决定性结果。
如果在试验二中,一个以上包装件或无包装物品的内装物实际上瞬时爆炸,则产品应划入 1.1项。
如果产品被列入1.1项,就不需要另外再做试验;否则应进行类型三的试验。
整体爆炸图
试验三、 外部火烧(篝火)试验
● 用于确定当包件在外部火烧的情况下是否发生整体爆炸、是否发生有危险的迸射、辐射热和/(或)猛烈燃烧或其他危险效应的危险。
抽取包装体积不少于0.15m³试样(不少于3个)。
将试样紧靠放在支架上,放置方向应使迸射物最大可能地打到验证屏上,燃料在支架下的堆放方式应使火焰能够包围试样。
在试样周围的三面4米处竖立验证屏,点燃燃料,观察记录爆炸迹象、迸射物及热效应。
如果发生整体爆炸,产品即被划入1.1项。
如果没有发生整体爆炸但出现任何验证屏穿孔、指定质量抛射物抛射距离超过表1所示20J抛射物距离,产品即被划入1.2项。
如果没有发生需要把产品划入1.1项或1.2项的情况,但出现一个火球或火舌伸到任何验证屏之外、迸射出来的燃烧物被抛射到距离包装件边缘15米以外、燃烧时间小于表2所示1.3列的时间、喷射火焰的热通量与燃烧火焰的热通量之差超过表2所示1.3列的热通量值,产品即被划入1.3项。
如果没有发生需要把产品划入1.1项、1.2项或1.3项的情况,但出现一个火球或火舌延伸到火焰1米以外、迸射出来的燃烧物被抛射到距离包装件边缘5米以外、任何验证屏有大于4毫米深的凹痕、抛射物抛射距离超过表1所示8J抛射物的距离,产品即被划入1.4项兼容组S以外的一个兼容组。
判定流程图
豁免程序:
1
如果认为产品的危险性不会产生整体爆炸,试验一和试验二可以免做。
2
如果包件只装一个产品时,试验一可以免做。
3
如果在试验一的每次试验中都是下列情况,试验二可以免做。
——包件外部没有因内部爆炸和(或)着火而受到损坏;
——包件内装物没有爆炸,或者爆炸非常微弱,以致可以排除在试验二中爆炸效应会从一个包件传播到另一个包件。
4
如果在试验二中,堆垛的几乎全部内装物实际上瞬间爆炸,试验三可以免做。在这种情况下,产品即划入1.1项。
PART FOUR
不合格案例与海关提醒
不合格案例
案例一
某关在对一批烟花爆竹实施查验时,发现该批烟花爆竹所用外包装纸箱上印刷的危险运输分类为1.4S,按照联合国《关于危险货物运输的建议书 规章范本》烟花爆竹默认分类表规定,该部分货物危险类别应为1.4G,该批货物属“高危低报”。该关判定该批货物不合格,不准出口。
案例二
某海关对一批申报运输危险类别为1.4G(联合国编号0336)的烟花爆竹实施检验时,发现货物运输危险等级分类存疑,经取样送海关技术中心检测,结果显示该批烟花爆竹实际危险类别为1.3G(联合国编号为0335),属“高危低报”。该关判定该批货物不合格,不准出口。
海关提醒
1
烟花爆竹不同于一般出口商品,属于易燃易爆危险品,烟花爆竹运输有着严格的法律法规要求。
2
各进出口企业应当标注真实、准确的运输危险等级,错误标注运输危险等级特别是高危低报运输危险等级的出口烟花爆竹,由于缺乏相应的安全防护措施,将会带来极大的安全隐患,严重威胁人民群众的生命财产安全。
3
对于非法出口烟花爆竹等危险品的行为,海关将予以严厉打击。
4
目前,美国为全球最大烟花爆竹进口国。美国联邦法规27 CFR Part 555中将联合国编号为0335(即运输危险等级为1.3G)的烟花爆竹产品定为专业燃放烟花爆竹,这种将烟花爆竹消费、燃放类别和运输级别直接挂钩的方式,导致联合国编号为0335的烟花爆竹产品不能在美国消费类市场销售。

往 期 回 顾
免责声明:本文数据内容仅供阅读参考,具体以相应法规及当地行政机关判定为结果。如有动态调整具体以国内外主管机构官方解释、发布为准。文章图文来源12360海关热线,如涉及侵权或对版权有所疑问,请邮件联系admin@mbs-gz.com。我们会尽快删除处理,感谢!
期待您来订舱
--END--

化危为安,保舱护航,危品安全顾问服务商
星夜兼程
无远弗届
厚德载物
转危为安

点分享

点收藏

点点赞

点在看

