关注我们牛年牛气冲天,学习不迷路
近年来,日常消费类产品进入新能源时代,包括新能源锂离子动力电池在内的电子产品越来越多地应用到各行各业,锂离子电池性能和安全性问题对于企业和消费者来说都是重要的考虑因素。
日前IATA发布IATA DGR-62版的航空运输规则的更新通告及2021年的规则变化,对各类危险品包括锂电池在内的相关空运规则作出了修订。
目前主要国外市场对锂电池有什么认证要求?有什么前置性要求呢?先让我们一起来听听专家怎么说。
点击观看视频
特别规定A88的空运批准(未进行UN38.3测试的原型或小批量产量的锂电池),以及特别规定A99空运批准(净重超过35公斤的锂电池组),除要求有原产地国家批准外,还要求有空运承运人(航空公司)所在国的批准,扩大了所涉及的批准政府的范围;
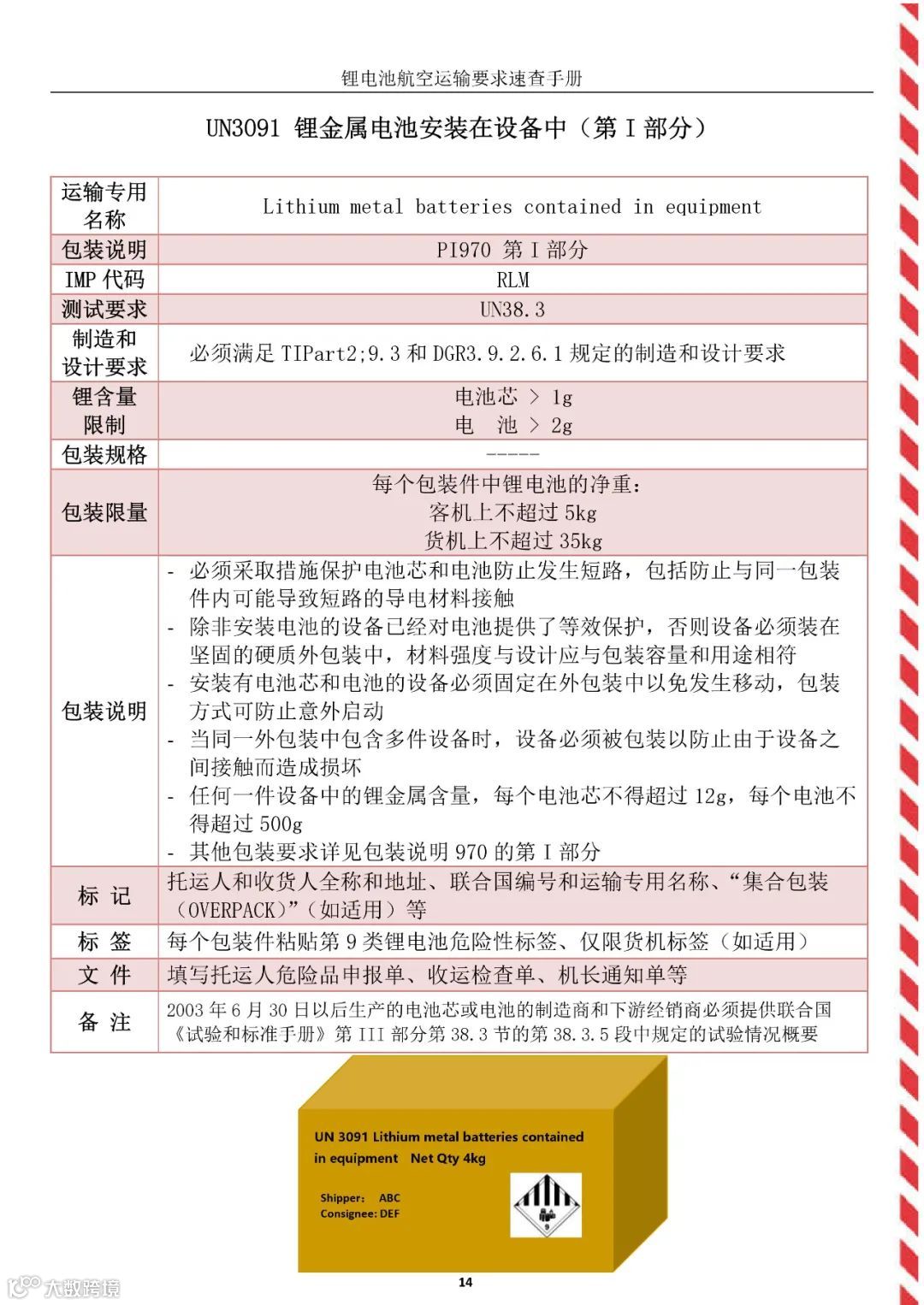
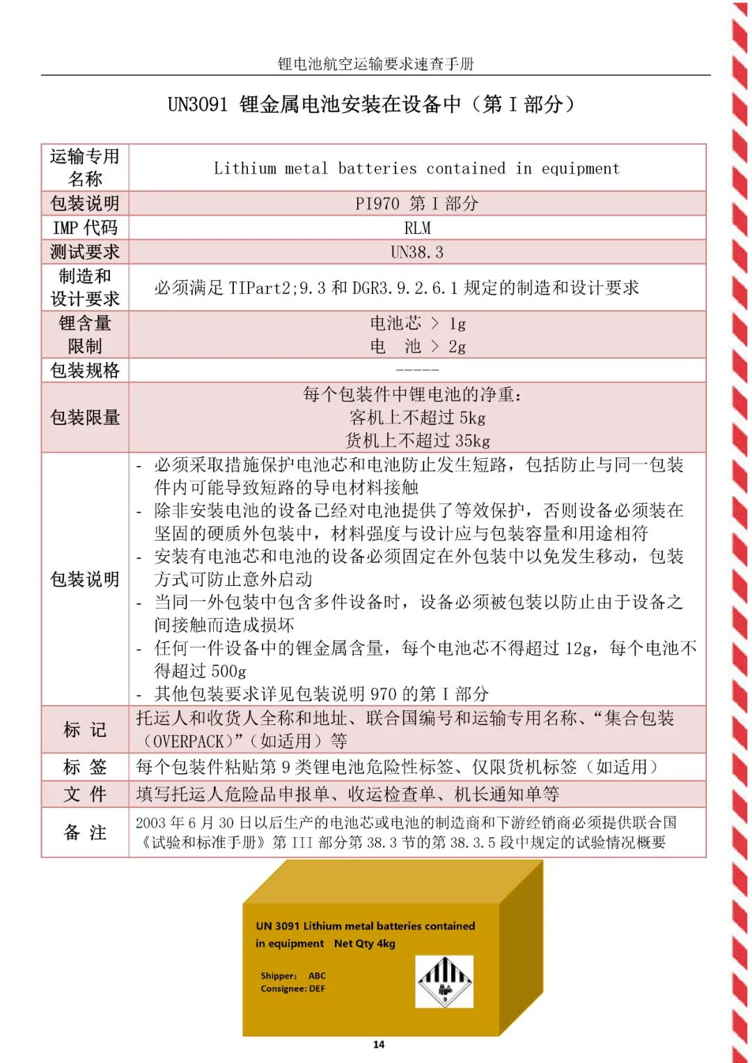
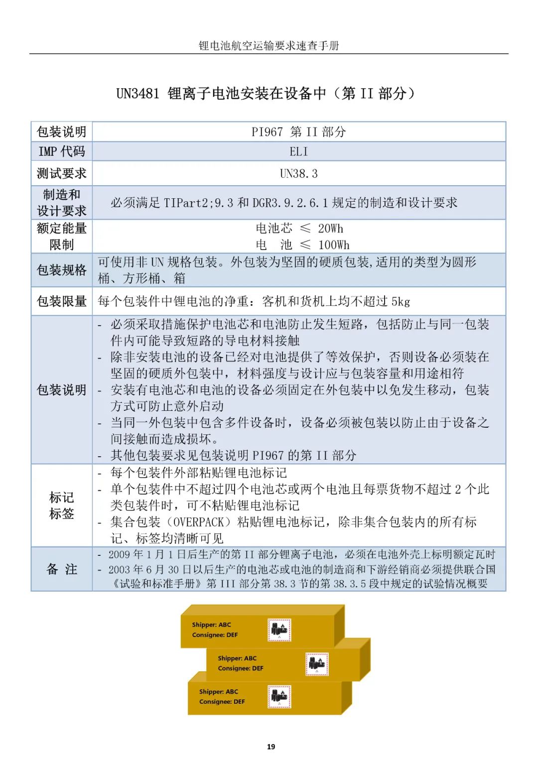
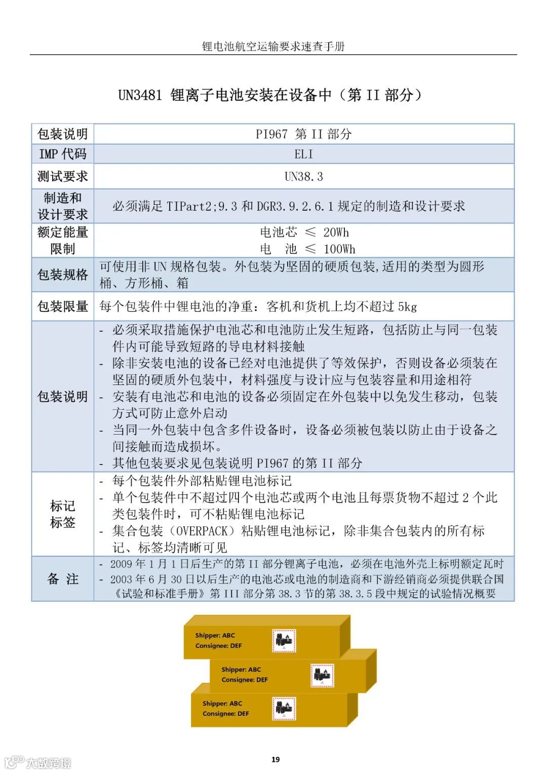
必须确保设备在外包装中不能移动;如包装中有多件设备的必须包装牢固在一起,以防止与包装中的其他设备接触而造成损坏。还修改《托运人声明》Shipper's Declaration(10.8.8.1)中提供危险货物时的航空货运单声明。





















往 期 回 顾
免责声明:本文内容仅供阅读参考,具体以相应法规及当地行政机关判定为结果。如有动态调整具体以国内外主管机构官方解释、发布为准。内容参考海运网,如有侵权请于本公众号联系删除。
认真学习的您真好看
--END--

扫码了解更多精彩资讯
星夜兼程
无远弗届
厚德载物
转危为安

点分享

点点赞

点在看

